教师职业道德规范是我们教师资格考试综合素质考试必考的考点,经常以单选题考查4个题,共8分;案例分析题的形式考查一道题,14分,总分值22分,所以此块知识点还是比较重要的。今天小鸿主要给大家讲解下职业道德规范材料题的答题技巧。
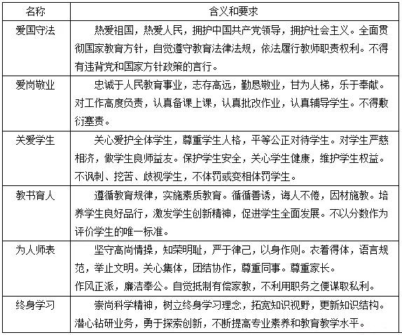
一、教师职业道德规范内容

二、综合素质教师职业道德规范材料题答题流程
第一步:看问题(主要根据问题确定考查的知识点和答题范围。一般综合素质的材料题给予明确的问题,就像“请从职业道德规范的角度分析李老师的教学行为”,我们可以直接确定答题的知识点范围为职业道德规范的内容。)
第二步:读材料(读材料一定要边读边划边写,就是一边读材料,一边在材料中划出考点,就如某句话体现了爱岗敬业,就把这句话划下来,标注上爱岗敬业,以便后期我们结合材料书写答案。)
第三步:组织答案(答案的结构必须是总分总的形式,先判断材料老师行为的对错,然后分开陈述违背或体现了职业道德的哪个知识点,最后总结陈述。同时大家一定要注意答案书写要分条列点,让考*能官**清晰辨别考点,不要写的一团乱麻。)
三、综合素质教师职业道德规范材料题答题模板
答:某老师的教育教学行为践行了/违背了教师职业道德规范。
第一、某老师的教育教学行为践行了/违背了爱国守法的教师职业 道德规范。材料中某老师【依法履行教师的权利与义务,尊重学生的权利,不体罚学生,不*辱侮**学生,依法开展教育教学活动。】
第二、某老师的教育教学行为践行了/违背了爱岗敬业的教师职业 道德规范。材料中某老师【立足本职岗位,勇于奉献,对工作高度负责,任劳任怨,兢兢业业。】
第三、某老师的教育教学行为践行了/违背了关爱学生的教师职业 道德规范。材料中某老师【公平公正的对待每一个学生,关心学生身心成长,尊重学生的人格,不讽刺、挖苦学生,不体罚学生。】
第四、某老师的教育教学行为践行了/违背了教书育人的教师职业道德规范。材料中某老师【遵循教育教学规律和学生的身心发展规律,科学的实施教育教学,能够循序渐进/因材施教/扬长避短/启发引导。】
第五、某老师的教育教学行为践行了/违背了为人师表的教师职业 道德规范。材料中某老师【严于律己,以身作则,树立良好的榜样,言行一致,作风正派,道德典范。】
第六、某老师的教育教学行为践行了/违背了终身学习的教师职业 道德规范。材料中某老师【不断地更新自身学习理念和知识储备,提高教育教学水平,创新教育教学的方法,拓宽自身知识面,刻苦钻研业务。】
总之:某老师的教育教学行为体现了崇高的教师职业道德规范,这种精神值得大力发扬,需要每个老师学习(备注:每一点中括号里的内容是帮助大家解释前面理论的,也就是大家说完体现哪个知识点后,要简单的加一些理论阐述,这个可以自己的习惯,练习过后,形成一定固定的解释模板。)
四、真题再现
教师节前夕,许老师收到了毕业多年的学生小雪的来信:许老师,您还记得毕业前的那次主题班会吗?班会上您送给我们每人一张三年前刚入学时的照片,并在照片的背面写上了您的赠言,送给即将走进考场的我们。我端详着照片中有些稚嫩的自己,翻看背面您的赠言:“相信自己,成功就在下一步的坚持中!”心中涌动着一阵暖流,这句话给了我前进的动力,激励我实现了梦想。
我不会忘记,您陪我走过情绪低沉的时光。突如其来的重病使我一度那么消沉与无助,是您无微不至的关怀给了我战胜病魔的信心与勇气!等我身体恢复后,您又利用休息时间不知疲倦地帮我补习落下的功课。
我不会忘记,为了和同学们有更多的交流话题,年过半百的您学习制作视频,关注足球赛事,就连“超女快男”也略知一二;我不会忘记,为了拓展学生们的知识面,您带领我们一起快乐“悦读”,不会忘记您在课余时间伏案学习的背影……
问题:请从教师职业道德的角度评析材料中语文老师的教学行为。
【参考答案】
材料中许老师的行为充分践行了教师职业道德规范,具体体现在以下几个方面:
第一,许老师做到了“关爱学生”。老师将全部的爱投入到工作中,以师爱作为工作的核心动力,保留学生入学照片,以赠言的形式鼓励学生取得好成绩,用自身的实际行动诠释了师德的灵魂—关爱学生。
第二,许老师做到了“爱岗敬业”。许老师利用休息时间帮助学生补习落下的功课。帮助学生走出困境,战胜病魔,体现了许老师高尚的敬业精神。
第三,许老师做到了“终身学习”。许老师坚持树立终身学习理念,拓宽知识视野,更新知识结构,仍然学习新知识,与时俱进,利用课余时间伏案学习,体现了终身学习的进步观念。
总之,作为一名教师,应当像材料中的许老师一样,时刻不忘用教师职业道德规范自己的行为,在教学中诠释教师职业的光荣与崇高。