
曝光!南京2020年最新*迁拆**地图出炉!快看看你家在不在列吧! 01秦淮区苜蓿园、小西湖等地 征收范围:秦淮区小西湖23,小西湖23-1号,小西湖23-6号(具体范围以征收范围红线图为准)

征收范围:苜卫路5号、7号、苜蓿园西18号、19号、21号等(具体征收范围以下图为准)征收土地面积:建筑面积1772.81㎡,涉及居民47户。




02江宁区 征收范围:万安东路(绕越高速东侧规划路以东、天元东路北以西两侧企业)(具体征收范围详见房屋征收红线图)。

被征收房屋价值由按法定程序选定的房地产评估机构依据房地产评估技术规范评估确定。征收补偿方式:可选择货币补偿,也可选择房屋产权调换。被征收的非住宅房屋不符合规划控制、节约集约用地、产业发展导向要求的,鼓励被征收人选择货币补偿方式。 非住宅房屋征收补偿补助及奖励标准(一)搬迁奖励费:被征收人在签约期限内签约并按约定办理房屋交接手续的,可以给予不超过房地产评估总额5%的奖励。仅选择货币补偿的,还可以给予不超过房地产评估总额10%的奖励。

公告同时指出,在房屋征收范围公告后,存在些列情形的,不予增加补偿费用:1、新建、扩建、改建房屋及其附属物和改变房屋、土地用途的;2、房屋所有权或者建设用地使用权转让、分割、赠与的;3、新增、变更工商营业登记的;4、法律、法规、规章和市、区人民政府规定不当增加补偿费用的其它情形。

征收范围:南京中锗科技有限责任公司(具体房屋征收范围以征收红线为准)

补偿方式:


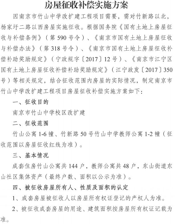
征收范围:竹山公寓1-6幢、竹新路50号竹山中学教师公寓1-2幢(征收范围以征收红线为准)



征收范围:航空产业片区棚户区改造禄口01地块

征收补偿方式:被征收人可以选择货币补偿,也可以选择产权调换。

征收范围图

03栖霞区 中山门大街等地 征收范围:北起中山门大街,西至南京立力煤矿机械制造有限公司,南至南京友通物流有限公司,东至南京市公交总公司马群停车场。

补偿方案:


04雨花台区足球小镇等地 征收范围:南京足球小镇项目地块:雨花经济开发区的西寇社区


根据规划,足球小镇项目总用地面积约1000亩,其中可建设旅游配套用地200亩,预计总投资120亿元,充分发挥雨花经济开发区生态环境良好、自然资源丰富的优势,打造一个融人居、绿化、健康步道、超级购物中心、休闲娱乐为一体的项目。

05江北新区浦口街道等地 征收范围:项目位于浦口区江浦街道,东至龙华路地铁站,南至文德东路,西至河滨路,北至公园北路(具体征收范围以征收范围公告为准)。房屋被依法征收的,国有土地使用权同时收回。

补偿方案: 1、搬迁补助费:按被征收房屋合法建筑面积每平方米50元计算,每个权证(房屋所有权证或其他合法房产凭证)不足1000元的补足至1000元。2、过渡补助费:按被征收房屋合法建筑面积计算,每月每平方米22元,每个权证(房屋所有权证或其他合法房产凭证)不足1000元的补足至1000元。3、实行货币补偿方式的,一次性发放12个月的临时安置补助费;实行产权调换的,按照产权调换协议约定的临时安置期限及临时安置补助费标准发放。 征收范围:项目位于浦口区江浦街道,东至凤凰台,南至城南河,西至中圣南街,北至文德路(具体征收范围以征收范围公告为准)。房屋被依法征收的,国有土地使用权同时收回。

补偿方案: 1、搬迁补助费:按被征收房屋合法建筑面积每平方米50元计算,每个权证(房屋所有权证或其他合法房产凭证)不足1000元的补足至1000元。2、过渡补助费:按被征收房屋合法建筑面积计算,每月每平方米22元,每个权证(房屋所有权证或其他合法房产凭证)不足1000元的补足至1000元。3、实行货币补偿方式的,一次性发放12个月的临时安置补助费;实行产权调换的,按照产权调换协议约定的临时安置期限及临时安置补助费标准发放。 征收范围:华山社区木庄组、石林组、尹庙组。

征收范围:玉山路以北、五华路以西地块(南京银行二期)用途:公共管理与公共服务用地征收土地位置及面积单位:公顷被*地征**村组名称征收土地地类及面积总面积农用地建设用地未利用地华山社区木庄组1.90231.902300华光社区石林组1.84901.849000华光社区尹庙组1.99091.97680.01410合 计5.74225.72810.01410*地征**补偿标准及农业人员安置本次*地征**补偿安置执行《南京市浦口区*地征**补偿安置办法》(浦政发[2011]152号);*地征**区片价补偿标准按南京市浦口区人民政府浦政发[2016]74号文件执行,青苗和附着物综合补偿标准按南京市浦口区人民政府浦政发[2011]153号文件执行;本次*地征**补偿安置按照南京市有关*地征**补偿政策执行。征收范围:浦口区江浦街道集体土地1.8216公顷用途: 公共管理与公共服务用地

征收范围:雄州街道龙虎营社区村集体、汪庄组、戴庄组及有关农户拟征土地用途:工业用地

征收范围:浦厂东厂区,西侧为龙虎巷 东侧为津浦铁路 南侧为浦镇车辆厂


征收范围:津浦铁路以东、浦新路以南、以西,翠染路以北


征收范围:卓西路以南,求雨山以东,雨山路以西


征收范围:凤凰大街以东,金浦以南,城中河以北


征收范围:文昌路以南、中盛街以西,文德路以北


征收范围:文德东路以南、珠泉路以北、城东路以东、珠江路以西


征收范围:沿山大道以南,兴浦路以西,以北


征收范围:文昌路以南、中盛街以西,文德路以北


征收范围:求雨山以东,文昌路以南,城南河以北以西。


征收范围:城中河以西,立新路以南,丰子河路以北


征收范围:永新路、华宝路、万家坝路、汤盘路围合范围

06*合六**区 征收范围:河南社区东郭组安置地点在宁连公路以东、赵云河以南、招兵河以西、姚庄组以北(具体以规划红线图为准)。安置房基准价格为3800元/㎡。安置房屋为成套房,套型为建筑面积约50-55㎡、65-75㎡、75-90㎡、90-105㎡、105-130㎡等档次。 07溧水区 征收范围:溧水区开发区其他乡镇集体土地
