1988年11月15日至18日,中国注册会计师协会第一次全国会员代表大会在北京召开。大会原则通过了《中国注册会计师协会章程(草案)》;一致通过了中国注册会计师协会第一届理事名单和名誉会长、顾问人选,第一届理事会第一次会议选举产生了协会领导机构;研究、讨论了注册会计师查账规则和收费办法。(有关本次会议,可点击阅读原文了解更多。)
如下名单转载自《中国注册会计师》1989年第1期,原文有错,请见备注。
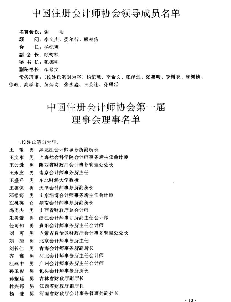
中国注册会计师协会领导成员名单
名誉会长:谢明(*1)
顾问:李文杰(*2)、娄尔行(*3)、顾福佑(*4)
会长:杨纪琬(*5)
副会长:顾树祯
秘书长:张德明
副秘书长:李希文
常务理事:
(按姓氏笔划为序)杨纪琬、李希文、张泽远、张德明、季树农、顾树祯、徐政、高学增、黄炳均、张永盛、王公连、孙耀延
中国注册会计师协会第一届理事会理事名单
(按姓氏笔划为序)
*策王** 男 黑龙江会计师事务所副所长
王文彬 男 上海社会科学院会计师事务所主任会计师
王公逊 男 陕西省财政厅会计事务管理处处长
王永友 男 南京会计师事务所主任
王盛祥 男 东北财经大学教授
王德保 男 天津会计师事务所副所长
邓松筠 男 山东淄博会计师事务所主任会计师
左桃英 女 湖南会计师事务所副所长
冯周杰 男 山西省财政厅总会计师
朱美璇 男 浙江会计师事务所副主任会计师
任可知 男 贵阳会计师事务所主任会计师
刘可 男 内蒙古自治区财政厅会计事务管理处处长
刘捷 男 北京会计师事务所主任
刘长仁 男 青海会计师事务所副所长
齐雍 男 河北会计师事务所主任会计师
江燕中 男 广州会计师事务所主任会计师
孙玉彬 男 包头会计师事务所所长
孙耀廷 男 吉林省财政厅副厅长
杜兴邦 男 江西省财政厅副厅长
杨进 男 河南省财政厅会计事务管理处副处长
杨纪琬 男 财政部财政科学研究所教授、注册会计师
杨贡淇 男 福建华兴会计师事务所顾问、注册会计师
杨祖根 男 云南省财政厅预算处处长
杨嘉润 男 郑州会计师事务所所长
苏一纯 女 海南中华会计师事务所副所长
李成章 男 中南财经大学副教授
李希之 男 中华会计师事务所注册会计师
李贵斌 男 湖北会计师事务所所长
李崇富 男 重庆会计师事务所注册会计师
李焯辉 男 金鹏会计师事务所经理
肖瑜 男 山东会计师事务所注册会计师
吴廷瑾 男 北京会计师事务所国际部经理、注册会计师
吴肇富 男 *藏西**自治区会计师事务所负责人
邱平 男 陕西会计师事务所副所长
邹虎辰 男 江苏省财政厅会计事务管理处处长
张永盛 男 四川省财政厅会计事务管理处处长
张泽元 男 中华会计师事务所主任会计师
张森瑞 男 吉林会计师事务所所长
张蔚林 女 羊城会计师事务所顾问、注册会计师
张德明 男 财政部会计事务管理司副司长
陈军 男 *疆新**会计师事务所副主任会计师
陈历贵(*6) 男 成都会计师事务所注册会计师
陈学鲁 男 安徽会计师事务所负责人
陈润书 男 河北省财政厅会计事务管理处处长
苟博文 男 甘肃会计师事务所所长
季树农 男 中信会计师事务所管理委员会委员、注册会计师
金廷政 男 (回族)大连会计师事务所副所长
周斌 男 江苏会计师事务所副所长
周恩成 男 天津市财政局总会计师
周道顺 男 安徽省财政厅会计事务管理处副处长
郑志均 男 浙江省财政厅会计事务管理处副处长
郑承起 男 天津会计师事务所主任会计师
哈榕 男 (回族)宁夏会计师事务所顾问、注册会计师
侯效忠 男 山西会计师事务所所长
胜利山 男 吉林市会计师事务所所长
姚家辉 男 山东省财政厅副厅长
顾树桢(*7) 男 上海会计师事务所董事长、注册会计师
夏静文 女 辽宁会计师事务所所长
徐政 女 新华会计师事务所主任会计师
徐敬远 男 合肥会计师事务所主任会计师
奚正桑 男 *疆新**维吾尔自治区财政厅会计事务管理处处长
郭立亭 男 内蒙古会计师事务所所长
高学增 男 北京市财政局副局长
高锡哲 男 河南会计师事务所注册会计师
康凌德 男 太原会计师事务所所长
诸尚一 男 立信会计师事务所注册会计师
黄炳钧(*8) 男 广东省财政厅会计事务管理处处长
盛忆洲 男 沈阳会计师事务所所长
阎达五 男 中国人民大学教授
董世淳 男 广西会计师事务所所长
蒋家有 男 福建省财政厅会计事务管理处处长
裘宗舜(*9) 男 江西会计师事务所主任会计师
鲍友德 男 上海市财政局局长、上海注册会计师协会副会长
鞠新华 男 财政部会计事务管理司第四处副处长



部分人物注解:
*1.谢明(1919-1990),曾担任财政部经济建设司司长、副部长、顾问等,为中国会计学会第一、二届副会长。
*2.李文杰(1906-1998)律师、会计师。抗战时期留守上海的立信会计师事务所主任会计师,中信会计师事务所顾问,恢复注会制度后的中国注册会计师第1号证书持证人。
*3.娄尔行(1915—2000),第一批会计博士生导师,曾担任上海财经大学会计学系主任、名誉系主任。
*4.顾翼(1917—1993),又名福佑,字复予,号练川。曾担任上海市财政局总会计师、立信会计学校副校长、中国注册会计师协会顾问、上海市政府经济顾问,上海大风堂书画会会长。
*5.杨纪琬(1917-1999),1949年即开始在财政部从事会计管理工作,曾长期担任财政部会计制度司(后更名为会计事务管理司,即现在的会计司)司长。
*6.陈历贵,曾任四川财政学校财会教研室主任,四川财政系统知名教师,四川会计师事务所(原名成都会计师事务所)早期的专业标准制定人之一,该所下属的成都立信会计学校校长。
*7.顾树桢(1919- ),上海市财政局原局长。
*9、原文印刷错误,黄炳均应该是黄炳钧。
*8.裘宗舜(1921-2016),江西财经大学原会计博士生导师。