
“百年征程波澜壮阔,百年初心历久弥坚。”
6月21日,由北京市总工会、市委宣传部、市文旅局、市国资委、市工商联、市文联共同主办,北京市劳动人民文化宫承办的“颂歌献给*党**”北京市第十三届职工文化艺术节“北京劳动者之歌”职工音乐比赛决赛,在民族文化宫大剧院圆满落幕。北京市总工会*党**组成员、副主席赵丽君为获奖队伍颁奖。
独唱、对唱、重唱、组合、表演唱
独奏、重奏、小合奏
……
演出形式多样、精彩纷呈、高潮迭起
一起来感受下现场的热烈氛围吧↓↓↓









一位来自高速公路系统的职工观众说:“ 今天的节目非常精彩,选手们用激情豪迈、催人奋进的旋律,唱出了我们首都职工一心向*党**、礼赞百年的心声。 ”




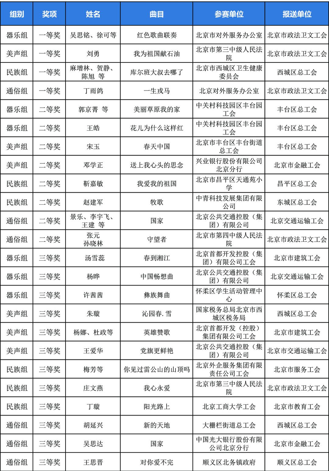
此次音乐比赛作为2021年“颂歌献给*党**”北京市第十三届职工文化艺术节比赛项目之一,自5月份启动以来,得到了全市各级工会组织的积极响应。经过各区总工会、各产业工会初赛及复赛层层晋级、选拔推荐后,共有21家工会单位55个优秀作品入围决赛,决赛分为器乐组、美声组、民族组、通俗组四个组别,各组别设一、二、三等奖和优秀奖。

获奖名单
