2023年体考足球专项训练方法 (2023年足球单招规则)

摘要: 今年起足球项目实施全国统考。今年全国统考项目增至13个,包括:足球、游泳、武术、跆拳道、击剑、棒球、射击、手球、垒球、橄榄球、冰雪、赛艇、攀岩等,全国统考项目在各地各高校不再组织相关项目的省级统考、校考。

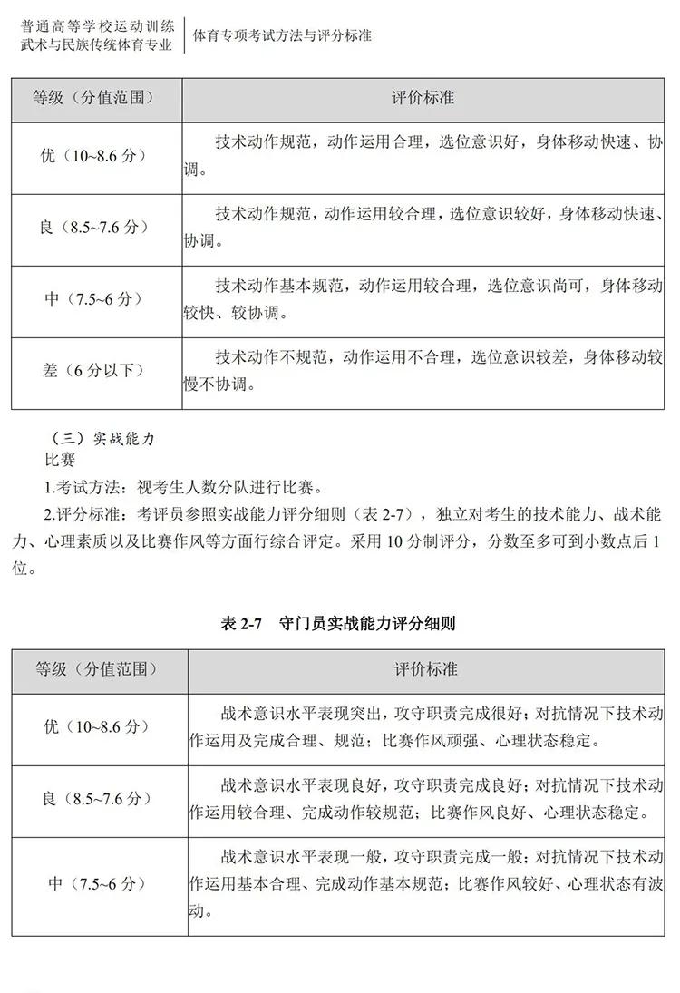
足球单招考试项目成绩标准,2020年足球单招考试规则

足球单招考试项目成绩标准,2020年足球单招考试规则

足球单招考试项目成绩标准,2020年足球单招考试规则

足球单招考试项目成绩标准,2020年足球单招考试规则

足球单招考试项目成绩标准,2020年足球单招考试规则

足球单招考试项目成绩标准,2020年足球单招考试规则

足球单招考试项目成绩标准,2020年足球单招考试规则

足球单招考试项目成绩标准,2020年足球单招考试规则

足球单招考试项目成绩标准,2020年足球单招考试规则

足球单招考试项目成绩标准,2020年足球单招考试规则

足球单招考试项目成绩标准,2020年足球单招考试规则