C罗的帽子戏法,小知只是兴奋地吃完三斤小龙虾。⬇️⬇️

冰岛导演扑出梅西的点球,小知也只是假装镇定地喝完了一打啤酒。⬇️⬇️

但是,但是,但是,卫冕冠军德国队0比1不敌墨西哥队,小知真的坐不住了,虽然没有砸电视机,没有挤进天台,没有狂骂老公,但是心已碎。⬇️⬇️

虽然没有克洛泽,没有拉姆,但在小知心中,“卫冕冠军”德国队球技自然不用多说,颜值更是爆表。⬇️⬇️


这么爱德国队的,不仅是小知,还有很多人,比如打算去德国留学的小天,哪怕首场比赛输了,也没能阻挡他的梦想⬇️⬇️
去看点缀鲜花的街道,欧洲风情的fantacy,严谨的日耳曼民族,当然,还有迷人绿茵场和疯狂啤酒节。

老爹很支持小天的想法,当然他看中的可不只是上面的这些。
德国留学的好处⬇️⬇️
1.学历含金量高
德国大学的质量和标准普遍较高,没有所谓的“野鸡大学”,这也是各国企业看重的一个原因。企业对德国高校毕业生的质量普遍感到放心。
有句说法是“只要有了德国大学的本科或者硕士毕业证,那就相当于一只脚稳稳地迈入了职场”。
2.留学费用低
德国大学是真正意义上的义务教育,学费低廉。
虽然从2004年起不少德国大学开始征收超学期学费,但主要是针对长期赖在校园里不肯毕业的学生。在德国留学不光上学不贵,整体生活费也比其它周边国家便宜。⬇️⬇️

3.学生福利多
- 住:德国绝大多数城市的大学都提供学生宿舍,国家给以补贴,租金比较便宜,通常在每月200-300欧元之间,远胜过自己找房子。但学生必须事先登记申请,而且由于德国的外国留学生越来越多,通常学生宿舍常常供不应求。
- 食:德国的大学都设有食堂,价廉物美,通常每顿饭在2欧元左右,而在快餐店里一餐需5欧元,饭店里更贵。 第四是“医”。在德国,学生可以享受非常优惠的医疗保险,并且保险领域涵盖面广。
- 行:一般来说,学生每学期缴纳的注册费里,包括了大学所在城市的所有公共交通费用(如公交车、地铁、区间火车等)。⬇️⬇️

4、发展前景较好
目前中德两国关系正处于历史最佳时间,政治、经贸、科教等领域的交流与合作日益频繁。
自2003年起,中国超过日本成为德国在亚洲最大的贸易伙伴,而德国长期以来一直都是中国在欧洲最重要的贸易伙伴。
2014年后,中德全领域的交流与合作进一步增进,为中德文化交流和经济合作提供了政策上的保障。
2013年德国推出了蓝卡政策,研究生毕业后可获得18个月的工作签证,在择业上有个充足的时间保证,因此,只要中国学生有德国大学的文凭,毕业之后找一个和中国有关的好工作是不太难的。
当然,想在德国留学毕业后有一个良好的发展前景,还牵涉到专业选择、语言能力,以及个人能力的培养等也不能忽视。
为了不让美好的幻想冲昏头脑,操碎心的小天爸爸求助了知乎。⬇️⬇️

有网友抱怨⬇️⬇️
市中心火车站出口街道的红绿灯永远是摆设;小别墅家家户户都会有个漂亮的小花园是不错,不过那是政府规定的。漫长的冬天,罕见的阳光,加上留学生局限的朋友圈,孤独、迷茫是老生常谈但又无法回避的痛点。
当然,还有一个最让老爹担心的说法⬇️⬇️
德国大学很难毕业。远涉重洋在外求学,最后拿不到学历这叫什么事儿呢?

不要急不要急,小知这里有第一手的信息。
德国学制
德国学制秉承欧陆大学的特色,允许学生自行安排进度(对比高中一样的英美学校)。
好处就是大多数课不一定要去,也可以大一就考大三乃至以后的课。
不好的点就是这对自我约束、自我管理能力以及自学能力的要求更高了,因为时间基本可以自由安排了。
另外,“严谨”的德国教授对学生的论文要求也比较高,如果选题不好很有可能退回重写,格式问题也需要一遍一遍纠正。
语言关
尽管现在德国很多学校都会有英语授课的专业,但是在德国本土,德语更为容易融入当地人的生活圈子的。因此,能够熟练掌握德语的海外留学生才能被导师、同学甚至以后的工作单位认可和接纳。
但是很遗憾,尽管很多同学在国内通过了德福考试,而且已经学习了至少一两年的德语,初来乍到时仍然不能理解德国人在说什么。
德国留学学历含金量高的背后是高要求严规格,虽然申请德国的语言条件没有英美国家这么高,但留学生归根到底还是要回归语言的本质去表达、去交流,因此德国留学不易,但也得客观看待。

如果做好了心理准备,那么刚刚经历2018年高考的小天应该怎么去申请出国呢?
高中未毕业,或者仅参加高考但是并没有进入一所中国大学的学生是没有直接申请德国预科或者本科课程的资格的。现在高考完,学生立马出国,只能走德国审核部特批团审的高中生预科。
不过很多申请德国本科留学都采取的是“曲线救国”的方式⬇️⬇️
先通过高考成绩就读国内大学,211大学学满第一个学期后有资格申请,非211大学学满3学期后有资格申请。
申请的参考条件为在本科读书期间的学分绩,TestAS(德适考试)及高考成绩。
本科生依然要考DSH/TestDaf(德福考试),只是分数上各校要求不同。本科生申请留学本科,不允许更换专业。(以下介绍以国内本科生申请德国留学为例)
- 了解学校基本信息
登陆DAAD中文官方网站,了解基本的德国大学信息,为自己的德国留学路扫盲。
网站首页的右上角有德语或中文的选择。
在德国留学这个选项有一步步帮你了解德国各大学校的介绍,且有中国人最看重的排名系统。
这里你需要对TU9,德国11所精英大学,以及经济周刊的排名有一定了解,分别针对理工科、其他学科及商科的学生,有重大参考价值。(ps.里面还有介绍给中国人的奖学金信息哦!!)

在DAAD有个大概的了解以后,还需要去学校官方网站刷英文版的详细介绍。
每个学校和专业的申请条件都有其特殊性,所以一定要登陆目标学校的官网进行查询。
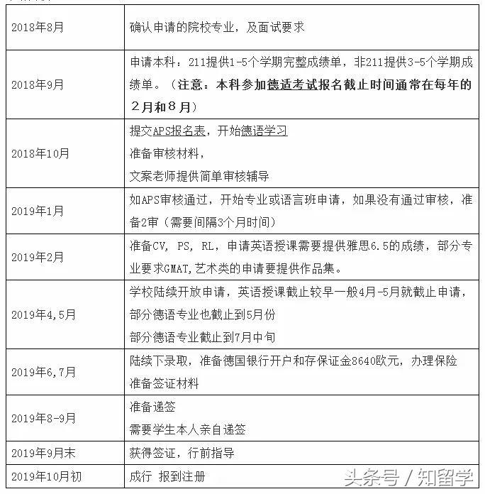
- 时间轴
德国高校主要分两次开学,4月和10月,其中10月为主要的开学季。具体如下(以10月开学申请为例)⬇️⬇️

- 关键词显示
1)语言考试(以DAF德福考试为例)
相信很多小伙伴都知道TU/UNI申请需要提供语言证明,但DAF一年仅有三次,且考位难得;所以准备出国的同学一定要及早学习德语并参加考试。⬇️⬇️

2)德适考试(Test-AS)
德适考试是在德国发展起来的针对非欧盟国家的外国学生的标准化学习能力考试,中国范围内的考试一般在北京和上海,考试时间在4月和10月。但是申请的截止时间一般都会在考试前的2个月。
德适考试是用来审查学生是否拥有在德国留学所必备的认知能力,由三部分组成:语言测试,核心测试和专业思维能力测试。
该考试可以用德语或英语进行。
3)APS审核
APS的全称是留德人员资格审核部,也是所有中国学生要去德国留学必经的一个审核部门,它来检验我们中国学生所有的学历,文凭的真伪性的一个机构。
这个机构在2011年开设的,中国所有的学生要去德国学习都必须要注册这个审核部,然后将材料寄到审核部去。
根据APS审核部的有关规定,在中国大学已完成6学期学业的学生,都需要在审核部经历材料审核和审核面谈两个环节。
对于任何一位学生来说,一生中都只有三次机会参与APS审核,如果都不能通过,将永久失去前往德国留学的资格。
但在审核面谈中更为关键的是,面谈时间只有15分钟,而考官有可能所提出的问题涉及学生在大学期间的任意一门基础课程或专业课程,因此在学生的专业知识储备则成为学生参与APS审核的另一难点。
关于申请德国留学,新东方的陈成老师表示⬇️⬇️
一方面德国的优质教育资源和良好的就业环境正在吸引越来越多的学生前去留学,德国的确是一个不错的留学选择;
另一方面,和任何一个小语种国家一样,德国留学在语言学习、材料准备上都有很强的特殊性,因此,有出国打算的同学一定要咨询靠谱的留学机构,及早做好规划和打算。