来源:天津小升初
2019年河西区共有6所学校招收特长生,分别为:实验中学、新华中学、海河中学、第二新华中学、第四十二中学、梧桐中学。
上述学校面向河西区六年级毕业生招收特长生,招生计划及报名要求汇总如下:
2019年河西区初*特中**长生招生计划
“2019年天津市义务教育阶段学校招生入学工作的指导意见”中指出:要切实加强对特长生招生工作的管理,严格控制特长生的招生计划,至2020年取消各类特长生招生。

所以,今年是招收特长生的最后一年,有意向的家长别错过了!
2019年各初中校详细招生方案
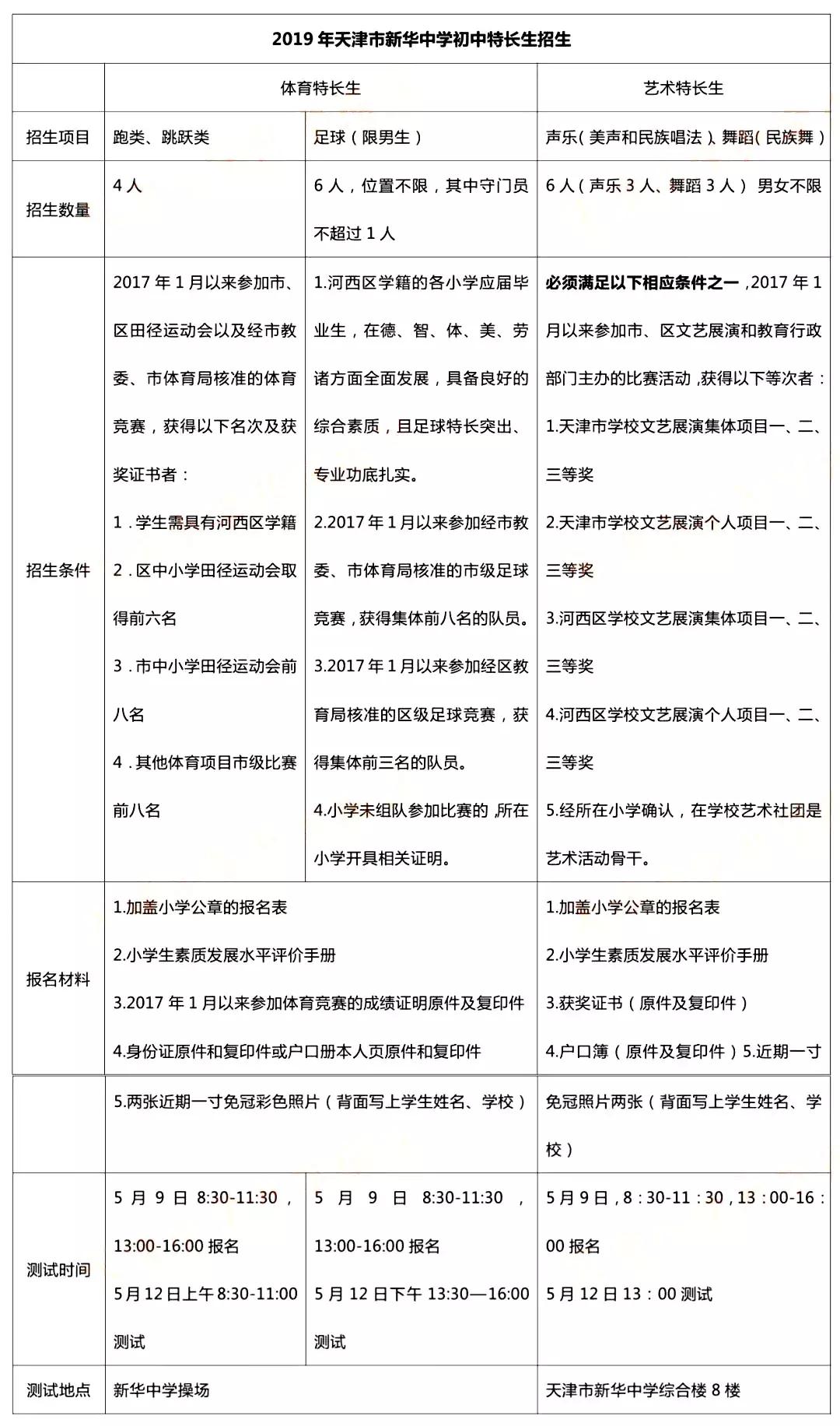
新华中学

新华中学初中艺术特长生方案
(上下滑动查看原文)
★ 招生项目
声乐(美声和民族唱法)、舞蹈(民族舞)
★ 招生数量
6人(声乐3人、舞蹈3人) 男女不限
★ 招生条件
河西区学籍的各小学应届毕业生,在德、智、体、美、劳诸方面全面发展,具备良好的综合素质,且艺术特长突出、专业功底扎实。必须满足以下相应条件之一,2017年1月以来参加市、区文艺展演和教育行政部门主办的比赛活动,获得以下等次者:
1.天津市学校文艺展演集体项目一、二、三等奖
2.天津市学校文艺展演个人项目一、二、三等奖
3.河西区学校文艺展演集体项目一、二、三等奖
4.河西区学校文艺展演个人项目一、二、三等奖
5.经所在小学确认,在学校艺术社团是艺术活动骨干。
★ 报名办法
1.报名材料:凡符合报考条件的艺术特长生,持加盖小学公章的报名表和小学生素质发展水平评价手册到招生学校报名参加专业测试,获奖证书(原件及复印件)、户口簿(原件及复印件)及近期一寸免冠照片两张(背面写上学生姓名、学校)。
2.报名时间:2019年5月9日,8:30-11:30,13:00-16:00。
3.报名地点:天津市河西区马场道99号新华中学新华楼119 联系人:高老师
★ 专业测试
1.测试时间:
2019年5月12日13:00
2.测试地点:天津市新华中学综合楼8楼
3.舞蹈(民族舞)测试:
①成品舞占50分(伴奏和服装自备):表演者服装造型符合舞蹈表演形式,在表演过程中具有一种良好的艺术气质,在表演过程中动作流畅,对舞蹈音乐的理解准确,舞蹈的动作吻和音乐旋律,有节奏感,感染力和表现力强。
②基本功40分(服装自备):表演过程中动作流畅协调,表现力和技巧性强。
③即兴表演10分:模仿性强。
4.声乐(美声和民族唱法)测试:
①歌曲一首(伴奏自备)占70分:
@演唱技巧(20分)音准好,节拍、节奏感好、吐字与咬字清晰。
@气息(40分)演唱有呼吸支点,气息流畅,声音有共鸣,音色统一,演唱歌曲松弛完整;声情并茂,富有感染力。
@台风(10分)服饰、化妆得体,台风好。
②视唱20分(一升号、一降号)、练耳10分(单音、音程、和旋)。
★ 咨询电话
23283605-8209
新华中学初中体育特长生方案
(上下滑动查看原文)
★ 招生项目
田径:1.跑类
2.跳跃类
★ 招生数量
4人
★ 招生条件
2017年1月以来参加市、区田径运动会以及经市教委、市体育局核准的体育竞赛,获得以下名次及获奖证书者:
1.学生需具有河西区学籍
2.区中小学田径运动会取得前六名
3.市中小学田径运动会前八名
4.其他体育项目市级比赛前八名
5.体育特长生应在德、智、体、美、劳诸方面全面发展,具备良好的综合素质,并且特长突出、专业功底扎实。身体健康,能坚持较大强度的运动训练。
★ 报名办法
1.报名材料
学生应持加盖小学公章的报名表和小学生素质发展水平评价手册,2017年1月以来参加体育竞赛的成绩证明原件及复印件,身份证原件和复印件或户口册本人页原件和复印件,两张近期一寸免冠彩色照片(背面写上学生姓名、学校)到我校报名参加专业测试,并填写相应的表格。
2.报名时间:2019年5月9日8:30-11:30,13:00-16:00。
3.报名地点:天津市河西区马场道99号新华中学体育馆三楼体育办公室
4.联系人及电话:葛老师 23283605-6103
★ 测试安排
1.测试时间:2019年5月12日(周日)上午8:30-11:00
(如遇天气原因,测试时间另行通知)
2.测试地点:新华中学操场
3.测试项目:每人限报一个专项测试
4.评分标准
测试专项成绩比对2018年市田径运动会成绩册,市区小学甲组成绩、市区初中少年乙组成绩择优录取。
★ 咨询电话
23283605—8209
新华中学初中体育特长生(足球)方案
(上下滑动查看原文)
★ 招生项目
足球(限男生)
★ 招生数量
6人,位置不限,其中守门员不超过1人
★ 招生条件
1.河西区学籍的各小学应届毕业生,在德、智、体、美、劳诸方面全面发展,具备良好的综合素质,且足球特长突出、专业功底扎实。
2.2017年1月以来参加经市教委、市体育局核准的市级足球竞赛,获得集体前八名的队员。
3.2017年1月以来参加经区教育局核准的区级足球竞赛,获得集体前三名的队员。
4.小学未组队参加比赛的,所在小学开具相关证明。
★ 报名办法
1.报名材料
学生应持加盖小学公章的报名表和小学生素质发展水平评价手册,2017年1月以来参加体育竞赛的成绩证明原件及复印件,身份证原件和复印件或户口册本人页原件和复印件,两张近期一寸免冠彩色照片(背面写上学生姓名、学校)到我校报名参加专业测试,并填写相应的表格。
2.报名时间:2019年5月9日8:30-11:30,13:00-16:00。
3.报名地点:河西区马场道99号新华中学体育馆三楼
4.联系人及电话:于老师 23283605-6103
★ 测试安排
1.测试时间:2019年5月12日下午13:30—16:00
如遇天气原因,测试时间另行通知。
2.测试地点:新华中学操场
3.测试项目(具体方法见附件1):
(1)其他位置队员测试内容:
①素质测试:30米跑、立定跳远、一分钟跳绳
②技术测试:一分钟颠球、20米运球过杆射门、20米传准
③综合能力测试(分队比赛)
(2)守门员测试内容:
①素质测试:30米跑、立定跳远
②守门员技术测试
③守门员实战比赛
★ 录取原则
考生测试由专业评委综合打分,按由高到低降序排列,择优确定拟录取名单。
★ 咨询电话
23283605—8209
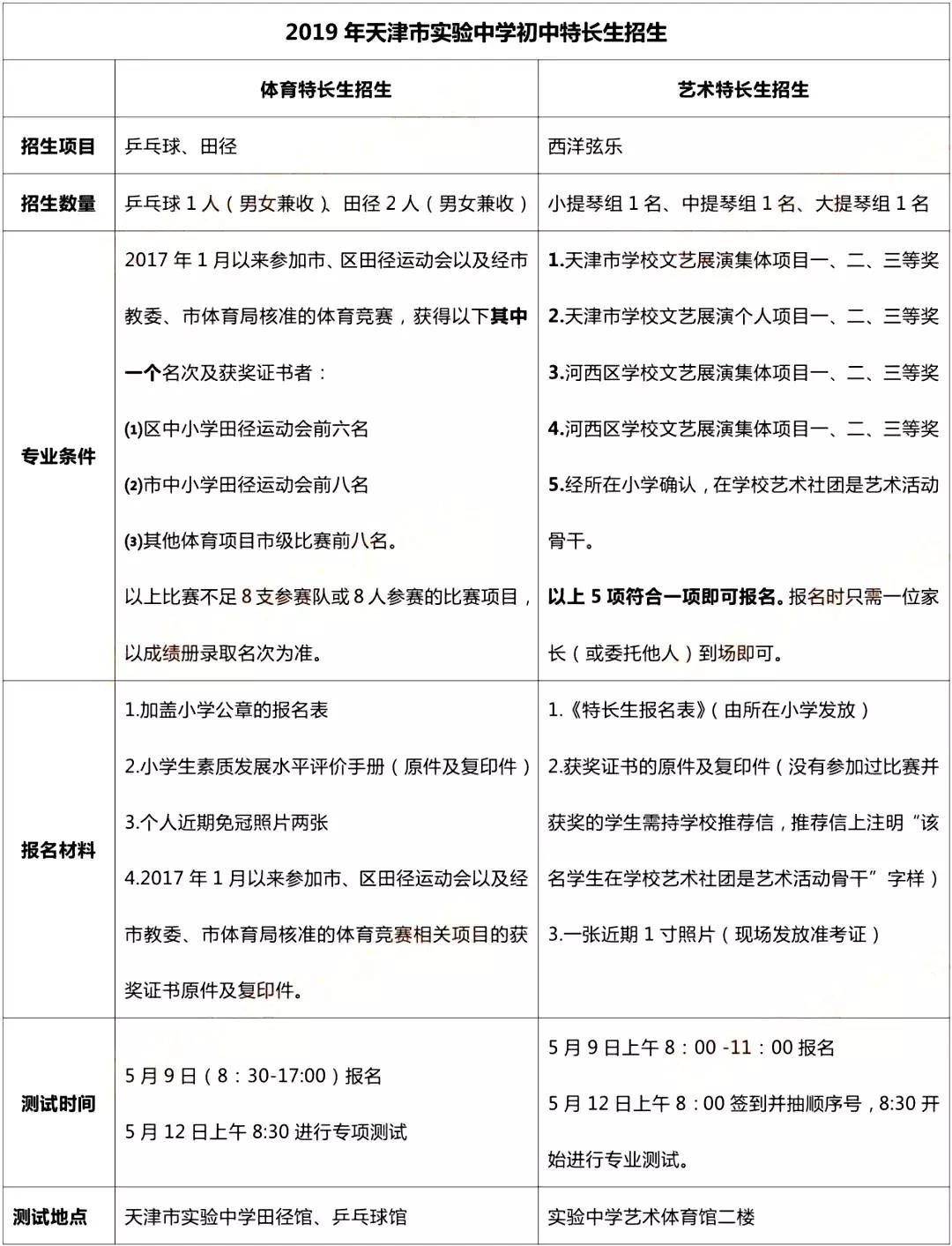
实验中学

海河中学

四十二中学

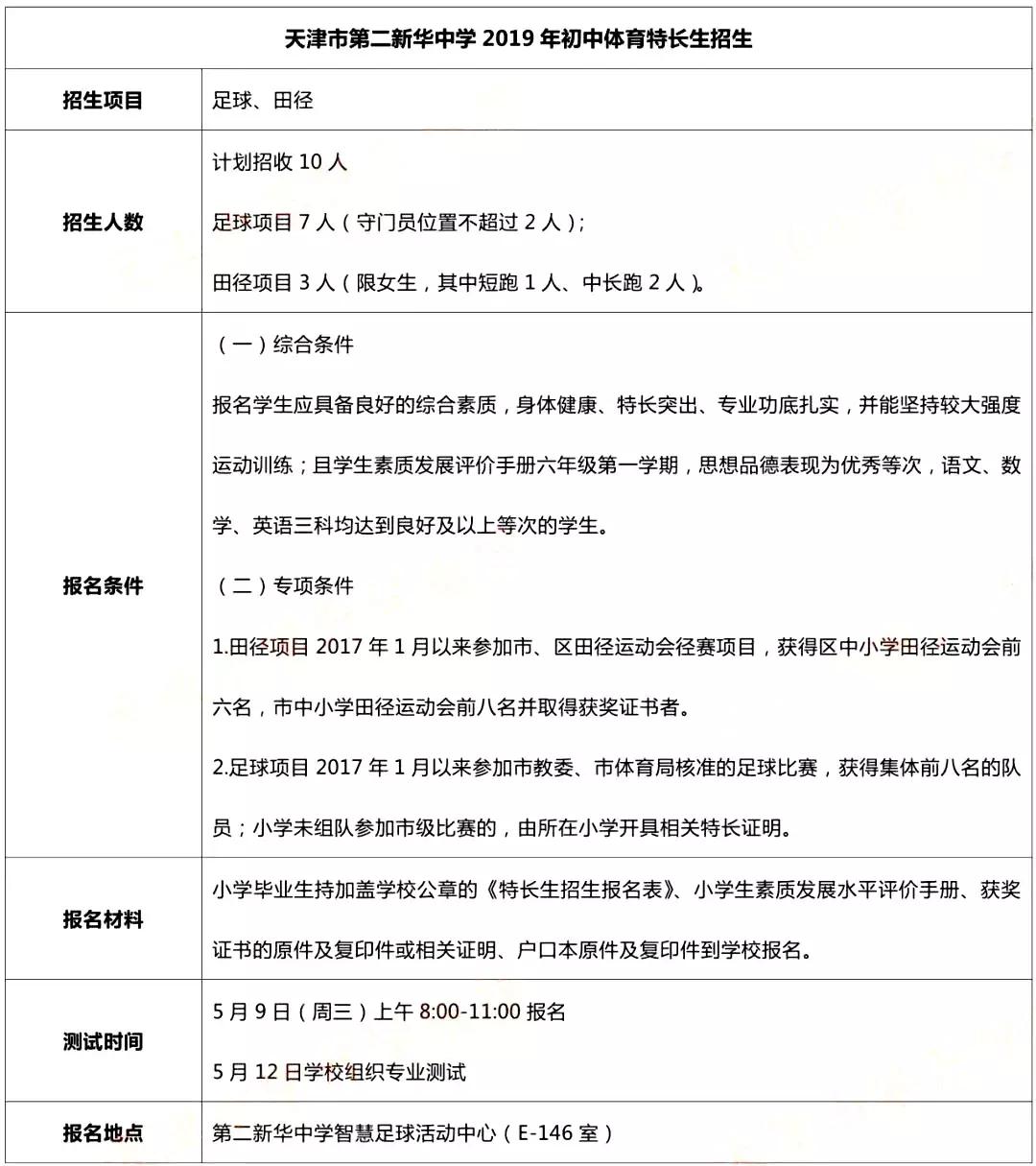
第二新华中学

梧桐中学

2019年河西区初*特中**长生报名表
