
恒大召开管理会许家印出席
7月16日上午,广州恒大淘宝足球俱乐部在广州召开管理会议。恒大老板许家印16日一早刚从美国出差返回广州,就从机场直接赶赴会议现场为球队加油鼓劲。主教练卡纳瓦罗及全体教练员、运动员,俱乐部领导班子参加了会议。
会上,许家印首先总结了球队上半赛季连续八场不胜的原因,并强调要理顺管理、从严管理,全面贯彻落实俱乐部最新下发的《关于全面理顺球队管理的通知》。
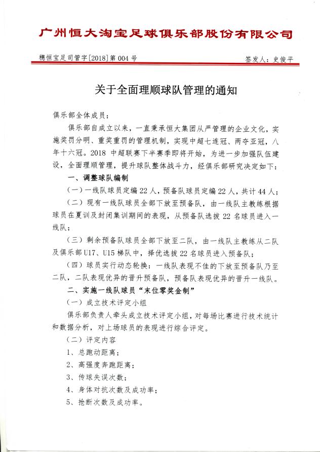
据了解,恒大《通知》主要有三点要求:一是调整球队编制,强化良性竞争机制。 按照定编方案:“恒大一线队和预备队编制均为22人,共计44人。现有一线队球员全部下放至预备队,由一线队主教练根据球员在夏训及封闭集训期间的表现,从预备队选拔22名球员进入一线队;剩余预备队球员全部下放至二队,由一线队主教练从二队及俱乐部U17、U15梯队中,择优选拔22名球员进入预备队;球员实行动态轮换,一线队表现不佳的下放至预备队乃至二队,二队表现优异的晋升预备队,预备队表现优异的晋升一线队。”

许家印与保利尼奥握手
二是进一步从严管理,实施一线队球员“末位零奖金制” 。由俱乐部负责人牵头成立技术评定小组,对每场比赛进行技术统计和数据分析,按照上场球员的总跑动距离、高强度奔跑距离、传球失误次数、身体对抗次数及成功率、抢断次数及成功率等5项核心指标,进行综合评定。“对每场比赛综合评定排名末位的球员进行‘零奖金’处罚,即获胜场次取消当场奖金分配资格,平局或输球场次从以后的比赛奖金中予以同等扣罚;对连续两场排名末位的球员,给予停赛一场并下放至预备队的处罚;个别场次中,如技术评定小组一致认为球队整体表现非常优异,则免除本场末位处罚。”
三是重申赛风赛纪,严格执行“六必须、六不准、六开除”的“三六”队规,并出台严厉处罚措施, 具体包括:球员因不尊重裁判、不尊重对手、不尊重球迷等被黄牌警告的,给予其“零奖金”处罚,即获胜场次取消当场奖金分配资格,平局或输球场次从以后的比赛奖金予以同等扣罚;球员严重违反赛风赛纪被中国足协追加处罚的,直接下放至二队。
许家印在会议上对《通知》进行深入解读。对于调整球队编制的决定,许家印指出,定编就是为了形成非常激烈的竞争机制,只有竞争才能产生巨大的动力和压力,才能从根本上提升球队的整体战斗力。实施一线队球员“末位零奖金制”,对球员是一个非常大的鞭策,目的就是要每个球员在每场比赛都拼尽全力,做到狼性十足、血拼对手。

塔利斯卡发言
关于加强赛风赛纪管理,许家印表示:“今年阿兰由于一时的不冷静铸下大错,连续停赛八场,给俱乐部和球队造成了巨大损失,让人非常痛心。这次进一步明确要求全队严格遵守‘三六’队规,在赛场上必须无条件服从裁判判罚,面对对手挑衅也必须做到打不还手、骂不还口,成为有职业素养的高素质球员。凡敢于违反赛风赛纪的,一定要被严厉处罚。”
此外,许家印还对主教练卡纳瓦罗提出更高要求,“主教练就像恒大球员的大哥一样,跟大家相处的非常好,但管理是无情的。训练场上、球场上要严字当头,无情管理,不留任何情面。”
展望下半程联赛,许家印明确表示:“中超还有19场,恒大是有冠军基因的强队,我们在中甲拿到冠军,进入中超连续7年都是冠军,我相信我们一定能赢得2018年中超冠军。”
在许家印讲话后,卡纳瓦罗和全体队员都先后发言。卡纳瓦罗表示:“俱乐部的从严管理规定进一步明确了对我们的要求,球队一定能变得更有战斗力。剩下19场比赛,场场都是决赛。我们必须众志成城,坚决拿下中超八连冠!”队长郑智表示:“没有规矩不成方圆。恒大赢得这么多的冠军,不仅仅是球员的努力,更多的是在老板的带领下实现了严格管理。我们有信心,一定能在赛季结束的时候再添一座冠军奖杯。”(木兰)

恒大关于全面理顺球队管理的通知

恒大关于全面理顺球队管理的通知