江汉区
















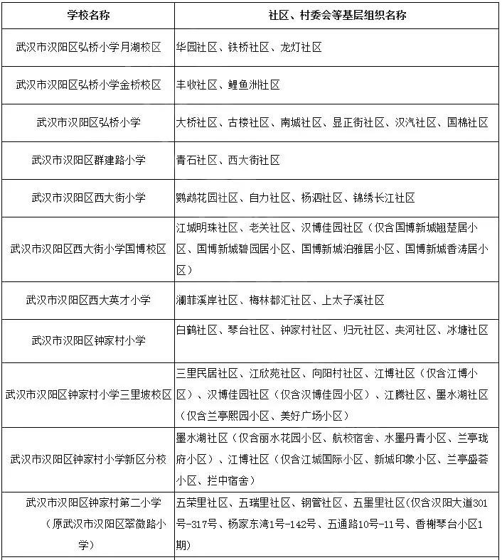
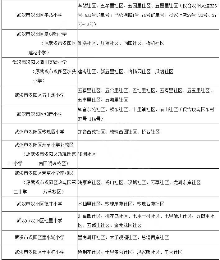
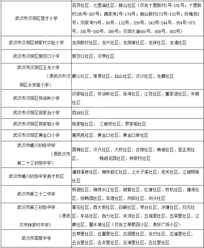
汉阳区



武昌区
2019年武昌区依旧没有直接公布对口划片,而是发布了小学入学查询系统,
查询链接:
http://xxrxcx.wuchangedu.cn/?tdsourcetag=s_pcqq_aiomsg(复制链接到浏览器)
输入相应小学的名称,即可查到该小学的对口服务范围!

微信扫描下方二维码

江岸区


硚口区


洪山区







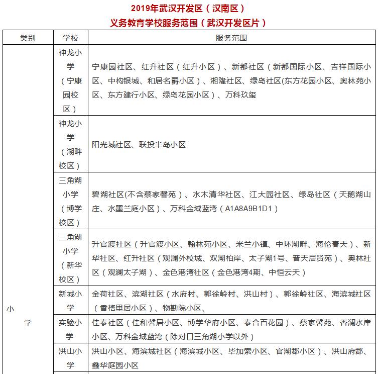
武汉开发区(汉南片)


根据武教基〔2019〕3号文“户籍和房产一致的安排对口入学;户籍和房产不一致的不作为对口入学依据,符合入学条件的,由区教育局统筹安排入学”。故该划片仅对“人户合一”有效。

根据武教基〔2019〕3号文“户籍和房产一致的安排对口入学;户籍和房产不一致的不作为对口入学依据,符合入学条件的,由区教育局统筹安排入学”。故该划片仅对“人户合一”有效。
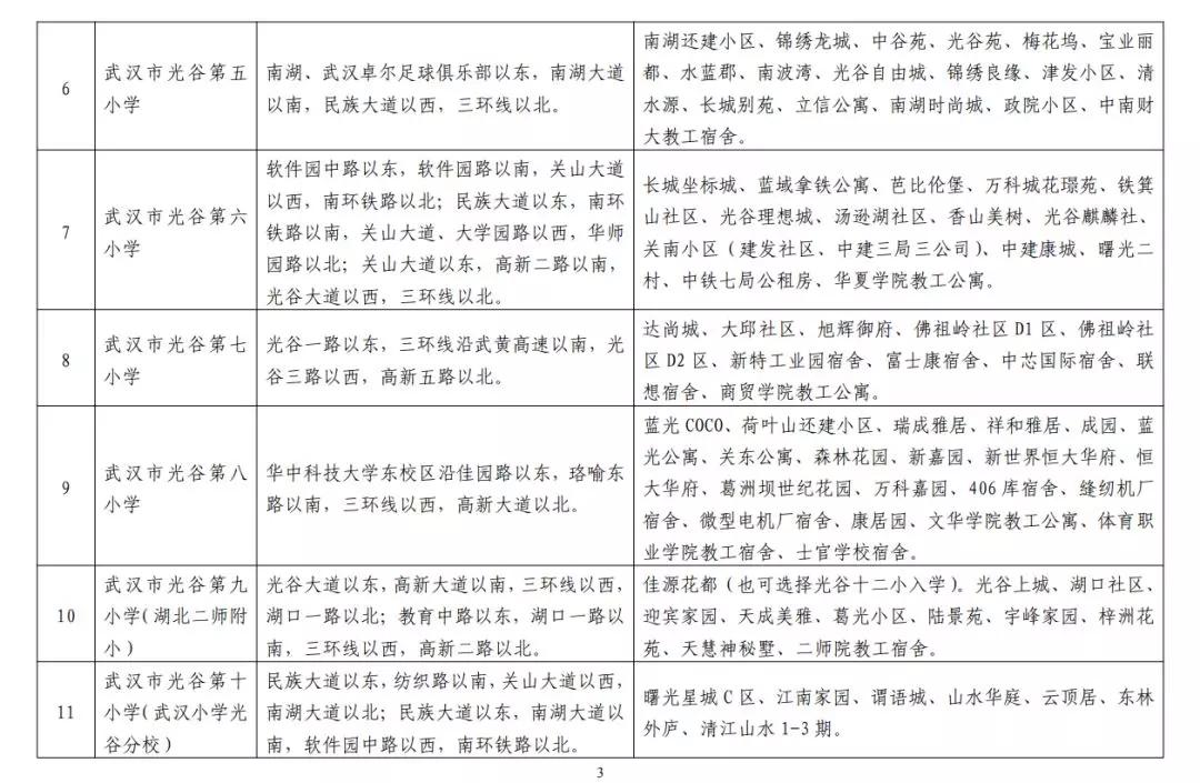
东湖高新区




东西湖区



东湖风景区
武汉市张家铺学校(小学部):
东湖生态旅游风景区青王路沿线地区,含龚家岭社区、先锋社区、新武东社区、滨湖社区、鼓架社区、东风社区、建强社区、东湖一渔场、东湖二渔场及白马洲村部分(风景区管辖区域)。
东湖风景区东湖小学:迎宾大道以东,东湖生态旅游风景区双湖桥以北,梨园医院以南含东湖名邸、黄鹂小区、楚世家、东湖林语、东湖山庄及东湖景园和东湖庭园小区部分(在有学位的前提下,适当为迎宾大道以西有需求的学子服务)。
东湖风景区华侨城小学(华中师范大学附属华侨城小学):华侨城小区,东湖景园小区、东湖庭园小区部分。
青山区
按照地理位置自西向东排列,具体为:
钢花小学(园林路校区):124街、127街、128街、绿景苑、美地花园、绿景花园。
钢花小学(三弓路校区):56街、57街、58街、121街、123街、园林星城。
钢都小学:62街、125街、126街、青扬六和、柴林小区、民族新村、奥山世纪城。
钢城一小(本部):118—120街、122街(冶建花园)、景胜花园、钢洲花园。
吉林街小学(吉林街校区):47街、48街、52街、53街、兰亭雅居、青城国际。
吉林街小学(八大家花园校区):八大家花园(38街、42街、43街)、116街坊辽阳街以北部分、117街、金域花园、新奥风尚、锦绣龙潭、新家园。
钢城一小(武科大校区):青教花园(1、2期)、武冶小区、翠竹苑、49街、50街、51街、65街、和平花苑、宏盈花苑、大华、东兴洲村及和平大道以北建设二路以西园林路以东散居在该区域的适龄儿童。
吉林街小学(江南春城校区):39-41街、44-46街、新奥依江畔园、联泰香域水岸。
钢城十七小:112、114、115街、116街坊辽阳街以南部分。
钢城十九小:107-111街、公园家。
钢城十小:30街、31街、34街、 35街、113街、和平科技公寓、玉翠苑小区、江南御景。
钢城九小:22-23街、26-27街、恒大御府。
青翠苑学校:青翠苑、梅竹园、星桥苑、钢花南苑、青城华府(福星惠誉)、东方雅苑及散居在东方红村该区域的具青山户籍适龄儿童。
钢城十二小:101、102街、104-106街、绿苑小区、丹青苑、现代花园、滨港路、利加华庭、青山1958。
钢城十二小(冶金校区): 怡兴小区、碧苑花园、楠姆庙、青馨居、青城荟、厂前及散居在该区域内的具青山户籍适龄儿童。
新沟桥小学:18、33街、20-21、24-25、28-29街、印力中心、新桥花园、清扬新桥花园及沿港路。
红钢城小学:13街、14街、车站街、一江景城。
钢城三小:4街、7-10街、11-12街、15-17街、热电倒口湖小区、中交江锦湾。
钢城二小:2-3街、5-6街、19街。
青山小学:青山镇、石化、船厂地区的适龄儿童。
钢城四小: 青宜居、青雅居、工人村丝茅墩、绿地香树花城、长江香樟林、青城阳光。
桥头小学:天兴花园、七星富利天城、临江港湾、青山绿水花园、华通小区、红港二村、青康居、青和居。
武东小学:居住在武东地区适龄儿童。
钢城十一小:白玉山1-2-3街、同兴家园、努力村、北湖名居、北湖花园社区及散居在该区域的适龄儿童。
钢城十三小:白玉山4-5街、07工程宿舍、同兴村、红胜村、五一村、星火村、火官村及散居在该区域的适龄儿童。
钢城十八小:白玉山6-7街、黎明村、向家尾村、群力村、胜强村、北湖及散居在该区域的适龄儿童。
建设中心小学:新集村(部分),建洲村,工业港村,建设村,胡漖村。
魏家湾小学:新集村(部分),崇阳村,前锋村,高潮村,四新村,群联村,群利村,新村村。
根据武汉市教育局与青山区教育局和东湖高新区教育行政管理部门的商定意见,青潭湖地区六个村的适龄儿童少年既可选择青山区学校相对就近就读,也可选择在东湖高新区花山小学和花山中学就读。
黄陂区



实验小学

划片范围:黄陂大道以北至定远村,滠水河以西至百秀街(含万象城)
蔡甸区

江夏区
纸坊城区小学划片范围:
1.一小
(1)龙井路以东—文化大道以西--兴新街以南—纸坊大街以北;
(2)纸坊大街以南--宁安路以东—滨湖春天小区以西(含滨湖春天小区);
(3)青龙山林场。
2.二小
(1)兴新街以南—龙井路以西—老武装部以东—纸坊大街以北;
(2)纸坊大街以南—宁安路以西—三潭路世纪华庭小区西边路为界;
(3)兴新街以北—古驿道以西--熊廷弼街(路)以南—新北路以东。
3.三小
(1)熊廷弼路以南—新北路以西—兴新街以北;
(铁路以西,以畔山御景小区为划分线,畔山御景以南为三小招生区域,以北为实验小学招生区域)
(2)兴新街以南—老武装部以西—纸坊大街以北;
(3)纸坊大街以南—三潭路世纪华庭小区西边路为界。
4.齐心小学
江夏大道以东—纸坊大街以北。
5.明熙小学
(1)北华街以南—古驿道以东—老年大学与老农业局之间马路以北—文化大道以西;
(2)北华街以南—熊廷弼路以北—文化路以东—江夏大道以西。
6.明熙小学城关校区
(1)熊廷弼路以南—纸坊大街以北—江夏大道以西—文化大道以东。
(2)老年大学与老农业局之间马路以南—新兴街以北—古驿道以东—文化路以西。
7.东湖路学校
北华街以北—文化大道以东—谭鑫培路以南—江夏大道以西;
8.实验小学
(1)熊廷弼路以北—古驿道以西—北华街以南—武昌大道以东;
(2)北华街以北—文化大道以西—兴苑街以南—武昌大道以东;
(3)武昌大道以西—兴苑街过铁路涵洞以南—畔山御景小区以北(含畔山御景小区);
9.文化路小学
(1)兴苑街以北—文化大道以西—武昌大道以东—谭鑫培路以南;
(2)武昌大道以东—谭鑫培路以北—污水处理厂以西—星光大道以南;
(3)武昌大道以西—兴苑街过铁路涵洞以北—星光大道以南;
10.东林小学(特校)
(1)纸坊大街以南—滨湖春天小区以东(不含滨湖春天小区);
(2)东林村。
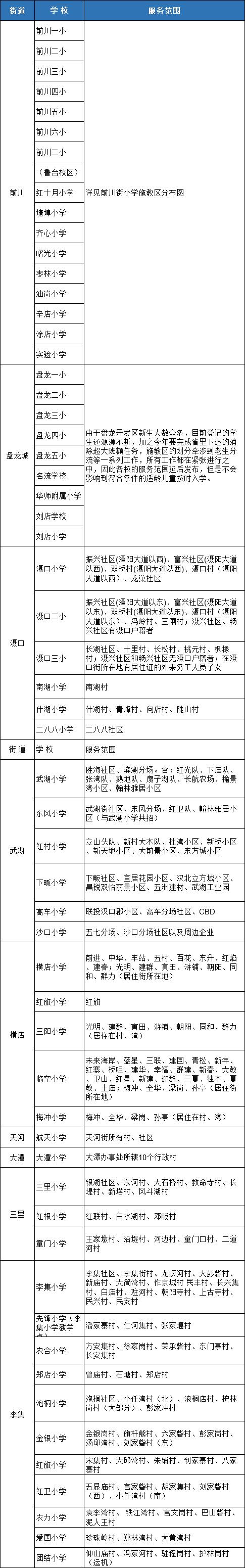
新洲区



