
比赛赛程

球队介绍汕 头 供 电

汕头供电是本次比赛唯一一支由单位职工组成的队伍,球队坚持每周磨合训练、全力备战本次比赛已久,在前不久刚结束的电力系统省级比赛中荣获了第四名的好成绩,本次参赛既能增加队伍的锻炼机会,同时能与我市较高水平的十一人制球队学习也是他们参赛的目的。
祝愿他们能获得好的成绩。
汕 头 大 学

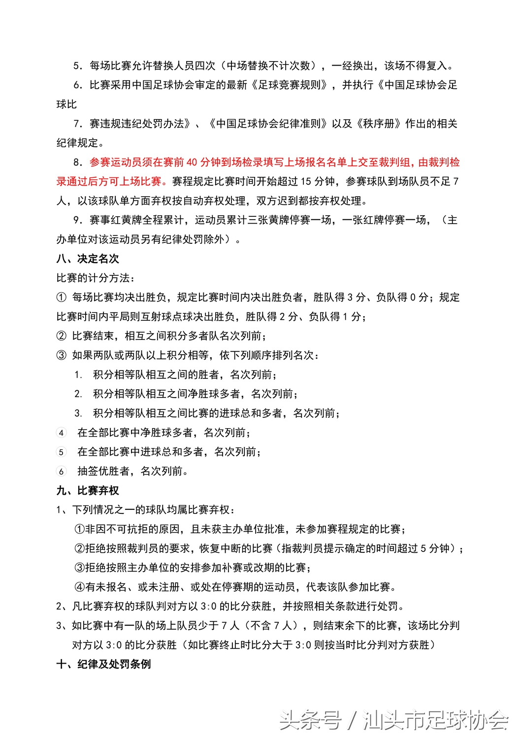
汕头大学队本次参赛的队员是以前不久刚结束的广东省“省长杯”大学组校队为班底,队伍长期在校训练,有参加十一人制比赛的丰富经验,本次足协杯汕头大学队也是以赛代练,检验球队的技战术,为2018年广东省的高校比赛做好准备。
汕 头 省 运 代 表 队

汕头省运代表队是本次参赛平均年龄最小的球队,参赛的目的是为了丰富球队的比赛经验,检验自身的水平,增强球队配合的默契,为2018年六月份即将在广东肇庆进行的广东省第十五届省运会做好比赛的充分准备。
联 峰 · 封 面 女 郎

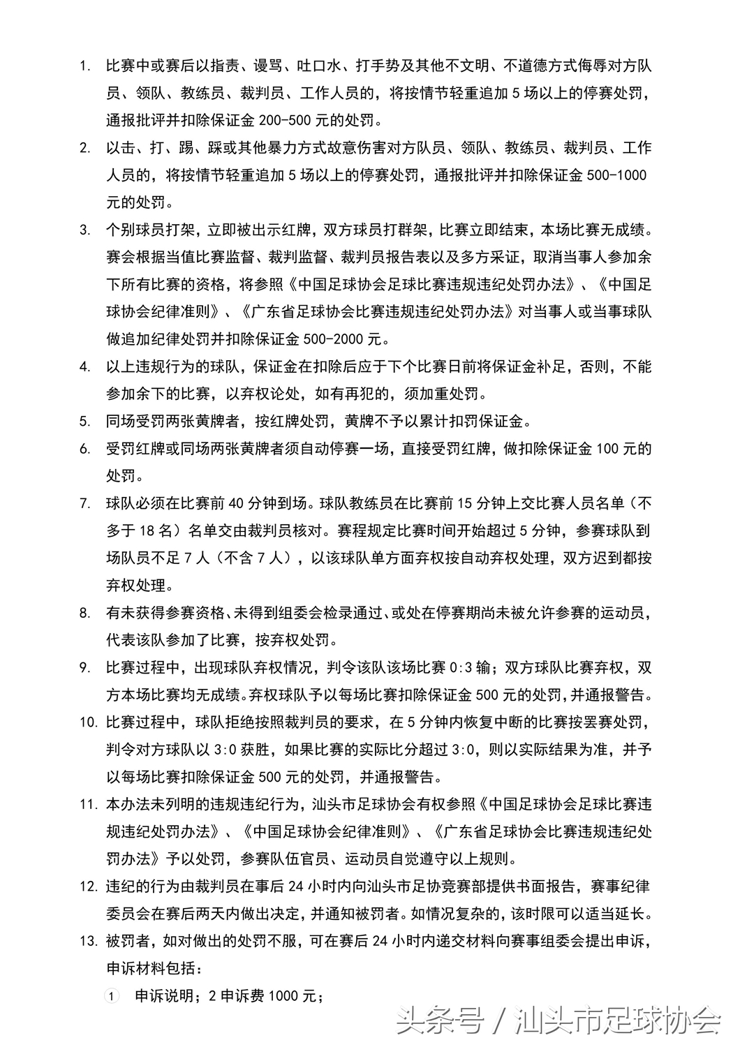
联峰·封面女郎足球俱乐部是汕头的老牌劲旅之一,连续征战足协杯多年。2017赛季在汕头市足协冠军联赛中高奏凯歌,取得了第二名的好成绩。球队上下雄心壮志,士气高昂,在本次足协杯中,就是奔着夺冠而来的。想必有联峰·封面女郎的比赛一定会有精彩的过程,让我们拭目以待。
红 金 宝 · 浩 云

去年的季军红金宝·浩云队,在半决赛中惜败对手,痛失参与争冠的机会。今年他们卷土重来,经过一番在球员市场的激烈争夺,顺利的引进了黄腾达、陈焕伟等强援,目的大家应该很清楚,就是直指冠军。就看他们在本次比赛前期准备中如何磨合阵型,集中火力。
文 盛 实 业 · 星 力

文盛实业·星力2017年收获颇丰,不仅在“广铝杯”广东省八人制足球赛大区赛中夺得冠军,更是在全省总决赛中获得第三名的好成绩。今年,球队再次出征足协杯,经过了一年的洗礼,希望他们能再接再厉,争创好的成绩。
竞赛规程




