
根据青岛市教育局《关于做好2020年全市义务教育学校招生入学工作的通知》(青教通字〔2020〕28号)要求,结合我区实际,现就做好2020年全区义务教育阶段学校招生入学工作通知如下:
一、招生计划
小学:计划招生13000人,入学年龄为6周岁(2014年8月31日(含)以前出生)。各类残疾儿童入学年龄为7-9周岁。
初中:计划招生10000人。
二、招生范围
根据《山东省义务教育条例》、山东省教育厅《关于做好2020年义务教育学校招生入学工作的通知》和青岛市教育局有关要求,义务教育阶段实行免试、就近入学,分步骤实施。
(一)小学招生范围
1.城区局属小学
城区局属小学主要招收相关社区户籍适龄儿童及城区范围内符合“两所非社区、两证齐全”条件的适龄儿童;如有空余学位再招收招生范围内其他符合条件的生源。符合政府优待政策人员的适龄子女按市、区有关规定办理。
“两所非社区”是指适龄儿童户籍属于城阳派出所或正阳路派出所非社区户籍。
“两证齐全”:“两证”是指户口簿(落户时间截止到报名入学当年5月31日)和房产证(包括不动产权证和房屋所有权证,下同);“齐全”是指适龄儿童户籍属于“两所非社区”,其本人、父母、祖父母、外祖父母之一在学校招生范围内有私有产权住房,产权比例占50%以上。
区实验小学招生范围为城阳村、东果园、寺西、小寨子社区户籍的适龄儿童,长城路以西、正阳路以南城区区域和正阳路以北、虹子河以南、华城路以西城区区域符合“两所非社区、两证齐全”条件的适龄儿童;如有空余学位再按批次招收招生范围内其他符合条件的生源。
区实验二小和东部校区招生范围为正阳路以北、虹子河以南、华城路以东、青新高速以西符合“两所非社区、两证齐全”条件的适龄儿童;如有空余学位再按批次招收招生范围内其他符合条件的生源。
区实验三小招生范围为小北曲社区户籍的适龄儿童及长城路以东、正阳路以南城区区域符合“两所非社区、两证齐全”条件的适龄儿童;如有空余学位再按批次招收招生范围内其他符合条件的生源。
区国城小学招生范围为百埠庄社区户籍的适龄儿童,青新高速以西、虹子河以北和青新高速以东、正阳路以北城区区域符合“两所非社区、两证齐全”条件的适龄儿童;如有空余学位再按批次招收招生范围内其他符合条件的生源。
2.其他局属小学
北师大城阳附属学校招生范围为卓越蔚蓝群岛小区业主适龄子女。
天泰城学校招生范围为天泰城小区业主适龄子女。
白沙湾学校招生范围为白沙湾保障性住房小区业主适龄子女。
国科大青岛附属实验学校招生范围为国科健康科技小镇小区业主适龄子女。
3.街道小学
街道小学主要招收服务社区户籍和本街道城阳区非社区户籍适龄儿童,如有空余学位依次向本街道符合入学条件的外来务工人员子女开放。
(二)初中招生范围
1.城区局属初中
城区局属初中主要招收相关社区户籍及城区范围内符合“两所非社区、两证齐全”条件的小学毕业生;如有空余学位再招收招生范围内其他符合条件的生源。享受政府相关政策优惠人员的子女按市、区有关规定办理。
区实验中学招生范围为古庙头、董村、东果园、百埠庄社区户籍小学毕业生及正阳路以北城区区域符合“两所非社区、两证齐全”条件的小学毕业生;如有空余学位再按批次招收招生范围内其他符合条件的生源。
区第二实验中学招生范围为南疃社区、杨埠寨社区户籍小学毕业生及正阳路以南城区区域符合“两所非社区、两证齐全”条件的小学毕业生;如有空余学位再按批次招收招生范围内其他符合条件的生源。
2.其他局属初中
北师大城阳附属学校招生范围为卓越蔚蓝群岛小区业主适龄子女。
天泰城学校招生范围为天泰城小区业主适龄子女。
白沙湾学校招生范围为白沙湾保障性住房小区业主适龄子女。
国科大青岛附属实验学校招生范围为国科健康科技小镇小区业主适龄子女。
3.街道初中
街道初中主要招收服务社区户籍和本街道城阳区非社区户籍小学毕业生,如有空余学位依次向本街道符合入学条件的外来务工人员子女开放。
全面取消特长生招生,严格按规定招收足球后备人才。各义务教育学校不得以“国际部”“国际课程班”“境外班”等名义招生。
(三)招生责任共担机制
1.实施局属学校招生责任共担机制,区实验中学与区实验二中为1个招生责任共同体,区实验小学、区实验二小及东部校区、区实验三小、区国城小学为1个招生责任共同体,责任共同体内学校共同承担招生责任。共同体内学校有各自招生范围,学校同批次招生时优先招收本校招生范围内生源,剩余学位向共同体内其他学校同批次不能接收的生源开放。城区局属学校按批次录取至学校招生计划满额,未被录取的新生可以选择同批次有空余学位的招生责任共同体学校或就近选择城区其他学校进行报名。
2.各街道可根据本街道学校布局实际情况,确定招生责任共同体学校。
三、外来务工就业人员子女
入学报名条件及材料
外来务工就业人员是指在我区各类用人单位务工但在我区没有正式户籍的人员。各学校在完成城阳区生源招生任务的前提下,如果还有空余学位依次向外来务工就业人员子女开放。外来务工就业人员子女入学工作实施分区域管理,全区共分为8个区域,城区和城阳街道为1个区域,流亭街道、夏庄街道、惜福镇街道、棘洪滩街道、上马街道、河套街道、红岛街道(不含高新区)等各为1个区域,由区教育体育局和各街道教委办共同管理。
义务教育阶段外来务工就业人员子女在我区申请入学,应当提交以下材料:
1.父母至少一方在我区的劳动合同或工商营业执照和社保卡(无需提供参保证明,报名时提供社保卡或参保一方身份证号,由学校集中与社保部门对接核对参保缴费信息)。
说明:2020年报名入学的适龄儿童,其父母至少一方在我区的劳动合同、工商营业执照签定、签发起始时间,社会保险缴费起始时间为2019年8月份前(含8月份),且社会保险缴费截止报名当月在我区按月连续正常缴纳。
2.父母至少一方在我区的居住证。
3.父母一方在我区的房产证(包括不动产权证和房屋所有权证)或房屋租赁证明。
4.学生户口簿及家长身份证。
说明:有私有产权住房的,可不提供父母在我区的劳动合同或工商营业执照以及在我区缴纳社会保险的证明;无私有产权住房的,以上四类材料必须齐全且真实有效。外来务工就业人员子女在我区公办小学申请入学需符合我市规定的入学年龄。
四、新生报名入学方式、信息采集及现场确认时间、办法
(一)报名入学方式
义务教育阶段招生继续采取网上信息采集、现场确认的报名方式进行,即新生报名需先登录招生服务平台填报个人相关信息,然后按各批次报名时间到规定地点现场确认选择志愿学校进行报名。各批次录取根据适龄儿童户籍、家庭住房、符合入学条件的外来务工就业人员子女父母在我区务工和缴纳社会保险等情况按积分录取(具体见现场确认时间及录取办法)。
(二)信息采集时间及办法
网上信息采集时间为6月3日8:00-6月12日20:00;登录青岛城阳政务网(http://www.chengyang.gov.cn/),在首页公告公示栏 “关于2020年城阳区义务教育*生网新**上信息采集的公告”中进行入学信息采集。有关要求如下:
1.新生须在规定的时间内进行网上入学信息采集。
2.*生网新**上信息采集需根据实际真实地填写报名入学信息,包含户籍信息、房产信息、家长信息等各项相关信息。
3.网上信息采集结束后,新生须在规定时间内,持相关材料分批次到报名地点学校现场确认、报名。
(三)现场确认时间及录取办法
现场确认在各区域确定的报名地点学校进行,时间为2020年8月3日-8月10日。录取实施分批次积分制办法,根据适龄儿童户籍、家庭住房、符合入学条件的外来务工就业人员子女父母在我区务工和缴纳社会保险等情况分批次按积分录取,学校招生计划满额后,不再接收报名。
具体确认时间如下:
1.城区局属学校
第一批招收招生范围内相关社区户籍及符合“两所非社区、两证齐全”条件的适龄儿童。
现场确认时间:2020年8月3日8:30-16:30
录取办法:超出招生计划时,首先录取对应社区户籍适龄儿童;其次录取招生范围内符合“两所非社区、两证齐全”条件的适龄儿童,以适龄儿童户籍登记为“两所非社区”时间和私有产权住房购买时间之和作为积分,按积分从高到低依次录取,录取满额为止。
第二批招收招生范围内符合“两所非社区”户籍条件的适龄儿童。
现场确认时间:2020年8月5日14:00-16:30
录取办法:超出招生计划时,以适龄儿童户籍登记为“两所非社区”的时间作为积分,按积分从高到低依次录取,录取满额为止。首先录取有网签购房合同(需提供私有产权住房购房合同及发票)的“两所非社区”适龄儿童,其次录取其他“两所非社区”适龄儿童。
第三批招收招生范围内有私有产权住房的城阳区其他户籍适龄儿童(城阳区其他户籍是指“两所非社区”之外的区内户籍,房屋产权所有人为适龄儿童本人、父母、祖父母、外祖父母之一,且产权比例占50%以上)。
现场确认时间:2020年8月6日14:00-16:30
录取办法:超出招生计划时,首先录取有私有产权住房房产证的适龄儿童,以私有产权住房购买时间作为积分;其次录取有网签购房合同(需提供私有产权住房购房合同及发票)的适龄儿童,以购房合同签订时间作为积分。按积分从高到低依次录取,录取满额为止。
第四批招收招生范围内有私有产权住房的非城阳区户籍的适龄儿童(房屋产权所有人为适龄儿童本人、父母之一,且产权比例占50%以上)。
现场确认时间:2020年8月8日8:30-16:30
录取办法:超出招生计划时,首先录取有私有产权住房房产证的适龄儿童,以私有产权住房购买时间作为积分;其次录取有网签购房合同(需提供私有产权住房购房合同及发票)的适龄儿童,以购房合同签订时间作为积分。按积分从高到低依次录取,录取满额为止。
2.其他局属学校
现场确认时间:2020年8月3日8:30-16:30
3.街道学校
第一批招收服务社区户籍和本街道城阳区非社区户籍的适龄儿童。
现场确认时间:2020年8月5日8:30-16:30
录取办法:超出招生计划时,首先录取服务社区户籍适龄儿童,其次录取本街道城阳区非社区户籍适龄儿童。适龄儿童户籍迁入时间长者优先。
第二批招收周边有私有产权住房的非本街道户籍的适龄儿童。
现场确认时间:2020年8月8日8:30-16:30
录取办法:报名超出招生计划时,首先录取城阳区内非本街道户籍适龄儿童(房屋产权所有人为适龄儿童本人、父母、祖父母、外祖父母之一,且产权比例占50%以上),其次录取非城阳区户籍适龄儿童(房屋产权所有人为适龄儿童本人、父母之一,且产权比例占50%以上)。录取原则为先录取有私有产权住房房产证的适龄儿童,以私有产权住房购买时间作为积分;再录取有网签购房合同(需提供私有产权住房购房合同及发票)的适龄儿童,以购房合同签订时间作为积分。按积分从高到低依次录取,录取满额为止。
第三批招收符合入学条件的外来务工就业人员适龄子女。
现场确认时间:2020年8月10日8:30-16:30
录取办法:超出招生计划时,以父母之一在我区务工时间与缴纳社保时间之和作为积分,按积分从高到低依次录取,录取满额为止。
4.民办学校招生入学报名时间及安排与公办学校同步。民办义务教育学校报名人数超过招生计划时,根据《青岛市义务教育阶段公办民办学校同步招生工作方案》执行。未被民办学校录取的城阳户籍新生或符合我区公办学校招生入学条件的外来务工人员子女,按照相对就近的原则,根据入学条件到我区有空余学位的公办学校或其他民办学校进行报名和现场确认。已招收满额的公办学校和其他民办学校不再招收未被民办学校录取的新生。
(四)现场确认需提报材料
1.城阳区户籍新生应持户口簿原件到应接收学校现场确认,并选择报名志愿。到局属学校现场确认、报名时,应同时携带户口簿、房产证原件(适龄儿童户籍与房屋产权人户籍不同户的,需提供其他证明材料;无房产证的需提供由区房产处开具的无房证明)。
2.外来务工就业人员子女新生应持相关入学材料原件,到各区域确定的报名地点学校进行现场确认,并以此选择报名志愿学校。
3.初中新生现场确认除持上述材料外,需另携带小学学籍证明(从学籍管理平台中打印,小学毕业学校盖章)。
4.义务教育阶段所有新生只能选择1所局属或街道报名地点学校进行现场确认、报名,不得到居住地所在街道区域以外的学校报名。各中小学也不得接收所在街道区域以外的新生报名。
5.2013年8月31日(含)前出生的未入学儿童,报名时需提供县级以上医院病历和户口所在地县级教育主管部门或乡镇政府审批的相关延缓入学证明材料。
五、残疾儿童入学办法
1.保障残疾儿童少年就近就便就读。大力推进融合教育,优先采用普通学校随班就读的方式,就近安排轻度适龄残疾儿童少年接受义务教育,各普通学校要创造条件接收具有接受普通教育能力的残疾适龄儿童少年随班就读;中、重度残疾儿童安排至特殊教育学校就读;需要专人护理、不能到学校随班就读、具有一定教育接受能力的义务教育阶段6-15岁重度残疾儿童少年,要按要求组织送教上门服务,并将送教上门服务的残疾儿童少年纳入学籍管理,保障其接受义务教育。对于入学安置有争议的,由城阳区教育和体育局牵头组织残疾人教育专家委员会(残疾儿童少年入学鉴定和咨询委员会),对其接受义务教育的能力进行评估认定,提出入学安置意见,明确适龄残疾儿童少年接受义务教育的方式和具体就读(送教)学校。
各街道、各中小学校要积极做好残疾儿童的入学摸底工作,每年5月底前完成辖区内残疾儿童摸底排查和建立台账工作,并于报名前将残疾儿童情况报至区特教中心。青岛市盲校、青岛市中心聋校、青岛市晨星实验学校义务教育阶段均面向全市招生;城阳区特殊教育中心面向城阳区招收残疾儿童。残疾儿童报名时间及安排与公办普通学校同步。
2.规范延缓入学申请。因身体状况等原因需要延缓入学的城阳区户籍适龄儿童,其父母或其他法定监护人于6月29日、6月30日(星期一、星期二)持县级以上人民医院证明(或残疾证)和户口簿到城阳区教育和体育局(城阳区明阳路202号219室)统一报名登记,填写“缓学申请表”申请办理,经批准后方可延缓入学。延缓入学年限为1年(应入学年度9月1日至次年8月31日)。次年仍不能入学的,需要再次办理延长缓学1年申请。延缓入学学生次年报名入学时适龄儿童户籍、家庭有效住房、家长务工时间、家长缴纳社会保险时间等入学关键信息有效时间退减1年。
六、有关要求
(一)加强组织领导和宣传引导
1.加强组织领导。各单位要高度重视普通中小学招生入学工作,成立以校长为组长的招生工作小组,切实加强领导,完善措施,落实责任,确保2020年秋季招生入学工作有序推进。各单位要在招生入学前期、招生入学过程中、招生结束后期等关键环节和关键时点,就群众关心的疑难点做好宣传释疑工作,取得家长的理解和支持。各单位要完善应急预案,健全应急机制,及时发现并妥善处置苗头性、倾向性问题,确保招生入学平稳有序。
2.加强宣传引导。要加大义务教育“权利和义务统一”的宣传力度,引导义务教育适龄儿童少年家长依法送其子女按时入学接受并完成义务教育。完善义务教育入学通知书制度,注明有关法律规定和违法追责说明,依法履行控辍保学法定职责。
(二)落实控辍保学责任
3.强化入学责任落实。各单位要强化工作责任,加强学籍注册和管理,形成学年度适龄儿童基础信息数据库,完善入学通知书制度,做好失学辍学书面报告、联控联保和劝返复学工作,重点做好残疾儿童、特困家庭儿童、留守儿童入学,切实保障适龄儿童少年接受义务教育权利。区教育体育局将继续依托山东省基础教育信息化管理平台,对各单位控辍保学工作进行监测和定期通报,确保秋季学期开学前,除经教育、残联、卫生健康等有关部门联合评定的不具备接受教育能力儿童外,做到应入尽入。适龄儿童父母或者其他法定监护人无正当理由未送适龄儿童少年入学接受义务教育或造成辍学,情节严重或构成犯罪的,依法追究法律责任。
(三)统筹教育资源配置
4.保障学位供给,坚持控制班额招生。各街道依据区域内人口流动、学龄人口变化趋势,合理规划布局中小学校,加快学校建设和改扩建建设,保障足够学位供给。同时,各街道要着力推进区域优质教育资源覆盖面,缩小校际之间差距。小学、初中起始年级应按照不超过标准班额(小学45人,中学50人)招生。
5.实行阳光均衡编班,坚持 “零起点”教学。各学校要阳光均衡编班,均衡配置师资。义务教育学校应按课程标准严格执行零起点教学要求,小学一年级设置过渡性活动课程,注重做好幼小衔接。
(四)严禁违规行为
6.严格招生纪律。招生工作政策性强、涉及面广,是广大人民群众关注的热点,各单位要严格落实教育部招生工作“十项严禁”纪律要求,各学校要认真执行招生政策,严禁无计划、超计划招生,不得擅自招收已被其他学校录取的学生;严禁自行组织或与社会培训机构联合组织以选拔生源为目的的各类考试,或采用社会培训机构自行组织的各类考试结果;严禁提前组织招生,变相“掐尖”选生源;严禁公办学校与民办学校混合招生、混合编班;严禁以高额物质奖励、虚假宣传等不正当手段招揽生源;严禁任何学校收取或变相收取与入学挂钩的“捐资助学款”;严禁义务教育阶段学校以各类竞赛证书、学科竞赛成绩或考级证明等作为招生依据;严禁义务教育阶段学校设立任何名义的重点班、快慢班;严禁初中学校对学生进行中考成绩排名、宣传中考状元和升学率;严禁出现人籍分离、空挂学籍、学籍造假等现象,不得为违规跨区域招收的学生和违规转学学生办理学籍转接。
7.严肃查处违规违纪行为。及时纠正和严肃查处各种违规违纪招生行为。对于造成不良影响或严重后果的学校,视情节轻重给予约谈、通报批评、追究相关人员责任等处罚。对于民办学校,可依照有关规定给予减少下一年度招生计划、停止招生直至吊销办学许可证的处罚。按照上级要求,区教育体育局将把义务教育招生入学违规违纪行为纳入“漠视群众利益专项督导”重点内容,于2020年秋季开学后两周内,普遍开展一次招生工作专项检查,确保中小学招生入学政策落到实处。
(五)做好阳光服务
8.提前公布招生方案。区教育体育局将于5月底前向社会公布我区义务教育招生入学政策、招生范围、招生程序、招生条件、咨询电话。各街道、局属学校、民办学校要主动向社会公开招生范围、招生条件、报名流程、报名所需材料等相关信息,通过组织义务教育招生政策解读会、发放“明白纸”等形式及时对招生政策和招生办法进行解读,让广大家长充分了解入学政策和报名流程。招生期间,各街道、学校要确保招生咨询电话畅通,实时为家长提供问题咨询指导和热情阳光服务。招生结束后,各学校要向社会公布招生录取结果,并向新生发放《入学通知书》。
9.做好小学毕业生毕业管理。各小学5月底前要进一步梳理毕业年级学生各项信息。一是要认真编写小学毕业生花名册(一式两份),6月30日前,经街道教委办、区教育体育局审核盖章后,一份留区教育体育局普教科存档,一份留毕业学校存档;二是使用山东省基础教育管理信息化平台为每名小学毕业生打印《山东普通中小学学生证》,并加盖学校公章,6月30日前发至每名学生。
关于对义务教育学校入学报名
有关条件的解释
一、城区局属学校招收“两所非社区”适龄儿童户籍时间的计算办法
1.适龄儿童从出生申报户籍到入学报名时一直属于“两所非社区”户籍的,小学入学时统一计7年,初中入学时统一计13年;
2.适龄儿童为后迁入“两所非社区”户籍的,按最后一次迁入登记为“两所非社区”时间计算,具体到日。
二、私有产权住房购买时间的计算办法
私有产权住房是指适龄儿童办理报名入学时所提供的本人、父母、祖父母、外祖父母之一在学校招生范围内的私有产权性质的住宅房屋,不包含公寓、办公用房、商业用房、集体产权等性质的房屋,不属于私有产权住宅性质的房产证或购房合同不予以认可。已办理房产证的新建住房购买时间以购房合同签订时间为准,二手房以房产证所标注的登记时间为准,具体到日,有效时间截止入学当年5月31日。小学、初中报名入学私有产权住房购买时间上限分别为7年、13年。
三、城阳区户籍
本通知所指城阳区户籍是指户籍属城阳派出所、正阳路派出所、流亭派出所、夏庄派出所、惜福镇派出所、棘洪滩派出所、上马派出所、红岛边防派出所和河套派出所。
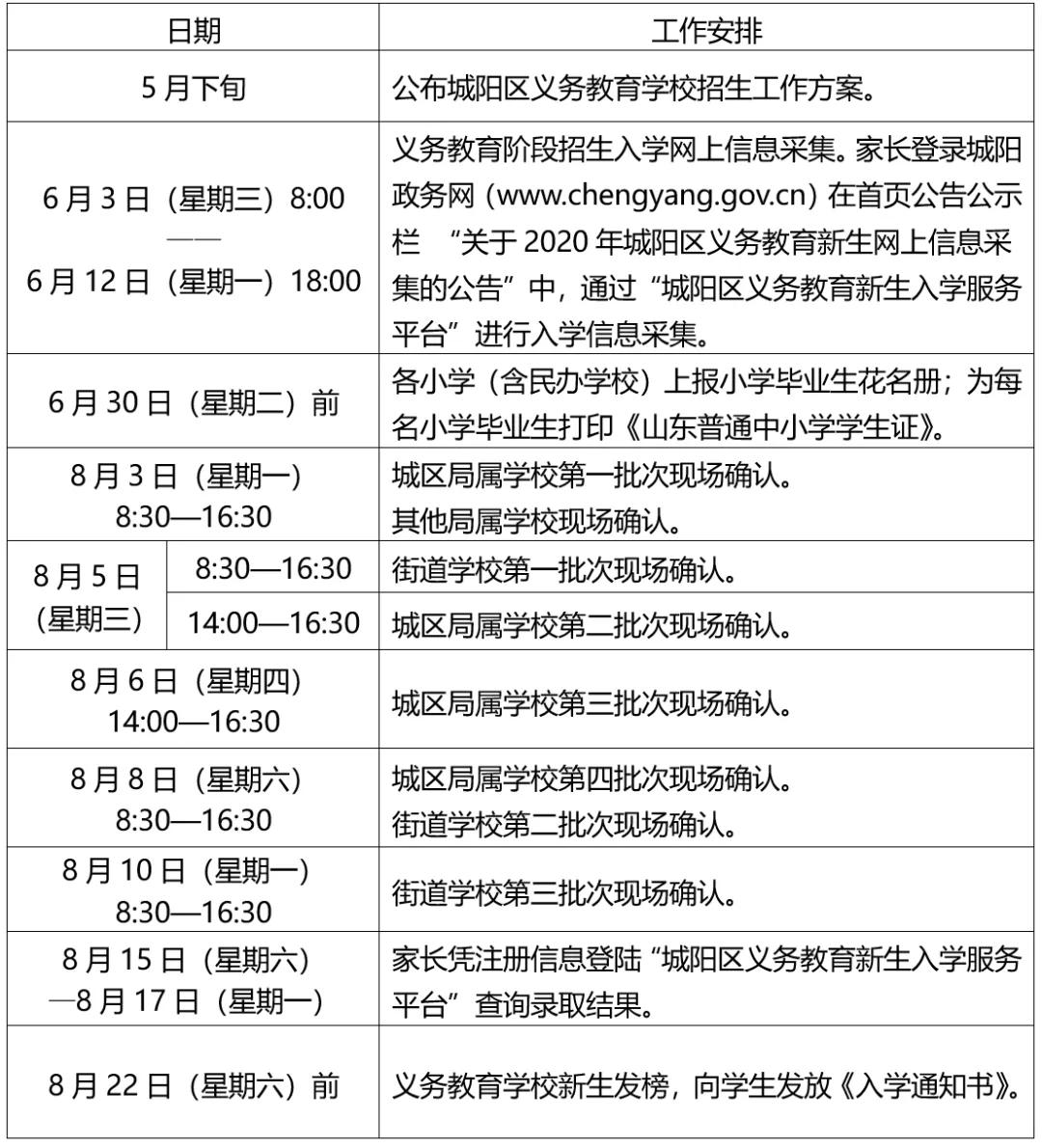
2020年城阳区义务教育学校招生入学工作安排

城阳区2020年义务教育招生政策宣传图解版




城阳区2020年幼儿园招生工作方案
2020年城阳区幼儿园招生工作根据《青岛市教育局关于做好2020年幼儿园招生入园工作的通知》(青教通字〔2020〕30号)的要求,坚持公开、公平、透明的原则,严格招生纪律,健全招生管理机制,确保稳定、有序、圆满的完成招生工作,现结合城阳区实际情况,制定2020年幼儿园招生工作方案如下:
一、总体原则
(一)积极推进就近入园招生。区城范围内实行以公办幼儿园为主体的分批次招生,小区配套幼儿园和社区幼儿园优先接受小区业主适龄子女和服务社区户籍适龄幼儿报名,如有空余学位,向其它符合条件的适龄幼儿开放。
(二)坚持公开、公平、透明的原则。严格招生纪律,科学制定招生程序,公开发布各级各类幼儿园招生信息,确保招生过程稳定、有序、公开、公平。
二、招生对象
2020年幼儿园小班招生对象为:2016年9月1日至2017年8月31日期间出生、具有接受普通教育能力的幼儿。
三、局属幼儿园、分园及合作共同体报名条件及说明
(一)报名条件
1.城阳区实验幼儿园:
接受符合“两所非社区”户籍、“两证统一”条件的适龄幼儿报名。(“两所非社区”、“两证统一”解释说明附后)
城阳区实验幼儿园北部分园:
第一批次:接受符合“两所非社区”户籍、“两证统一”条件及董村社区户籍的适龄幼儿报名。
第二批次:若有空余学位,接受在实验幼儿园、顺德居幼儿园报名且选择实验幼儿园北部分园为第二志愿的适龄幼儿报名。
城阳区实验幼儿园合作共同体(城阳街道小寨子幼儿园):
第一批次:接受小寨子社区户籍的适龄幼儿报名、“六老”之一为小寨子社区户籍的适龄幼儿报名。
第二批次:接受符合“两所非社区”户籍、“两证统一”条件的适龄幼儿报名。
第三批次:若有空余学位,接受在实验幼儿园、顺德居幼儿园报名且选择小寨子幼儿园为第二志愿的适龄幼儿报名。
2.城阳区桃源居幼儿园:
第一批次:接受父母为城阳区桃源居小区和万科城市花园小区业主且户口随父母一方落在该房子上的适龄幼儿报名。
第二批次:若有空余学位,接受父母为城阳区桃源居小区和万科城市花园小区业主的适龄幼儿报名。
第三批次:若有空余学位,接受符合“两所非社区”户籍、“两证统一”条件的适龄幼儿报名。
城阳区桃源居分园(桃花源第一幼儿园):
第一批次:接受父母为城阳区桃花源一期小区业主且户口随父母一方落在该房子上的适龄幼儿报名。
第二批次:若有空余学位,接受父母为城阳区桃花源一期小区业主的适龄幼儿报名。
第三批次:若有空余学位,接受符合“两所非社区”户籍、“两证统一”条件的适龄幼儿报名。
城阳区桃源居分园(桃花源第二幼儿园):
第一批次:接受父母为城阳区桃花源二期小区业主且户口随父母一方落在该房子上的适龄幼儿报名。
第二批次:若有空余学位,接受父母为城阳区桃花源二期小区业主的适龄幼儿报名。
第三批次:若有空余学位,接受父母为城阳区桃花源三期小区业主且户口随父母一方落在该房子上的适龄幼儿报名。
第四批次:若有空余学位,接受父母为城阳区桃花源三期小区业主的适龄幼儿报名。
第五批次:若有空余学位,接受符合“两所非社区”户籍、“两证统一”条件的适龄幼儿报名。
3.城阳区顺德居幼儿园:
第一批次:接受父母为顺德居小区业主且户口随父母一方落在该房子上的适龄幼儿报名;
第二批次:若有空余学位,接受父母为顺德居小区业主的适龄幼儿报名;
第三批次:若有空余学位,接受符合“两所非社区”户籍、“两证统一”条件的适龄幼儿报名。
4.城阳区白沙湾幼儿园及分园(白沙湾第二幼儿园):
第一批次:接受父母为白沙上苑、金色海湾、蓝海港湾小区业主且户口随父母一方落在该房子上的适龄幼儿报名。
第二批次:若有空余学位,接受父母为白沙上苑、金色海湾、蓝海港湾小区业主的适龄幼儿报名。
第三批次:若有空余学位,接受“青岛市住房保障公共服务系统”或“青岛市住房和城乡建设局网站”公示的白沙上苑、蓝海港湾、金色海湾小区公租房用户且父母为租赁人的适龄幼儿报名。
(二)相关说明
1.“两所非社区”户籍是指城阳派出所和正阳路派出所的非社区户籍;“两证”是指户口簿(落户时间截止到2020年5月31日)和房屋产权证;“统一”是指适龄幼儿与其所居住的房屋产权所有人(或产权所有人的配偶)的户口在同一户口簿上,该户口簿上的住址与该适龄幼儿所居住的房屋产权证上的房屋地址一致,且该房屋产权证所有人是适龄幼儿的父母(幼儿父、母产权比例占50%以上)。
2.城阳区桃源居幼儿园、桃花源第一幼儿园、桃花源第二幼儿园、顺德居幼儿园、白沙湾幼儿园、白沙湾第二幼儿园为小区配套幼儿园,其业主的适龄子女报名,幼儿父母产权比例需占50%以上。若业主子女未在规定时间内进行报名,则视为自愿放弃小区配套幼儿园业主适龄子*优女**先报名的权利。
3.符合报名条件的幼儿只能选择1所公办幼儿园现场报名,对于同时选择2所及以上公办幼儿园现场报名的幼儿,一经查实,将直接取消其录取资格。
4.符合“两所非社区”户籍、“两证统一”条件,在实验幼儿园和顺德居幼儿园报名的适龄幼儿可报两个志愿:第一志愿可自愿选择实验幼儿园和顺德居幼儿园中1处进行报名;第二志愿可自愿选择城阳街道小寨子幼儿园和实验幼儿园北部分园其中1处进行报名。若第一志愿报名人数少于或等于幼儿园招生计划时,直接录取,若第一志愿报名人数超出招生计划,幼儿园将采取电脑派位的方式确定录取幼儿名单。第一志愿未被录取且已自愿选择第二志愿的幼儿,若第二志愿报名人数少于或等于剩余学位数时,直接录取,若第二志愿报名人数超过剩余学位数时,幼儿园将采取电脑派位的方式确定录取幼儿名单。
5.家长提供所有证件及填写信息务必真实,相关证件将进行审核,对于伪造证件或填写信息不真实等现象,一经查实,将直接取消其录取资格。
6.电脑派位确定录取幼儿名单时,由公证处、家长代表、社会监督员、监察室等组成的监督团全程监督,确保公平公正。
7.多胞胎幼儿参与电脑派位,家长可自愿选择一个孩子一个号或者多个孩子一个号进行电脑派位,并签订知情告知书。若选择多个孩子一个号电脑派位时被选中,则多胞胎幼儿同时被录取且只占一个招生学位。
四、街道幼儿园报名条件及说明
(一)报名条件
1.街道中心幼儿园:
接受各街道驻地部队现役军人适龄子女、服务社区户籍的适龄幼儿,若有空余学位,接受街道内非社区户籍适龄幼儿报名。
2.街道社区幼儿园:
优先接受服务社区户籍适龄幼儿报名,若有空余学位,接受街道内非社区户籍适龄幼儿及周边符合入园条件的外来务工人员适龄子女报名。
3.爱心幼儿园:
接受服务社区户籍适龄幼儿和周边符合条件的外来务工人员适龄子女报名。
(二)相关说明
街道内外来务工人员适龄子女报名,需具备下列条件:父母至少一方与我区用人单位签订劳动合同或办理工商营业执照,在我区务工一年以上,且在我区按月连续缴纳社会保险满1年以上,截止时间为报名入园当年6月份;父母至少一方持有我区公安部门核发的居住证,并在居住地有稳定的住所(有私有产权住房或办理正式租住手续的住所);有私有产权住房的,可不提供父母在我区的劳动合同或工商营业执照及在我区缴纳社会保险的证明;以上材料必须齐全且真实有效。
五、高新区幼儿园报名条件及说明
(一)报名条件
1.高新区实验幼儿园:
第一批次:接受高新区辖区内符合“两证齐全”条件的适龄幼儿报名,招商海德和中欧国际城小区优先。
第二批次:若有空余学位,接受辖区内户籍和符合条件的外来务工就业人员适龄子女报名。
2.高新区第二实验幼儿园:
第一批次:接受高新区辖区内符合“两证齐全”条件的适龄幼儿报名,珊瑚湾、世茂和雨润星雨华府小区优先。
第二批次:若有空余学位,接受辖区内户籍和符合条件的外来务工就业人员适龄子女报名。
(二)相关说明
1.高新区辖区是指高新区中东片区,即高新区区域内环胶州湾高速公路东北部区域(不含河套、红岛两街道区域户籍居民)。“两证”是指房产证(包括不动产权证和房屋所有权证)和户口簿(落户时间截止到2020年5月31日);“两证齐全”是指适龄儿童与父母、祖父母、外祖父母之一在同一户口簿上,该户口簿上的住址须与房产证一致,且房屋产权所有人须是适龄儿童“六老”之一。
2.高新区外来务工就业人员适龄子女报名,需具备下列条件:
(1)截止至2020年6月份,父母至少一方在高新区就业满一年以上并签订劳动合同,且社会保险缴费按月连续缴纳,或提供工商营业执照并附缴税证明满一年以上。
(2)父母至少一方有高新区公安部门核发的居住证。
(3)父母一方在高新区购买房屋且取得房屋产权证或租住商品房、集体产权房屋。
3.招商海德、中欧国际城、珊瑚湾、世茂、雨润星雨华府业主符合报名条件的适龄子女,若未在规定时间内进行报名,则视为自愿放弃优先报名的权利。
4.符合报名条件的幼儿只能选择1所公办幼儿园现场报名,对于同时选择2所及以上公办幼儿园现场报名的幼儿,一经查实,将直接取消其录取资格。
5.家长提供所有证件及填写信息务必真实,相关证件将进行审核,对于伪造证件或填写信息不真实等现象,一经查实,将直接取消其录取资格。
6.电脑派位确定录取幼儿名单时,由公证处、家长代表、社会监督员、监察室等组成的监督团全程监督,确保公平公正。
7.多胞胎幼儿参与电脑派位,家长可自愿选择一个孩子一个号或者多个孩子一个号进行电脑派位,并签订知情告知书。若选择多个孩子一个号电脑派位时被选中,则多胞胎幼儿同时被录取且只占一个招生学位。
六、招生入园基本程序
(一)发布招生信息
2020年5月29日(星期五),区教育体育局通过城阳区政务网发布《青岛市城阳区2020年幼儿园招生工作方案》;局属及街道、高新区各幼儿园招生简章通过微信公众号及门口张贴等途径发布。
(二)组织报名及录取
1.报名时间:全区幼儿园报名、录取时间统一安排在7月18日(星期六 )至8月2日(星期日)期间进行。局属幼儿园报名时间为7月18日-19 日,街道幼儿园报名时间为8月1日-2日,高新区幼儿园报名时间为7月18日、8月1日,具体情况以各幼儿园发布的招生简章为准。
2.报名方式:现场报名。
3.录取方式:各幼儿园根据学位数量,按照招生简章要求分批次进行录取,不得以报名先后顺序作为录取依据。若报名幼儿人数少于或等于报名批次学位数时,直接录取;若报名幼儿人数超过报名批次学位数时,则采取电脑派位或抽签的方式确定录取名单,且不再进行下一批次招生。
(三)局属幼儿园、分园及合作共同体报名工作安排
1.第一次报名安排
(1)报名时间:2020年7月18日上午8:30-11:30
(2)报名批次:
符合城阳区桃源居幼儿园、桃花源第一幼儿园第一批次报名条件的适龄幼儿报名;
符合城阳区顺德居幼儿园、桃花源第二幼儿园、白沙湾幼儿园、白沙湾第二幼儿园第一批次、第二批次报名条件的适龄幼儿报名;
符合城阳街道小寨子幼儿园第一批次报名条件的适龄幼儿报名。
(3)报名公示:7月18日中午,在报名幼儿园微信公众号和幼儿园门口醒目位置公布幼儿报名人数和剩余学位数。
(4)报名所需证件材料(原件及复印件):
①户口簿;
②幼儿出生证明;
③房产证明;
④报名幼儿父(母)本人身份证;
⑤《城阳区2020年幼儿报名基本信息登记表》(附件2)。
2.第二次报名安排
(1)报名时间:2020年7月18日下午1:30-3:30
(2)报名批次:
符合城阳区桃源居幼儿园、桃花源第一幼儿园第二批次报名条件的适龄幼儿报名;
符合城阳区桃花源第二幼儿园第三批次、第四批次报名条件的适龄幼儿报名;
符合城阳区白沙湾幼儿园、白沙湾第二幼儿园第三批次报名条件的适龄幼儿报名;
(3)报名公示:2020年7月18日下午5:00前,在城阳政务网和幼儿园门口醒目位置公布幼儿报名人数和剩余学位数。
(4)报名所需证件材料(原件及复印件):
①户口簿;
②幼儿出生证明;
③房产证明(白沙湾第三批提供房屋租赁合同和网上租房公示);
④报名幼儿父(母)本人身份证;
⑤《城阳区2020年幼儿报名基本信息登记表》(附件2)。
3.第三次报名安排
(1)报名时间:2020年7月19日上午8:30-11:30
(2)报名批次:
城阳区实验幼儿园、城阳街道小寨子幼儿园接受符合“两所非社区”户籍、“两证统一”条件的适龄幼儿报名,城阳区实验幼儿园北部分园接受符合“两所非社区”户籍、“两证统一”条件及董村社区户籍的适龄幼儿报名。
城阳区桃源居幼儿园、桃花源第一幼儿园、桃花源第二幼儿园、顺德居幼儿园,若有空余学位,接受符合“两所非社区”户籍、“两证统一”条件的适龄幼儿报名。
(3)报名公示:7月19日下午5:00前,在城阳政务网、报名幼儿园微信公众号和幼儿园门口醒目位置公布幼儿报名人数。
(4)报名所需证件材料(原件及复印件):
①户口簿;
②幼儿出生证明;
③房产证明;
④报名幼儿父(母)本人身份证;
⑤《城阳区2020年幼儿报名基本信息登记表》(附件2)。
(四)街道幼儿园报名工作安排(具体以各街道幼儿园招生简章为准)
1.第一次报名安排
(1)报名时间:2020年8月1日上午8:30-11:30
(2)报名批次:
街道中心幼儿园接受街道驻地部队现役军人适龄子女、服务社区户籍的、街道内非社区户籍的适龄幼儿报名。
街道社区幼儿园接受服务社区户籍适龄幼儿报名。
爱心幼儿园接受服务社区户籍适龄幼儿和周边符合条件的外来务工人员适龄子女报名。
2.第二次报名安排
(1)报名时间:2020年8月1日下午1:30-3:30
(2)报名批次:
各街道社区幼儿园若有空余学位,接受街道内非社区户籍适龄幼儿报名。
3.第三次报名安排
(1)报名时间:2020年8月2日上午8:30-11:30
(2)报名批次:
各街道社区幼儿园若有空余学位,接受符合入园条件的外来务工人员适龄子女报名。
(五)高新区幼儿园报名工作安排(具体以各幼儿园招生简章为准)
1.第一次批次报名安排
(1)2020年7月18日上午8:30-11:30
高新区实验幼儿园接受招商海德、中欧国际城符合“两证齐全”条件的适龄幼儿报名。
高新区第二实验幼儿园接受珊瑚湾、世茂、雨润星雨华府符合 “两证齐全”条件的适龄幼儿报名。
(2)2020年7月18日下午1:30-3:30,高新区实验幼儿园、第二实验幼儿园接受高新区辖区内符合“两证齐全”条件的适龄幼儿报名。
(3)报名所需证件材料(原件及复印件):
①户口簿;
②幼儿出生医学证明;
③房产证明(六老之一,100%产权);
④报名幼儿父(母)本人身份证;
⑤《高新区2020年幼儿报名基本信息登记表》(附件2)。
(4)录取方式:7月18日下午报名结束后,若报名人数少于或等于招生计划时,直接录取;若报名人数超过招生计划时,将对18日下午报名人数通过电脑派位确定录取名单,且不再进行第二批次招生。
(5)报名公示:7月18日下午5:00前,在城阳政务网、报名幼儿园微信公众号和幼儿园门口醒目位置公布幼儿报名人数。
2.第二批次报名安排
(1)报名时间:2020年8月1日上午8:30-11:30
(2)报名条件:
高新区实验幼儿园、第二实验幼儿园,若有空余学位,接受辖区内户籍和符合条件的外来务工就业人员适龄子女报名。
(3)报名所需证件材料(原件及复印件):
①户口簿;
②幼儿出生医学证明;
③父母至少一方在高新区有效期内的劳动合同、与合同签订人一致的社保卡和社会保险参保证明,或提供工商营业执照,并附满一年以上的缴税证明,免税企业除外(时间截至2020年6月);
④父母至少一方在高新区的居住证;
⑤产权证或租住合同。租住商品房的,需提供由青岛高新区不动产登记中心出具的房屋租赁证明。租住集体产权房屋的,需由集体产权房屋所在的单位出具证明;
⑥《高新区2020年幼儿报名基本信息登记表》(附件2)。
(4)录取方式:若报名人数少于或等于剩余学位数时,直接录取;若报名人数超过剩余学位数时,将通过电脑派位确定录取名单。
(5)报名公示:8月1日中午,在城阳政务网、报名幼儿园微信公众号和幼儿园门口醒目位置公布幼儿报名人数。
(五)组织新生入园
1.做好幼儿入园体检。新生入园前,需按照《托儿所幼儿园卫生保健管理办法》规定的项目进行健康检查,由家长自愿选择任意一所区级及以上卫生保健主管部门认定的医疗卫生机构进行体检,并携带相关材料在规定的时间内到幼儿园报到。
2.规范入园报到。各幼儿园报到时间必须严格按照区统一要求执行,幼儿园不得随意变动。幼儿逾期未报到,视为自动放弃录取资格。
七、招生工作有关要求
(一)区教育体育局负责制定全区幼儿园招生工作方案,对全区招生工作进行统筹、协调、指导与监督。加强招生政策宣传工作,向社会公开幼儿园招生信息,明确招生时间、招生对象和入园办法,及时解答群众疑惑,为家长提供入园指导服务。
(二)各街道教委办负责制定本街道区域内幼儿园招生工作方案、核准招生计划、监督招生具体措施的落实。要加强组织领导,明确责任分工,层层压实责任,科学组织实施,统筹做好街道内幼儿园招生入园各项工作。要加强幼儿园招生风险评估,对存在的风险点、矛盾点,应完善应急预案,健全应急机制,及时发现并妥善处置。
(三)各幼儿园要根据区教育体育局和街道教委办招生工作方案,制定幼儿园招生简章,研究科学招生和录取办法,确保今年招生工作顺利进行。
(四)做好特殊贡献人员子女入园工作。根据相关政策要求,高层次人才、优秀企业家随迁子女,根据需求安排至相关公办园入园,不占招生学位。根据相关政策做好抗疫一线医务人员等子女的入园工作。
(五)小区配套幼儿园优先接受小区业主的适龄子女入园,若业主子女未在规定时间内进行报名,则视为自愿放弃小区配套幼儿园业主适龄子*优女**先报名的权利。民办幼儿园招生工作参照区招生工作方案执行。
(六)加强幼儿园招生行为监管。根据属地管理原则,各幼儿园招生简章须经区教育体育局或街道教委办审核后方可向社会发布。幼儿入园除进行健康检查外,禁止任何形式的考试或测查。幼儿园不得设置实验班或特色班,不得将婴幼儿参加公益早期教育指导作为入园前置条件。要畅通监督举报渠道,对于社会举报的问题和幼儿园违规招生行为,认真核实查处。
(七)未经批准,任何幼儿园不得提前报名招生。
未尽事宜请与区教育体育局学前教育中心联系,电话:87866237
附件1:招生信息发布途径及咨询电话
(点击图片放大查看)


附件2:城阳区(高新区)2020年幼儿报名基本信息登记表
