9月21日晚19点30分,呼和浩特队将在中甲联赛中主场迎战梅州客家,为呼和浩特队效力了超过百场比赛的外援队长多利将首次以对手的身份重返呼和浩特体育场。呼和浩特队的主力球员于帅和李建则遭遇了中国足协停赛6轮的严厉处罚,提前告别本赛季的剩余比赛。

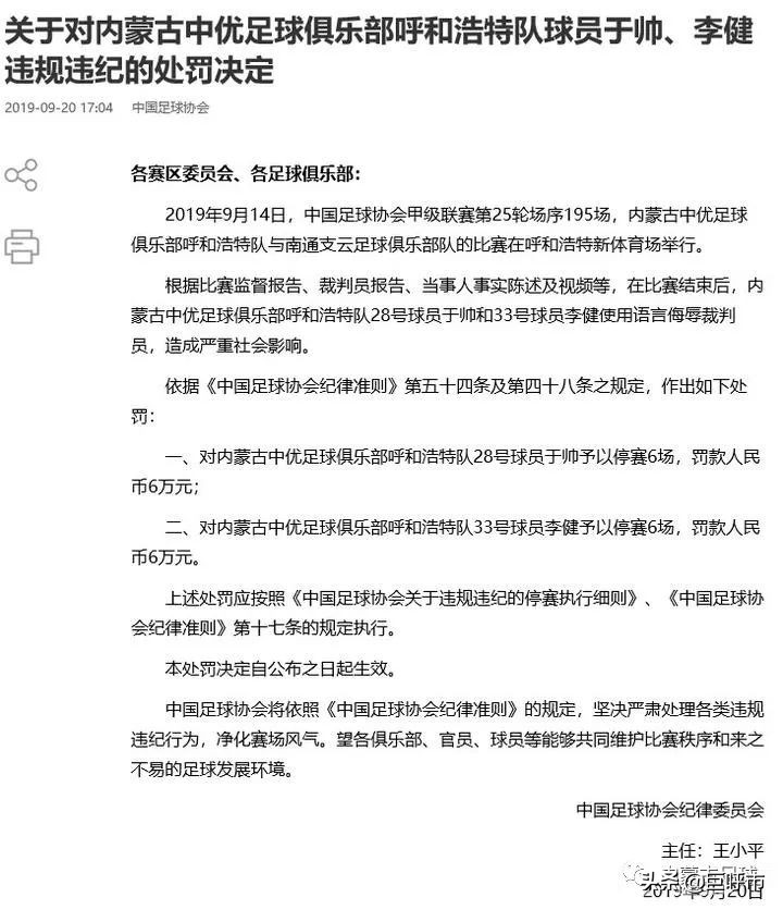
9月20日,中国足协发布公告,宣布了对9月14日中甲联赛呼和浩特队多名球员围堵裁判员,引起赛场混乱事件的处罚结果。呼和浩特被予以通报批评,罚款人民币20万元;于帅、李健两名球员因言语辱骂裁判被停赛6场,罚款人民币6万元。

此前,内蒙古中优俱乐部发布公告,对队内五名队员进行了“重罚”。其中,正副队长王博和张天翔被每人罚款两万元,外援巴巴卡罚款五万元,后防大将于帅和李健遭到三停。这也是呼和浩特队史上最严厉的内部处罚。
李建和于帅本赛季分别出场24和20场,可谓绝对主力,此番停赛,对于呼和浩特队接下来的后防线造成很大影响。桑格尔是否会在被“雪藏”两轮之后重新登场与前搭档多利针锋相对,也成为本场比赛的看点之一。多利曾为呼和浩特队效力超过百场,对内蒙古有着深厚的感情。本赛季初,多利转会加盟梅州客家,本赛季已经攻入7球。



目前,呼和浩特队的排名已经从榜首掉到了第八,但是距离榜首也只有7分差距,而梅州客家位列第十位。