石墨烯简介

KLS石墨烯养生采暖系统介绍
KLS石墨烯养生采暖系统的核心为特制的PTC特性石墨烯电热膜,外护套采用PVC高等级阻燃材料封装而成,其柔韧性好,具有防水、抗拉、绝缘性好等特点,可以铺设于地面及混凝土内部,即安全牢固又节能。KLS石墨烯养生采暖系统内部有几十种微量元素及石墨烯制成的特殊发热元件,通过专业设备将其印刷附着在聚酯薄膜中,通电后产生远红外热能,利用建筑内部的密实物体(棚面、墙面、地面及家具)等物体,相互吸收热量,对室内进行均匀加温,这种加温方式,让人不但感觉室内温度均匀、清新、舒适静音,而且没有传统对流采暖方式的干燥和闷热的感觉,也不会因气流引起室内浮尘。KLS石墨烯养生采暖系统,不只是加热了室内温度,同时系统所散发出的远红外热能对人体具有调节免疫力,促进血液循环,延缓衰老等功能。它将是我们今后家居生活采暖的主导产品,将改变以往传统采暖观念,让我们利用科技创建美丽生活,体验科技带来的健康享受。

KLS石墨烯养生采暖系统结构图

技术背景

市场大
黄河以北冬天温度一般在-40℃~5℃之间,是国家明文规定必须有供暖的区域,该区域有相当一部分农村、城乡结合部、别墅、郊区没有集中供暖,是我们的目标市场;
黄河以南(除粤桂琼云闽部分区域)的冬天温度一般在-15~10之间,特别是长江流域气候比较寒冷,但该区域99%都没有集中供暖,该区域也是我们的重点市场。
专利保护
纳米远红外发热材料是一项成熟的技术,在欧美、日韩已有几十年的历史。该技术引入到中国后,最初大家都直接铺在地上,然后再铺地板,现在我们是将远红外石墨烯发热芯片植入到地板内,是一项“实用新型结构专利”。
石墨烯特性

石墨烯前景
2015年11月20日,工信部、发改委和科技部联合发布的《关于加快石墨烯产业创新发展的若干意见》明确了石墨烯为国家重点培育的工业原材料,为石墨烯走向产业化应用再次背书,未来十年石墨烯的产业规模将达万亿元。
“KLS石墨烯养生采暖系统”远红外理疗功能

红外线是在所有太阳光中最能够深入皮肤和皮下组织的一种射线。由于远红外线与人体内细胞分子的振动频率接近,“生命光波”渗入体内之后,便会引起人体细胞的原子和分子的共振,透过共鸣吸收,分子之间摩擦生热形成热反应,促使皮下深层温度上升,并使微血管扩张,加速血液循环,有利于清除血管囤积物及体内有害物质,将妨害新陈代谢的障碍清除,重新使组织复活,促进酵素生成,达到活化组织细胞、防止老化、强化免疫系统的目的。所以远红外线对于血液循环和微循环障碍引起的多种疾病均具有改善和防治作用。 此外,对人体内的一些有害物质,例如食品中的重金属和其它有毒物质、乳酸、游离脂肪酸、脂肪和皮下脂肪、钠离子、尿酸、积存在毛细孔中化妆品残余物等,就能够借助代谢的方式,不必透过肾脏,直接从皮肤和汗水一起排出,可避免增加肾脏的负担。
“KLS石墨烯养生采暖系统”为健康加分

KLS石墨烯养生采暖系统制暖时空气不会干燥,不会使人感觉闷热,能使肌肤保持滋润。无电磁辐射、无排放、无细菌滋生,无扬尘,100%零污染。
远红外线可以起到促进血液循环、改善关节疼痛、消炎消肿、放松神经、护肤美容、减少脂肪、改善循环系统强化肝脏功能,增强免疫力的作用。
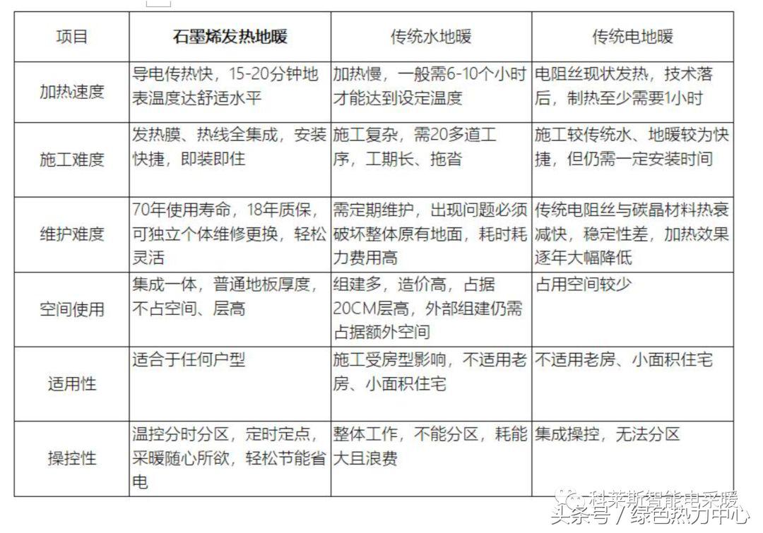
同类产品对比

相比较传统的发热线和水循环地暖,科莱斯石墨烯养生采暖系统在相同的功率下发热面积更大,发热面温度更均匀。由于KLS石墨烯养生采暖系统面状发热的特性,让地面铺装所浪费的地面间隙空间更少,因此更加舒适,温暖。KLS石墨烯养生采暖系统的电热转换率高达99.6%,并且发热面积超大,因此更加节能,环保。
三种地面采暖方式对比分析表
