最近很多网络小白咨询我如何在网上开展副业,今天就简单些发一篇我写给下线看的关于淘宝客的新人扫盲,并结合我现在使用的好省这个社交淘客软件。告诉你们如何通过这个app来开启你的淘客副业。
淘宝客为什么能赚钱
介绍其他之前,还是先简单说明下为什么做淘宝客副业可以赚钱吧。
简单粗暴,淘宝商家想更多的人买他们的东西,于是找平台帮助他们推广,分利润给这些推广平台。这些推广平台又找一堆人帮他们散布这些商品信息,然后分利润给这些人。
这些人就叫“淘宝客”。
好省app介绍
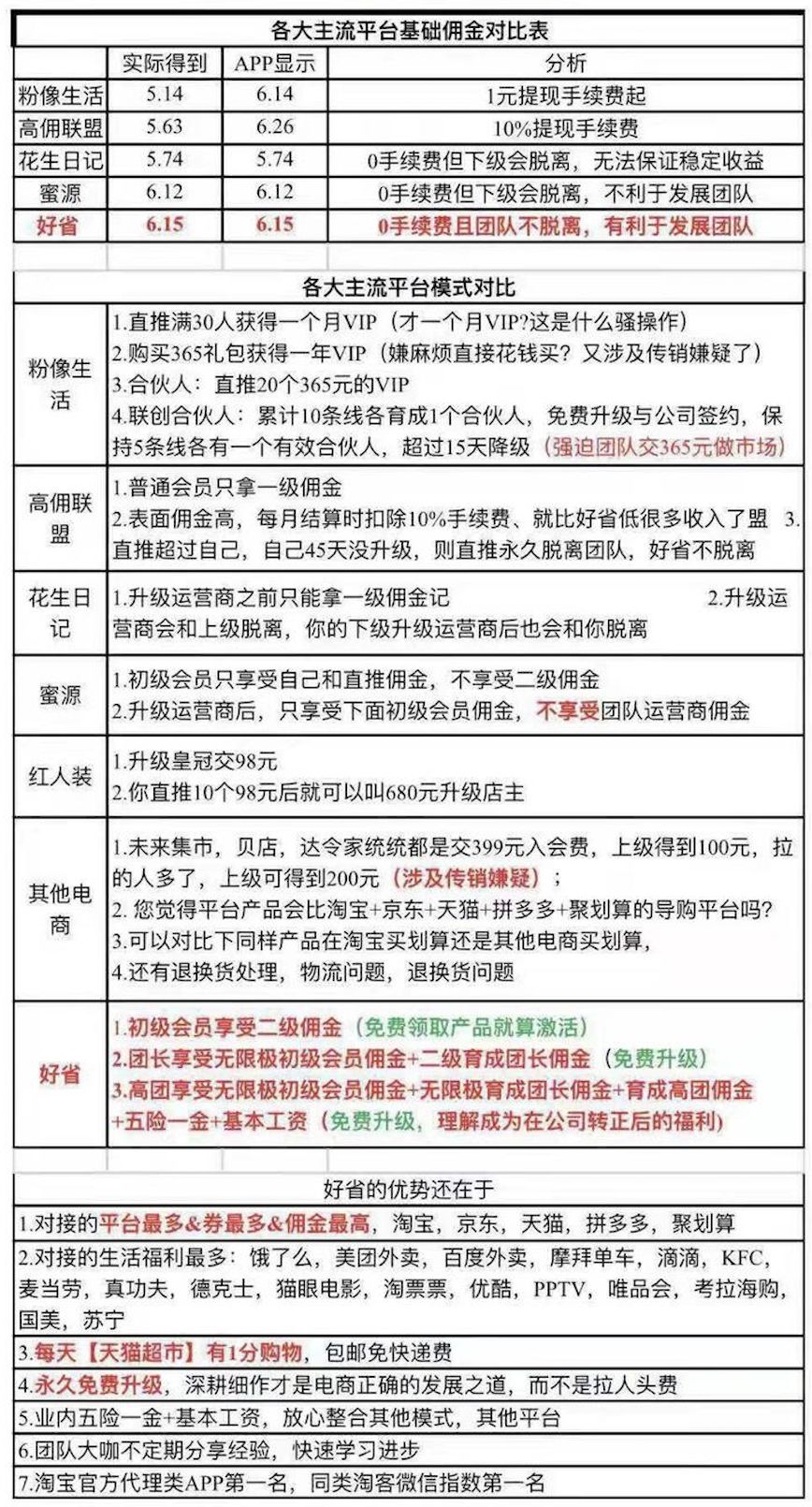
目前市场上我们看到的花生日记、蜜源、粉象生活、好省、美逛等,都是这样的社交导购平台。如果你之前已经用过这些相关的app,那就好办了。
嘟嘟选择的是好省这个社交导购平台,好省成立于2018年初,是一个自用省钱、分享赚钱的社交导购APP,平台支持淘宝、天猫、京东、拼多多等众多平台的社交分享导购。
至于为什么选择好省,而不是其他家平台,因为通过我自己的比较,好省的佣金是最高的,并且模式比较好,在社交导购市场排名第一。具体的我贴一张网上流传的比较截图。

如何赚钱
1.自用省钱,等于赚钱
自己购物从好省领券转至网购平台消费,就可以获得一笔购物奖励金(没有券也有奖励金)
只需三步淘宝、京东、拼多多购物轻松省‼️
1.复制你看中的宝贝链接
2.️打开好省自动跳出弹框,点击【搜索】
3.点击【立即领券】,自动跳转至相应APP购物


2.分享赚钱
自己不买也可以用好省提供的分享赚功能来赚钱,分享商品给他人,他人购物消费,可获得一笔购物奖励金。

3.邀请好友*载下**注册好省,他消费你可以被动获得购物奖励金。
合伙人:可以获得2级购物奖励金。比如你邀请了你的朋友A注册了好省,A购物你可以被动获得奖励金。A邀请了B注册好省,B购物你与A都能获得奖励金。
团长:可以抽无限级的奖励金,并且还有一笔团队奖励。
高级团长:可抽无限级团长收益,并且公司还会提供五险一金等福
我为什么会免费带你做淘宝客,并认真想帮你做好
回答你这个问题之前,我们先来说一下好省app的佣金分配模式
假如购买一个商品的佣金是10元,那是这么分配的

看完这个比例后,现在可以告诉你答案了,就是因为4和5两点。
因为好省app是邀请制的,每个人都有上下级关系。默认合伙人(也就是新注册用户)就可以获得2级购物佣金,我可以获得你以及你下线的购物佣金奖励。
所以我把你培养好了,你才可以去邀请更多的人使用好省,那样我才会享受更多的佣金奖励。
以此类推,你也需要用心把你邀请的人培养好,教会他们怎么玩这个。如果你身边比较多购物的朋友,那么这就是你的优势。任何人都可以做,但是赚到钱的时间长短取决于你的执行力以及投入的精力。嘟嘟自己做了一年半淘宝客,目前是月收入3000-3500元左右。还需要努力,所以想扩大队伍培养更多的合作人。
你下一步需要做的
其实当你开始使用好省,你就已经开始赚钱了,因为自己购物能省钱咯。
如果你想尝试通过好省APP做副业,那首先你得学会使用好省,把它的基础功能都了解一下。新人注册后有个新人免单的福利(就是0元购),三天内有效,在首页那边就可以看到,你可以用这个免单福利先尝试一下购买流程。简单的说你可以购买上面显示的商品,你付的款会以佣金的形式返还给你,相当于免费购物了。免单商品每天都不一样,三天内有效,记得用掉,否则浪费了。
嘟嘟自己当初就随便买了个儿童掏耳朵的。

前两天你先自己了解熟悉下好省的功能,比如通过查一些商品的劵,来熟悉下购买流程。先不要着急马上去邀请好友使用,而是自己先学会如何通过好省购物拿佣金,然后尝试性的分享自己觉得很值的商品到朋友圈和微信群里去,看看是否有好友购买,如果有人购买了你则可以赚取这笔订单的佣金收入。
等后面熟悉了,我再慢慢教你一些其他的技巧,比如:
1.如何邀请好友成为你的合伙人
2.如何打造朋友圈人设
3.如何通过分享赚功能,分享赚要注意的地方
4.如何充分利用0元购免单拉人
5.如何查看团队数据
6.佣金如何体现,规则是什么
反正又不花钱,不要着急,我们一点一点来,平时白天要上班,所以我可能晚上才会有空指点你,遇到问题可以留言给我。
我们一起努力把队伍壮大起来。
等你顺利升级到团长了,我再给你包个200元大红包。
至于怎么才能升级到团长,你在好省app里面可以看到的。
好省app*载下**地址,邀请口令:BD39E382

上面就是给我的下线看的扫盲篇,做这个其实就是前期0-1比较难,拉下线真的太难了,特别是现在这种社会,大家老是觉得你是想骗我钱,估计被微商整的心里有阴影了哈哈。但是实际情况是这软件能帮你省钱和赚钱,只是大家对新东西天然抱着一种抵触心理罢了。嘟嘟这两天也试了个各种方式,发朋友圈介绍之类的,有人很震惊的问我:你做微商了?或者说你被*号盗**了吗。太难了,所以我也在想一些新的实践方式,慢慢迭代吧。
有困难的一面,也有好的一面,从开始做到现在3天了,团队人数也慢慢开始发展起来了,朋友圈推荐了2个商品,还是有人下单的
下面二张图左边是我自己朋友圈推送商品赚的佣金,右边是我的下线购物我获取的佣金奖励。说真的我爱死这个模式了,这个太像我从小到大无数次做的白日梦(全世界都给我一元钱),只要我发展足够多的人,他们每次购物就相当于给我一块钱,这不就是躺赚吗。

总归算是启动起来了,0到1的过程确实很难,上一篇文章转换率仅仅只有2.8%,我也心灰意冷好几次,不过毕竟之前就做过一年半淘宝客,已经知道这个初期阶段,我不想去动我之前那个淘宝客的资源,因为我想尝试,两边都并存,一年后再看看哪个更好。双份副业收入岂不是美滋滋。而且这2天我其实已经想好了另外2种拉下线的方法,就差实践了。这篇文章又何尝不是一种拉下线的方法呢哈哈哈(* ̄︶ ̄)
通过副业赚钱并不可耻,毕竟嘟嘟已经落后同龄人太多了,各位看官,想加入的可以找我,没想法的也可以找个位置,一边吃瓜一边从旁观者的角度看嘟嘟如何做副业,不过我用过这么多软件,真的非常推荐这款app,做的确实很好,你能相信它竟然还对接了饿了吗,在上面网页版饿了吗点餐还有返利拿。真的太牛逼了。先别说通过它赚钱,光是它本身提供的功能就值得嘟嘟推荐给你们了,请相信一如既往提供干货的嘟嘟的真心推荐,这软件必火。
所以,请动动小手安装上这个软件,给作者一个面子,让我们成为更加亲密的合伙人关系。
我了解到好省是在知识星球《生财有术》里面,星主亦仁10月份就推荐的,能让他推荐的岂是凡物,但是我前面一直加班,没时间看星球,直到双十一那天他晒了下他自己经营好省26天的收入后,我才震惊。

后面又来了一个刺激我的信息,我发个长图给你们看看,这也是导致我正式踏入做好省这块,我现在上级就是亦仁。

我是东叔,一个经常分享干活没有套路,导致没有软文广告恰饭的程序员,觉得这篇文章不错的话,转发给你身边想开启副业第一步的小伙伴吧。