备案所需材料
- 主办单位名称:(注:如果是个人网站的,填写名字;如果是企业网站的,填写公司名称)
- 主办单位有效证件号码:(注:如果主办单位名称是个人名字的,就填身份证号码;如果是公司的,那么就写营业执照号码)
- 主办单位性质:(注:选择企业/个人/事业单位/政府机关或者*队军**)
- 主办单位通信地址:(注:详细的地址,具体到号)
- 有效证件类型:(注:选择身份证/护照/军官证或台胞证)
- 网站的负责人姓名
- 网站的负责人办公电话:(注:办公电话可填写多个,以“ ;”分隔。办公电话填写标准格式:国家代码-区号-号码。)
- 负责人有效证件号码
- 负责人手机号码
- 电子邮箱
- 网站名称
- 网站域名
一、备案登陆网址
https://wanwang.aliyun.com/
二、备案基础
(1)网站备案时需填写网站域名
(2)在阿里平台备案,需购买阿里云的服务器
说明:
- 用于备案的ECS实例、弹性Web托管实例的包年包月剩余时长如果不满足备案要求,请先续费。
- 每个服务器可申请的备案服务号数量是固定的,服务器续费不能增加备案服务号的申请数量,如您申请的备案服务号使用已达到上限,申请新的备案服务号需重新购买服务器。
(3)备案材料

(4)注册阿里云账号
在阿里云ICP代备案管理系统上申请备案时,您需要有一个阿里云账号,建议您提前规划并准备好用于备案的阿里云账号。
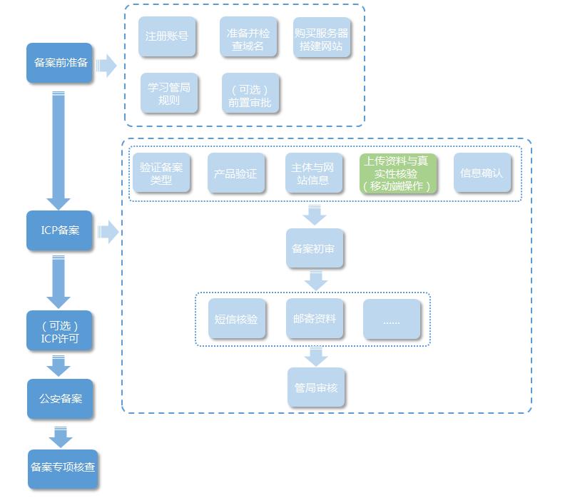
(5)备案流程
使用阿里云ICP代备案管理系统进行备案申请时,您可以通过PC端或者移动端(阿里云APP)提交备案申请。
说明:
- 主要的备案申请均支持在PC端和移动端操作,认领备案和导入备案需要在PC端操作。移动端支持证件智能识别和人脸识别功能,操作更智能高效,建议您使用阿里云APP在移动端进行备案操作。
- 根据管局对备案真实性的要求,使用PC端进行备案申请时,在上传资料和真实性核验环节,需更换至移动端操作。


(6)具体操作步骤
第一步:填写信息,判定备案类型
登陆阿里云备案系统,填写备案的主题信息和域名,输入验证码后单击验证备案类型。系统会自动为您判断此次备案的类型。
说明:
- 主办单位所属区域:选择备案主体实际所在地,系统会根据您选择的区域自动匹配当地管局规定。
- 主办单位性质:根据您的网站实际情况进行选择。个人网站请选择个人。

第二步:产品验证
建议您直接选择当前账号下的云服务器实例进行备案,备案时系统会自动生成和关联备案服务号,您不必手动申请备案服务号。

第三步:填写主体信息
在填写主体信息页面,根据实际情况以及页面提示填写所需信息,然后单击下一步,上传备案资料。
说明:
- 主办单位通讯地址可填写证件上的地址,也可填写您实际的办公或住所地址。
- 主办单位证件住所与主办单位通讯地址需在同一省份。
- 如果地址无详细门牌号,需在备注中说明。
- 务必填写真实有效的联系信息(电子邮箱和电话号码)。并且,备案成功后,若联系信息变更,请务必及时变更备案信息,以便您能及时接收到备案相关通知和提醒。
- 操作接入备案时,当前网站备案号下所有域名会一起接入。


第四步:上传资料
根据页面提示*载下**阿里云APP进行上传资料,然后单击上传备案资料。
说明:
- 主办单位资料上传,营业执照(个人或企业)原件拍照上传,。
- 主体负责人资料上传,居民身份证(正反面)原件拍照上传。
- 网站负责人资料上传,居民身份证(正反面)原件拍照上传并进行人脸验证。
- 提交备案后,阿里云将在1个工作日进行初审。请您保持备案信息中的联系电话畅通以便工作人员与您核实信息。


第五步:备案成功
当备案状态更改为已备案成功,则表示备案完成了。
