编辑作者:美特高分子 吴天华
与无机矿物填料填充效果有关的主要性能是粒度大小和粒度分布、颗粒形状、比表面积、吸油值、硬度以及表面性质、化学组成、密度与堆砌密度、白度、热性能、光性能、电性能、磁性能等。
1、粒度大小与粒度分布
填料颗粒的粒径和粒轻分布是粉体填料的重要特性之一。填料粒径、粒径分布影响到材料制品如塑料、橡胶的力学性能;影响到造纸填料、涂布颜料及涂料的光学性能、流变性能。
一般矿物填料的颗粒粒径越小、则填充材料的力学性能越好,如用325目和2500目CaCO3填充半硬质PVC时,后者比前者强度提高30%;用玻璃纤维增强热塑性塑料时,纤维直径一般在12μm左右。但颗粒粒径越小,要实现均匀分散就越困难,需要更多的助剂以及更高的加工费用,因而要根据使用需要确定适宜的填料粒径。另外,颗粒的粒径分布对填充体系的影响很大,要重视填料粒度分布对填充体系的影响。
矿物填料颗粒是一群粒度分散、大小不一的连续的颗粒群。粒径(也称粒度)是指填料粒子大小的量度,粒径的表征包括粒子大小的表征(平均直径)和粒径分布(粒度分布)的表征。对大量不同粒径构成的群体,用某种假想颗粒的粒径与其粒径相对应时,一般便将假设颗粒称为平均粒径。
粒径大小是填料的一个重要性质,它影响到填料使用的每一个方面,以及决定填料是否适用。一般矿物填料的颗粒粒径越小、比表面积越大,与高分子树脂的接触面积也越大,填料与高分子的结合强度将增高,可防止填料的迁移,填料分散均匀稳定,从而可提高填料和高聚物制品的力学性能。表1是各种填料的平均粒径。

粒度测定的方法有筛析法、沉降法(包括重力沉降和离心沉降)、激光粒度分析仪、显微镜法、库尔特计数器以及比表面积测定法(见表2)。由于各种粒度测定仪器、方法的物理基础不同,相同样品用不同测定方法和测定仪器测得的粒度物理意义及粒度大小和粒度分布也不尽相同。用沉降粒度分析仪测定的是等效径(即等于具有相同沉降末速的球体直径),激光粒度分析仪、库尔特计数器、显微镜等仪器测得的是统计径,透过法和吸附法得到的是比表面积直径。因此,在表征和评价填料的粒度大小和粒度分布时,一定要注意这点。筛分法是一种最传统的粒径分析方法,目前最细的标准筛只能到500目(相当于25μm左右,见表3)。对于小于10μm的超细粉体,不能用传统的筛分法进行分析测定。


2、颗粒形状
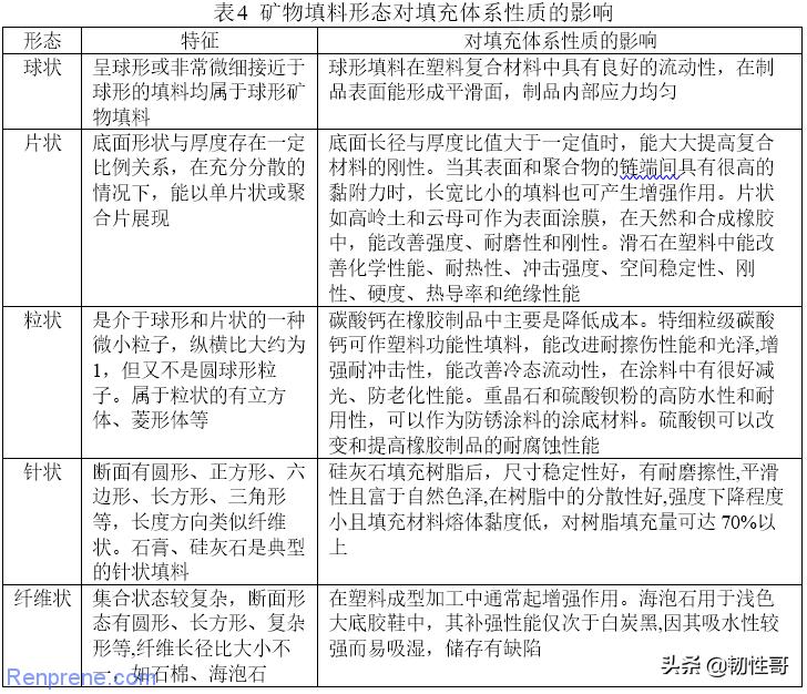
填料的几何形态在充填塑料中起重要作用,无机矿物填料颗粒的形状大体可分为球状、片状、立方状、纤维状(或针状)等。不同填料往往具有不同的颗粒形状。填料颗粒形状从两个方面影响填料的填充效果:一是形状不同,填料的比表面积不同;二是填料的形状直接影响填料的堆砌密度。对于片状填料,常用颗粒的平均直径与厚度之比(径厚比)表示。对于纤维状、针状填料常用颗粒长度与平均直径之比(长径比)表示。各种颗粒形状在填充体系中影响差异很大。不同颗粒形态填料充填的塑料制品,其机械强度由大到小一般为:纤维状、针状、片状、柱状、块状、立方状、圆球形。
球形颗粒具有最高的堆积密度和均匀的应力分布,可增加流动性和降低黏度。片状具有较良好的增强性能和堆积密度,有较大的反射表面,有利于取向且具有较低的液体、气体和蒸气的渗透性;对于片状填料(如滑石粉、石墨、云母、高岭土等)通常采用颗粒的平均直径与厚度之比(径厚比)表示,一般径厚比应大于4。纤维状、针状颗粒填充体系具有较高的强度,可减少收缩和热膨胀,并可提高触变性;对于纤维状填料颗粒的长度与平均直径之比(长径比)表示,一般长径比应大于10。矿物填料形态对填充体系性质的影响见表4。

3、表面性能
填料的表面性能包括比表面积、表面能、表面形态、晶体结构、表面*能官**团等。这些性质对填料活性、分散及其与有机树脂结合表面改性等有着很大影响。
3.1比表面积
填料的比表面积是填料表面物性中最重要的因素之一,比表面积是指单位质量的物质所具有的表面积,比表面积大小对填料与树脂之间的亲和性、填料表面活性处理的难易与成本都有直接关系。填料的比表面积越大,对树脂填充改性的效果越好,但是其表面自由能也越大,颗粒之间越容易凝聚,越不易分散。一般来说,比表面积越高,表面的吸附量越大,填料的吸油率也就越高。
比表面积的大小主要与填料的粒度大小与粒度分布及颗粒形状有关,颗粒粒度小和高孔除率的填料,比表面积也大。对于无孔隙和表面光滑平整的颗粒,其单位质量的外表面积就是其比表面积,如碳酸钙、石英粉、长石粉等;但对于具有也隙或也道的非金属矿物填料,如硅藻土、多孔粉石英(属于一种火山灰沉积岩,其自然粒径细(0.5μm左右),颗粒分布均匀,比表面积大(8.3m2/g),外形结构近似球型无棱角状。部分填料的比表面积见表5。

3.2表面自由能
填料颗粒表面自由能大小关系到填料在基体树脂中分散的难易程度。当比表面积一定时,表面自由能越大,颗粒之间越容易产生凝聚,越不易分散。在填料表面处理时,降低其表面自由能是主要目标之一。几种常见矿物填料的表面能(×10-3J/m2)为:云母2400~25000,多孔粉石英1500~2000,钛*粉白**650,高岭土500~600,碳酸钙65~70,滑石60~70。
3.3表面*能官**团
填料表面由于各种*能官**团的存在及与空气中的氧或水分作用,使之与填料内部的化学结构存在差别。大多数无机填料具有一定的酸碱性,其表面有亲水基团并呈极性,容易吸附水分。而有机聚合物则具有憎水性,因此两者之间的相容性差,界面难以形成良好的黏结,正因为如此,为了改善填料和树脂的相容性,增强二者的界面结合,要采用适当的方法对无机矿物填料表面进行改性处理。如黏土矿物硅氧四面体及铝氧八面体表面,它们对活性、与树脂结合强度及表面改性的难易有重要影响。
3.4表面结构
填料表面的物理结构也对其填充性能有一定影响。填料表面的特理结构十分复杂。结晶粒子在熔点时发生急剧变化使表面产生许多凹凸,而非结晶粒子(如玻璃)在高温时黏度较低。由于表面张力使表面变得光滑,填料经过粉碎加工后表面又会发生变化,这些都影响其与基料和聚合物的结合状态。
填料在聚合物中的分散状态对填充材料的性能,尤其是力学性能影响极大;而填料在聚合物中的分散状态与其表面活性及高聚物基料的混合工艺等有关。填料粒子的表面与基料之间的结合状态对填充材料的综合性能有直接影响。填料表面所存在的,无论是物理因素还是化学活性因素,对这种结合状态都有不容忽视的影响。因此,在加工和选用无机填料时必须考虑填料表面的物理化学特性。如能实现无机填料与基料之间的化学结合,就会大大提高填充效果,还会使某些填料起到增强作用,如加大填充量而又不影响填充熔体的流动性,能使成型顺利进行,材料又有良好的表观质量等。实现良好化学结合的最有效的方法是对填料进行适当的表面处理。
4、吸油值
吸油值是无机矿物填料的主要性能指标之一。填料吸油值的大小影响填充体系增塑助剂的用量和材料的可加工性。当填料与增塑剂同时并用时,如果填料吸油值高就会吸附增塑剂,会大大降低增塑剂对树脂的增塑效果,或者需增大增塑剂的用量。吸油值低的填料,填充体系的可加工性好,容易与树脂混合,可以减少增塑助剂的用量。如重质碳酸钙其吸油值约为30~40g DOP/100g,轻质碳酸钙的吸油值是重钙的4~5倍,使用重钙代替轻钙作为人造革的填料时,可以减少增塑剂的用量。表6列出了主要填料的吸油值。

无机矿物填料的吸油值与其粒度大小和粒度分布、颗粒形状、比表面积等有关;粒度越细,比表面积越高,其吸油值越大。对于相同细度的同类无机矿物填料,表面有机改性可以降低无机矿物填料的吸油值。
5、硬度
填料颗粒的硬度大小对加工设备的磨损有重要影响,人们不希望使用填料带来的效益被加工设备的磨损抵消。一方面,硬度大的无机矿物填料可以提高填充材料的耐磨性而被人们所重视,当然,硬度大小不同的无机矿物填料对加工设备的磨损是不同的;另一方面,对于某种硬度的填料,加工设备的金属表面的磨损强度随填料粒径的增加而上升,到一定粒径后其磨损强度趋于稳定。如重质碳酸钙的莫硬度约为3,石英的莫氏硬度在7以上,石英对塑料加工设备的磨损要比重质碳酸钙要大;但石英作为PVC塑料地板块的填料时,能大大提高塑料制品的耐磨性和耐刻划性,尽管售价比填充碳酸钙的制品高,仍受到人们的欢迎。
此外,设备磨损也与设备的材质有关,设备材料的硬度越高,对于同一硬度的无机矿物填料磨损强度越小。常见填料的硬度见表7,莫氏硬度是指材料之间彼此刻痕能力的相对比较。

6、化学成分
化学组成是填料的基本性质之一。填料的化学活性、表面性质(效应)以及热性能、光性能、电性能、磁性能等在很大程度上取决于化学组成。在橡塑填充改性中,尤其是要赋予材料以某种功能性时,填料的化学组成起着决定作用。填料的化学组成见表8。填料的化学组成对树脂基体主要有以下影响:
(1)影响耐腐蚀性
如在耐酸塑料中,不能选用CaCO3、硅灰石等填料;而在耐碱塑料中,则不能选用石英作填料。
(2)影响树脂结构
填料的某些金属离子,常与有机树脂直接或间接作用,影响了树脂内部结构。如在PVC中不宜选用含有铁离子的填料,因为铁离子不单影响制品色泽,加工时还使树脂降解。
(3)影响热稳定性
如在耐高温塑料中,不易选择含水氧化铝或三水铝石等作为填料。因为加热到300℃以上,填料中的结构水放出,会使塑料内部结构受到破坏。
(4)影响树脂配色效果
无机矿物填料的颜色或白度在很大程度上取决于填料的化学成分,特别是显色成分氧化铁、氧化锰、氧化钛等。因此,多数非金属矿物填料对Fe2O3的含量有严格要求。
(5)影响塑料的某些特性
填料的化学成分在很大程度上决定其导电、导热、阻燃等性能。如石墨是导电性较好的无机矿物填料;绝大多数硅酸盐矿物则是电绝缘性较好的无机矿物填料,但如果其中含有较多的铁杂质或其他金属杂质将显著降低其体积电阻率。作电绝缘多孔粉石英,其Al2O3/SiO2比值越高,绝缘性越好。
大多数无机填料属于难燃物或滞燃物,部分含结构水较多的无机矿物填料,如氢氧化镁和氢氧化铝分解温度较低,而且分解后生成水蒸气和金属氧化物,具有优良的阻燃性能,不产生毒烟,因此是高聚物基复合材料环境友好型阻燃填料。

7、密度
填料的真实密度与其原料矿物的密度是一致的,而且当填料颗粒均匀分散到基体树脂中时,给填充材料的密度带来影响的也正是其真实密度。由于填料颗粒在堆砌时相互间有空隙,不同形状的颗粒粒径大小和分布不同,在质量相同时,堆砌的体积不同,因此,其堆砌密度或表观密度是不同的,有时差别还是很大。填料的堆砌密度对复合材料的性能影响很大,不同用途和要求的复合材料对填料堆砌密度的要求是完全不一样的。例如,在增量复合材料中填料加入的目的是节约树脂的用量,大幅度降低材料成本,所以加入的往往是价格低廉的填料,希望加入量越大越好。这就希望填料堆砌达到最大密度堆砌。但是,对于另外一些复合材料体系来说,最大密度堆砌是不适宜的。例如,在复合型导电塑料中,导电填料价格高,生产中希望以最小的填充量获得最好的填充效果,这就希望填料堆砌达到最小密度堆砌。
填料堆砌过程中,最大颗粒的堆砌决定了体系的总体积。体系颗粒之间存在大量空隙,加入较细颗粒填充到这些空隙中,因而体系的总体积不变。较细颗粒之间仍然存在空隙,这些空隙再被更细的颗粒填充。颗粒越来越细,直至颗粒无穷小,体系的总体积等于填料的真实体积,其最终堆砌体积决定于粒径分布及最终剩下的空隙体积。
应用特定的粒径分布可以获得填料的最大密度堆砌体系,此时,复合材料中使用的基体树脂最少。相反,应用单一的粒径就可以得到最小密度堆砌体系,此时,复合材料中使用的基体树脂最多。为了尽可能降低填料堆砌密度,往往选用纵横长径比大的颗粒,纤维或高长径比针状颗粒最为有效。这类颗粒在静态下难以相互取向,因而形成松懈的体系,占有大量体积。部分填料相对密度见表9。

8、颜色和光学特性
除专门用于材料着色的填料外,填料本身的颜色也是应用时的主要考虑因素之一。为了对所填充的材料基体的色泽不带来明显变化或者对基体的着色不带来不利影响,通常都希望填料本身是白色的,而且白度越高越好。测量填料的白度,可将填料粉末压制成圆片状试样,将特定波长的光照射在试样平滑表面上,由试样表面对此波长光线的反射率与标准白度的对比样反射率的比值作为填料的白度值。目前市场上重质CaCO3白度值都可达到90 %以上,最高可达95 %以上,而滑石粉的白度值一般在80 %~90 %。
光泽度和亮度是油漆质量的最重要指标,而填料的白度和折射率影响到光泽度和亮度。折射率影响填料和颜料的光散射。正确选择颗粒材料和黏结料的折射率可得到含填料的透明材料。填料的折射率和树脂基体的折射率有所不同,填料折射率与基体树脂折射率(通常在1.50左右)之间的差别使填充材料的透明性受到显著影响,对填充材料着色的色泽深浅及鲜艳程度也有影响。各种填料的折射率见表10。

某些填料对红外光(波长0.7μm以上)有阻隔作用,在农用大棚膜中使用云母、多孔粉石英、高岭土、滑石粉等填料,可以吸收或反射该波长范围的光波,降低红外线的透过率,从而提高农用大棚膜的保温效果。炭黑和石墨作填料,可以吸收紫外线光波(波长0.01~0.4μm),保护所填充的聚合物避免发生紫外线照射引发的降解。
9、热性能
填充橡塑料的加工大多涉及加热、熔融、冷却定型等过程,填料本身的热性能及其与塑料基体之间的差别同样会对加工过程和使用性能产生影响。
9.1热导率
大多数情况下,非金属矿物填料是热绝缘体,而石墨的热导率远远高于聚合物和无机填料,这就为制作既能发挥塑料耐腐蚀的优点又具有高热导率的石墨填充塑料奠定了基础。沥青基碳纤维,它的热导率比任何金属都要高。表11概括了各种填料的热导率。

9.2热膨胀系数
大部分填料尤其是那些用作增强的填料的热膨胀系数要比金属和塑料低得多。填料的加入要能够减小热膨胀系数,改善塑料的尺寸稳定性。导热塑料中的填料优选矿物填料,因为它们的热膨胀系数低。各种填料的线性热膨胀系数见表12。

在复合材料的制造过程中,由于聚合反应或热加工过程的影响,基体会发生收缩,此收缩作用的程度要比冷却时硬性填料的收缩程度大,易在填料与树脂结合面产生应力,发生裂纹、易老化,但同时也会提高塑料制品的刚性。大多数无机矿物填料的线膨胀系数在(1~10)×10-6K-1 范围内,而多数聚合物的线膨胀系数则在(60~150)×10-6K-1 范围内,后者通常是前者的几倍至十几倍。因此在室温下,填料处于压力作用下,填料颗粒周围存在很高的残余应力,片状和纤维状填料因其不同方向其热膨胀系数可能有很大差别,所以填料的取向具有很大的影响,这也会导致应力分布的差异。材料的热膨胀性是验证填料和基体之间黏结好坏的一个简单方法,如果黏结性差,复合材料将具有高的热膨胀性。
9.3阻燃性
高分子聚合物容易燃烧,无机矿物填料由于本身的不燃性或难燃性填充到聚合物中后可以起到减小可燃物浓度、延缓或阻止基体燃烧的作用。有些矿物填料与含卤有机阻燃剂具有很好的协同阻燃作用。氧化锑是传统的辅助阻燃剂,使用含卤有机阻燃剂必须使用氧化锑。硼酸锌也有很好的协同阻燃效果。滑石粉、硅粉等含硅填料也都与含卤有机阻燃剂有很好的协同阻燃作用。
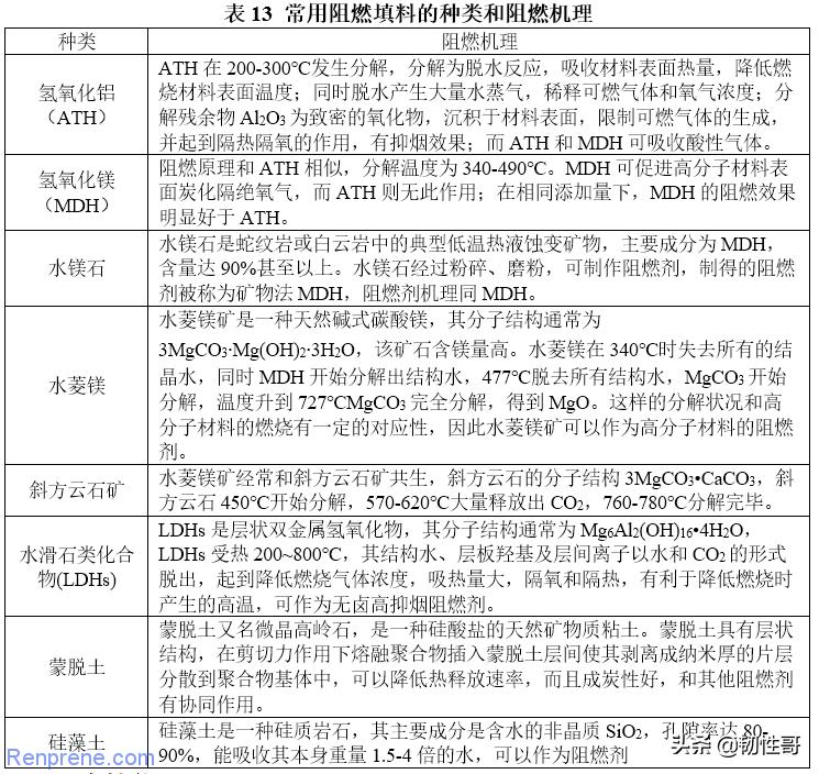
氢氧化镁和氢氧化铝分别在200℃和340℃左右开始分解成氧化物和水,由于此分解反应为吸热反应,释放出的水和生成的不燃氧化物可以起到降低燃烧区温度、隔绝材料与周围空气接触的作用,从而达到灭火目的。在聚丙烯中添加这类无机阻燃剂达60%左右时,可使其氧指数直线上升,达30以上,可见其阻燃效果良好。常用阻燃填料的种类和阻燃机理见表13。

10、电性能
填料的电性能包括电阻率、相对介电常数、介电强度、损耗角正切值等,见表14。
除石墨外,大多数无机矿物填料都是电绝缘体。非金属矿物填料都是电的绝缘体,从理论上说它们不会对填充材料的电性能带来影响,但当填料吸收水分或与水分有牢固结合的填料,填料的颗粒表面会凝聚一层水分子,使介电强度下降。此外填料在粉碎和研磨过程中,由于价键的断裂,很有可能带上静电,形成相互吸附的聚集体,这种情况在制备微细填料时更容易发生。
有些填料可以使填充体系的电绝缘性进一步提高,如制造6kV以上的电缆时,其护套料PVC中要填充用量达10%左右的煅烧高岭土。为了使填充塑料具有抗静电性,使其表面电阻低,可填充20%以上的导电炭黑。填充金属粉末或纤维也可以使填充体系具有抗静电作用。

11、磁性能
将具有磁性的粉末材料加入到树脂中,可以用来制作塑料磁铁或磁条等磁性塑料。目前已商品化的磁粉材料分为铁氧体和*土稀**两大类。铁氧体类磁粉是以三氧化二铁为主要原料加入适量Zn、Mg、Ba、Sr、Pb等金属的氧化物或碳酸盐制备而成。常用的铁氧体磁粉为钡铁氧体(BaO·6Fe2O3),特别是单畴粒子半径大,磁各向异性常数大的锶铁氧体效果更佳。*土稀**类磁用于制作磁性塑料时破性更强,加工性能也更优异。目前使用的*土稀**类磁粉主要有1对5型和2对17型,即*土稀**元素与过渡元素组成的比例分别为1:5和2:17。前者主要是SmCo5,后者主要是Sm2(Co、Fe、Cu、M)17 (其中M代表Zr、Hf、Nb、Ni、Mn等)。
塑料磁铁或磁条已得到广泛应用。将粉状磁性材料加人到树脂中,可用塑料成型加工方法制造任意形状的磁铁或磁条,扩大磁性材料的应用范围,如电冰箱门密封的塑料磁条、磁性棋子棋盘、彩色显像管尾端形状十分复杂的磁性部件等。
声明:凡注明“来源:XXX”的文/图等稿件,是本头条号出于传递更多信息及方便产业探讨之目的,并不意味着赞同其观点或证实其内容的真实性,文章内容仅供参考。如有侵权,请联系我们删除。凡文首注明作者的文/图等稿件,系本头条号原创,如需转载,请获得本头条号授权。