
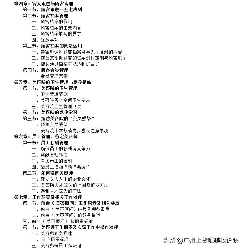
一、如何处理顾客的抱怨或投诉
不论顾客抱怨或投诉的原因是什么,美容师都必须妥善处理。
美容师在服务过程中处于主导地位,给顾客以极大的影响,顾客是美容师的服务对象,因此,美容师在日常工作中就要努力完善自己的服务,尽力消除发生纠纷的潜在因素;一旦抱怨甚至投诉发生了,首先检查自己的服务,疏导顾客不满情绪,积极化解矛盾,处理妥当;即使确实是顾客不对,也要摆事实,讲道理,善言解释,取得顾客的理解。
热情接待投诉的顾客,顾客登门投诉一般带着强烈的对立情绪。热情接待是缓解对立情绪的第一步。美容师不可把投诉的顾客当做是“来找麻烦的”,应像接待其他美容顾客一样,为顾客让座、倒茶,不要立即审问式地说话,让投诉者稳定情绪后从容诉说。

不先了解顾客的感觉和整个事情的情况就试图解决问题是难以奏效的。
1、闭口不言:
不要打断顾客的谈话,不断点头或不时地说“恩”、“啊”让顾客知道你正在倾听,并保持眼神交流。
2、仔细倾听
① 顾客投诉一般都带着对立情绪,我们很难要求有投诉者都能心平气和、有条理地叙述,美容师应体谅顾客的心情,耐心倾听,中途不要打断,并用身体语言作出适当的呼应,表示在认真地倾听。
② 对顾客的误解不要急于辩白,对顾客的过分言行要采取克制的态度,避免酿成更加激烈的矛盾,最好的方法就是忍耐与沉默,让对方尽情地发完火后,再以诚恳而亲切的语调解释,绝不能有理不让人。美容师应该理解,顾客倾诉不满也是她们宣泄怒气的过程,美容师的耐心有助于她们逐渐恢复理智。
③ 很多顾客对我们产生抱怨或投诉后,并不一定非要美容院给他什么补偿,只是要求能发泄一下心中的不满情绪,希望能得到美容师的同情和理解,消除自己心中的怒气,使心理上得到一种平衡。如果我们连“耐心的倾听”都做不到的话,对顾客来说必然是火上浇油,使抱怨或投诉升级。因此,美容师对顾客的这种情绪以及心理状态必须理解。

3、聆听的技巧:
① 认同:
● 用温和的问候去认同顾客,如称呼顾客的名字,我以前接过您的电话是吗?您最近怎么样?
● 要回应顾客所说的话,如果你没有反应,顾客会觉得尴尬、愤怒,当时还会觉得不被关注,即使顾客对你的问题答非所问,你也要尝试找方法去认同他的话。
② 感谢:
在电话交谈后,你随时可以向顾客表示感谢,在谈话结束时应该说:谢谢您来的电话,我非常喜欢与您交谈。
③ 恭维:
● 在人情层面上的恭维,但要注意恭维说话一定要带有诚意,不可无中生有,如:“看来您对皮肤方面的知识还是很专业的”。
● 在业务层面上去确定顾客的选择,如:“我觉得您的选择是很明智的”
④ 保证:
如果你可以处理难题,你应该向顾客保证你会负责帮她协调。

4、聆听时的回应方式:
①、被动式聆听:
若想让顾客知道你明白他说的话,最简单的方法就是被动式聆听,特别是当顾客没有向你提出询问,但你又想让顾客知道你明白他的想法,用被动式聆听十分有用。可以用“是的”、“我明白”等词语。
② 复述:
● 复述可以帮你清楚了解顾客所说的话,复述时要使用不同的字眼重复顾客所说的话,例如顾客说:我打了好几次电话,可一直没有答复。你可以复述:“您打过电话过来还没有得到答复是吗?”
● 复述还可以帮你澄清一些复杂的情节,当顾客在长篇大论时,这是一个圆滑的总结谈话的技巧,你可以说:“您看,我理解的是否正确”(重复顾客的意思)。
③ 赞同式聆听:
有些人总喜欢抱怨或投诉,他们不一定对服务或产品不满,而可能是不满其他的一些人物或事情,这时,你可以附和他的看法。
④ 站在顾客的角度说话:
有句俗话,叫做“将心比心”,意思是说,为人处理要经常用自己的感受去体谅别人的感受。当顾客投诉或抱怨时,最希望自己的意见能得到对方的同情、尊重和被人理解。因此,当抱怨或投诉发生后,美容师绝不能站在美容院的角度去解决事件,为自己和美容院开脱。而是要站在顾客的立场上,经常想想,如果我是顾客我应该怎么办?
⑤ 详细、认真的记录:
美容师的顾客结束通话后要进行全面细致的记录,并注意细节,作为后续工作的依据。
⑥ 仔细记录顾客抱怨或投诉的要点:
● 发生了什么事?
● 是何时发生的?
● 顾客购买产品的时间?
● 顾客不满的原因?
● 顾客的使用方法?
● 当时接待顾客的导购人员是怎样向顾客讲解使用方法的?
● 顾客希望以何种方式解决?
● 记下顾客的姓名和联系电话。
⑦ 良好的结束语:
在结束谈话时,对顾客所说的话要表示认同,有时顾客在谈话中会不经意的提及一些与我们的业务不相关的事情,要留心聆听顾客所说的,这些“线索”可能会为你提供一些资料来做结束语,即使找不到什么特别的事情,你也可以说“欢迎你的电话来”或“欢迎你提出那些问题”。

二、要真诚恳切的接受抱怨或投诉:
1、说声“对不起”。美容师应牢记“顾客总是对的”这句话;
2、让顾客知道你在听他说,并且已经了解他的问题了。
3、在处理抱怨或投诉时,美容师一定要态度非常真诚,并且要用迅速、有效、果断的处理方式,以换取顾客的信任,如果自己无法解决一定迅速反映给上级,以尽快给顾客答复。

三、收集信息,为解决问题做准备
1、顾客的抱怨或投诉是珍贵的情报
对于商家而言,顾客的抱怨或投诉是一种信息,这些信息可以提示我们更好的为顾客服务。因为我们的产品是为顾客而存在的,在顾客的抱怨或投诉当中我们可以了解我们的产品存在有哪些问题,顾客希望得到怎样的服务。因此,只要我们认真记录、及时汇总顾客的抱怨或投诉,我们就可以不断地改善自身不足之处,并不断的完善,使顾客对我们更加满意。
顾客的抱怨或投诉是一种比较危险的消极因素。如果处理不当就会影响我们的信誉。有句话说的好:十天的广告宣传也抵不上顾客的一句抱怨或投诉。因此,美容师要主动承担责任,妥善处理好抱怨或投诉,挽回顾客对美容院的信任感,从而留住顾客。
2、收集信息,为解决问题做准备
通过提问,从顾客那里得到有关的重要信息。比如顾客身份、整件事情的来龙去脉、顾客所要求的解决方法等。

四、提出解决方法并及时处理
1、合理的解释
给顾客以合理的解释,并提供“补偿性关照”服务,在感情上给予顾客一种弥补和安抚。
2、补偿性主动服务
补偿性主动服务的方法包括打折、免费赠品、吸纳额外成本,比如答应顾客的货,免费提早派专人送过去,通过个人交往表示对顾客诚挚的关心。
3、正确分析并找出顾客产生抱怨或投诉的原因,并立即处理
① 美容师处理顾客的投诉首先要调查、核实,并做分析,找到纠纷发生的原因,分清矛盾是由于顾客美容知识的缺乏或者是误解引起的,还是由于美容师工作的失误引起的。
② 婉转地澄清事实。及时向顾客作出解释说明,消除误解。但不要用指责、教育的口吻,应当用“我们理解您的心情,但……”这一类的语言。
③ 对顾客的美容知识加以指导,向顾客详细说明美容项目的原理、过程,以及可能会正常出现的问题和解决方法,用实际行动使顾客放心满意。
④ 如果确实是美容师的失误引起的问题,不要回避责任,应当真诚道歉并迅速采取措施,求得顾客的谅解和合作。将处理问题可能需要的时间告知顾客,以使其安心。

4、处理方法:
① 产品质量问题的处理方法:
不要立即给顾客答复,告诉顾客“我已经记下了您的问题,待我咨询过专家后,立即给您回复好吗?”然后立刻与上司取得一致的处理意见后再答复顾客。
② 使用方法不当的处理方法:
● 在取得顾客的配合后,详细询问顾客具体的使用方法,不要让顾客有被审问的感觉。如果是顾客使用方法不当,千万不要指责顾客,也不要当着顾客指责其他同事,可以用以下方法告诉顾客:
● “听了您刚才的描述以后,我知道您的皮肤状况比较特殊,所以您以后可以按照我告诉您的方法使用产品,如果有什么问题再跟我联系。”然后立即与当地客服中心联系,告诉正确的使用方法。

五、继续倾听不满顾客的意见
如果你的解决方案顾客不满意的话,继续耐心倾听,并请主管帮忙解决。
六、跟踪服务
通过电话、信件等方式与顾客联系,调查他对解决方案的满意程度

美容院管理手册,需要私聊,免费送

美容院管理手册,需要私聊,免费送

美容院管理手册,需要私聊,免费送

美容院管理手册,需要私聊,免费送