导读: 股改过程中,财税问题有可能成为IPO被否的关键因素。那财税问题涉及哪些法律法规?有哪些注意事项等是企业需要关注的。本文将结合股改中的财税问题及真实案例进行解读。
财税问题是企业IPO进程中非常重要的问题,已成为IPO被否的最重要的原因之一。如果企业在准备上市阶段出现税务问题,势必将影响顺利上市。
税务风险不但损害企业声誉,甚至还可能因税务机关追究行政或刑事责任而导致企业面临巨大罚款、管理层甚至实际控制人的变动,从而进一步影响企业的正常经营及价值判断。
在现实工作当中,有些企业就是因为一些历史的税务问题延缓了上市的进程,甚至因已不符合上市条件而放弃了上市。
股改是企业上市必须经历的一个步骤,本文主要从企业上市股改角度阐述需关注的财税问题,以供企业在操作股改程序中予以关注。

股改的相关法律规定
1、《中华人民共和国公司法》
第9条规定: 有限责任公司变更为股份有限公司,应当符合本法规定的股份有限公司的条件。有限责任公司变更为股份有限公司的,公司变更前的债权、债务由变更后的公司承继。
第95条规定: 有限责任公司变更为股份有限公司时,折合的实收股本总额不得高于公司净资产额。有限责任公司变更为股份有限公司,为增加资本公开发行股份时,应当依法办理。
2、《首次公开发行股票并上市管理办法》
第8条规定: 发行人应当是依法设立且合法存续的股份有限公司。经国务院批准,有限责任公司在依法变更为股份有限公司时,可以采取募集设立方式公开发行股票。
第9条规定: 发行人自股份有限公司成立后,持续经营时间应当在3年以上,但经国务院批准的除外。有限责任公司按原账面净资产值折股整体变更为股份有限公司的,持续经营时间可以从有限责任公司成立之日起计算。
3、《科创板首次公开发行股票注册管理办法(试行)》
规定: 发行人是依法设立且持续经营3年以上的股份有限公司,具备健全且运行良好的组织机构,相关机构和人员能够依法履行职责。
有限责任公司按原账面净资产值折股整体变更为股份有限公司的,持续经营时间可以从有限责任公司成立之日起计算。
4、《首发业务若干问题解答(一)》(以下简称"IPO新50条")
第1条:公司拟申请首发上市,如何计算持续经营起算时间等时限?
答: 有限责任公司按原账面净资产折股整体变更为股份有限公司的,持续经营时间可以从有限责任公司成立之日起计算。
如有限公司以经评估的净资产折股设立股份公司,视同新设股份公司,业绩不可连续计算。《首次公开发行股票并上市管理办法》和《首次公开发行股票并在创业板上市管理办法》中规定的“最近1年”以12个月计,“最近2年”以24个月计,“最近3年”以36个月计。

净资产折股注意事项
1、关于净资产的理解
净资产的法定概念
根据我国2007年1月1日实施的新的《企业会计准则——基本准则》第26条和27条之规定,所有者权益是指企业资产扣除负债后由所有者享有的剩余权益。公司的所有者权益又称为股东权益。
所有者权益的来源包括所有者投入的资本、直接计入所有者权益的利得和损失、留存收益等。实务中,净资产一般由实收资本或者股本、资本公积、盈余公积和未分配利润等构成。
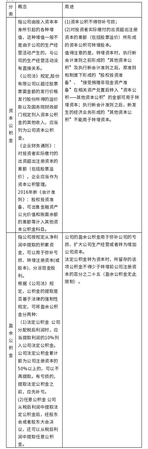
公积金的理解及用途

2、净资产折股方式

3、净资产折股注意问题
净资产折股折合的实收股本总额不得高于公司净资产额
《公司法》第95条规定,有限责任公司经批准依法变更为股份有限公司时,折合的实收股本总额不得高于公司净资产额。
1、折股的基础
有限责任公司作为企业法人,是一个独立的法律主体。有限责任公司整体变更为股份有限公司,本质是法律层面上企业法人组织形式的改变。
而合并报表反映的对象是由母公司和其下属子公司组成的会计主体的整体财务状况,这个会计主体仅仅是经济意义上的主体,并不是法律意义上的主体,不符合整体变更对法律主体的要求。
因此有限公司折股之后股份数以改制基准日经审计的母公司净资产为基础折算,而不是以合并报表的净资产为基础。
2、折股的净资产不能采取评估值
根据IPO新50条规定,有限责任公司按原账面净资产折股整体变更为股份有限公司的,持续经营时间可以从有限责任公司成立之日起计算。
如有限公司以经评估的净资产折股设立股份公司,视同新设股份公司,业绩不可连续计算。也即实践中有限公司整体变更股份公司有采取以经评估的净资产折股设立股份公司的方式,这种方式本质上相当于终止原有限公司,重新设立新股份公司,持续期限及业绩自新设股份公司之日起计算。
企业为上市满足持续时间和业绩从有限公司成立之日起计算的时间要求(持续经营3年以上),因此一般不选择以评估值折股,而是选择以账面净资产折股。
3、净资产折股不能弥补历史上的出资不实的瑕疵
企业账面净资产反映的是历史成本,历史上的出资行为一定要规范,做实资本。
对于历史上出资不实必须补缴差额出资,一般在报告期前用现金方式补足,而不能错误认为以净资产折股就可以弥补历史上出资不实的瑕疵。

4、净资产折股的税收问题
有限公司整体变更为股份公司以净资产折股设立股份公司的,对公司股东来说,
公司将未分配利润或者将从税后利润中提取的盈余公积金(法定公积金、任意公积金)转增注册资本的,实际上是该公司将未分配利润或盈余公积金以股息、红利方式向股东进行了分配,股东再以分得的股息、红利增加注册资本的过程。
而分配股息、红利对于股东来说就可能会产生相关纳税义务。该环节是否依法足额纳税是企业上市中容易产生问题的地方,同时也是被证监会经常反馈的一个问题。
5、未分配利润、盈余公积金转增资本公积
按照现行《个人所得税法》的规定,自然人是就其“所得”依法纳税。对于未分配利润和盈余公积转为资本公积的情况,自然人股东并未实际取得相应收入,现行的税收法律、法规及规范性文件亦未明确规定该种情况下个人需缴纳税款。
因而,我们认为仅仅是发生未分配利润和盈余公积转为资本公积,而并未伴随相应的配股等分配行为时,自然人股东无需缴纳个人所得税。
6、总结
现行税收政策对于个人股东取得转增股本的税收政策归纳起来如下:
1、个人股东取得企业以未分配利润、盈余公积、资本公积转增股本应按照“利息、股息、红利所得”项目,适用20%税率缴纳个人所得税。其中:
2、个人股东取得以股票发行溢价形成的资本公积转增的股本不征税。
3、个人股东取得上市公司或在全国中小企业股份转让系统挂牌的企业以未分配利润、盈余公积、资本公积转增的股本,按现行有关股息红利差别化政策执行。
4、个人取得非上市或未在全国中小企业股份转让系统挂牌的中小高新技术企业以未分配利润、盈余公积、资本公积转增的股本,一次缴纳个人所得税确有困难的,可根自行制定计划在5年内分期缴纳。
5、个人股东取得非上市及未在全国中小企业股份转让系统挂牌的其他企业以未分配利润、盈余公积、资本公积转增的股本,应一次性缴纳个人所得税;实施转增的企业应及时代扣代缴。
另外自然人股东若为外籍个人的,根据财政部、国家税务总局《关于个人所得税若干政策问题的通知》第二条第八项“外籍个人从外商投资企业取得的股息、红利所得”;
以及国家税务总局《关于外籍个人持有中国境内上市公司股票所取得的股息有关税收问题的函》“对持有B股或海外股(包括H股)的外籍个人,从发行该B股或海外股的中国境内企业所取得的股息(红利)所得,暂免征收个人所得税”之规定;
境外自然人直接从境内企业(包括上市公司和非上市公司)获得的分红,均“暂免征收个人所得税”。
2、企业所得税-法人股东是否发生纳税义务
《中华人民共和国企业所得税法》(2008年1月1日起实施)在第二十六条规定了企业的四项免税收入,其中包括:
1、符合条件的居民企业之间的股息、红利等权益性投资收益,即居民企业直接投资于其他居民企业取得的投资收益;
2、在中国境内设立机构、场所的非居民企业从居民企业取得与该机构、场所有实际联系的股息、红利等权益性投资收益。
3、《企业所得税法实施条例》规定:符合条件的居民企业之间的股息、红利等权益性投资收益,是指居民企业直接投资于其他居民企业取得的投资收益。
企业所得税法第二十六条第(二)项和第(三)项所称股息、红利等权益性投资收益,不包括连续持有居民企业公开发行并上市流通的股票不足12个月取得的投资收益。所以,符合条件的企业获得的股息、红利免征企业所得税。
4、对符合条件的居民企业法人股东在公司整体变更为股份有限公司时,就其获得的股息性质的投资收益可不缴纳企业所得税。

3、 增值税
根据《国家税务总局关于纳税人资产重组有关增值税问题的公告》(国家税务总局公告2011年第13号)规定:
纳税人在资产重组过程中,通过合并、分立、出售、置换等方式,将全部或者部分实物资产以及与其相关联的债权、负债和劳动力一并转让给其他单位和个人,不属于增值税的征税范围,其中涉及的货物转让,不征收增值税。
当企业整体变更为股份有限公司时,属于转让企业全部产权,即整体转让企业资产、债权、债务及劳动力的行为,不予征收增值税。
4、 契税(执行期限:自2018年1月1日起至2020年12月31日)
根据《财政部、税务总局关于继续支持企业事业单位改制重组有关契税政策的通知》(财税(2018)17号)规定:
企业按照《中华人民共和国公司法》有关规定整体改制,包括非公司制企业改制为有限责任公司或股份有限公司,有限责任公司变更为股份有限公司,股份有限公司变更为有限责任公司;
原企业投资主体存续并在改制(变更)后的公司中所持股权(股份)比例超过75%,且改制(变更)后公司承继原企业权利、义务的,对改制(变更)后公司承受原企业土地、房屋权属,免征契税。
5、印花税
企业整体变更过程中,涉及重新登记资本账簿、权利证照重新登记、原有合同变更等等一系列行为。
根据财政部和国家税务总局联合公布的《关于企业改制过程中有关印花税政策的通知》财税〔2003〕183号,涉及的印花税可以享受以下优惠政策:
1、其新启用的资金账簿记载的资金(包括股本和资本公积)凡原已贴花的部分可不再贴花,盈余公积和未分配利润折股和计入资本公积的部分需要贴花。
2、产权转移书据不需要贴花。
3、原有的合同主体变更不需要贴花。

6、土地增值税(执行期限:2018年1月1日至2020年12月31日)
按照《中华人民共和国公司法》的规定,非公司制企业整体改制为有限责任公司或者股份有限公司,有限责任公司(股份有限公司)整体改制为股份有限公司(有限责任公司);
对改制前的企业将国有土地使用权、地上的建筑物及其附着物(以下称房地产)转移、变更到改制后的企业,暂不征土地增值税。
案例解析
案例1、深圳华龙讯达信息技术股份有限公司
中国证券监督管理委员会创业板发行审核委员会2017年第2次发审委会议于2017年1月6日召开,发审委会议对该公司提出询问的两个主要问题之一包括:“2011年9月,发行人整体变更为股份公司。
华龙有限整体变更为股份公司过程中,发行人实际控制人胡丽华、龙小昂以盈余公积和未分配利润转增股本合计金额为27,833,147.00元,按照适用税率20%计算,发行人应当为实际控制人股东胡丽华、龙小昂代扣缴个人所得税合计5,566,629.40元。截至招股说明书签署日已经超过五年。
请发行人代表说明上述个人所得税是否缴纳,如未交纳是否符合“财税〔2015〕41号”文的规定,发行人实际控制人是否存在违反相关税收征管法规的风险。请保荐代表人发表核查意见。”
解析: 财税【2015】116号文规定:“自2016年1月1日起,全国范围内的中小高新技术企业以未分配利润、盈余公积、资本公积向个人股东转增股本时,个人股东一次缴纳个人所得税确有困难的,可根据实际情况自行制定分期缴税计划,在不超过5个公历年度内(含)分期缴纳,并将有关资料报主管税务机关备案。”
鉴于上述规定,所以反馈问题里有“截至招股说明书签署之日已经超过五年”的说辞。
深圳华龙讯达信息技术股份有限公司于2017年1月6日上会被否虽然不能确定是否因为整体变更未缴纳个税问题而被否;
但是可从此案例得出整体变更未缴纳个税是发审委所重点关注问题之一,也反映出监管政策的动态,即公司在税务问题上一定要合规,尤其对于通过控股股东出具补缴税务以及一切处罚的承诺的方式并不一定能通过审核,万万不可存在之前通过税务局的缓缴就不再缴纳或超过缓缴期仍迟延缴纳的侥幸心理。

案例2、北京必创科技股份有限公司
中国证券监督管理委员会创业板发行审核委员会2017年第36次发审委会议于2017年5月5日召开,其中对北京必创科技股份有限公司提出询问的主要问题之一包括:
“必创有限2012年11月资本公积转增股本;2014年9月整体变更为股份公司时,自然人股东需缴纳个人所得税;相关股东向主管税务机关提交分期缴纳个人所得税的申请,并取得了主管税务机关盖章确认。
请发行人补充提供经发行人律师鉴证的主管税务机关盖章确认的分期缴纳个人所得税申请的复印件。”
解析: 北京必创科技股份有限公司是过会案例,但从证监会审核人员要求发行人补充提供“经发行人律师鉴证的主管税务机关盖章确认的分期缴纳个人所得税申请的复印件”可以看出监管政策动态以及发审委对该问题的重视程度;
同时说明发行人律师在该问题的尽职调查上必须尽职尽责,工作底稿准备必须完善、充分,公司在股改整体变更个人所得税问题上一定要合法合规。
案例3. 烟台睿创微纳技术股份有限公司
2019年4月23日《关于烟台睿创微纳技术股份有限公司首次发行股票并在科创板上市申请文件的审核问询函》的答复9:
请保荐机构及发行人律师核查发行人改制、历次股权转让、未分配利润转增股本时,股东马宏缴纳相应个人所得税的情况。
如未缴纳的,请发行人在招股说明书中补充披露欠缴税款的具体情况、原因及可能导致被迫缴的风险,请保荐机构及发行人律师就该等情形是否构成重大违法行为发表明确意见。
保荐机构和律师就马宏在发行人股权演变及利润分配过程中是否应承担缴纳个人所得税义务的情况进行了核查,查验了马宏实施的历次股权转让的协议、凭证及完税证明、作为睿创有限整体变更为发行人依据的审计报告、睿创有限及发行人实施利润分配的记录等资料。
经核查,保荐机构和律师认为,马宏作为发行人股东已经就其存在纳税义务的相关股权转让行为向税务机关实施了纳税申报,并足额缴纳了相应税金,不存在应缴未缴个人所得税的情形。
除该等情形外,马宏不存在因发行人改制、未分配利润转增等情形导致的其他纳税义务。
解析: 由上述反馈内容可以看出,发行人改制、未分配利润转增股本是否缴纳个税已经确定成为科创板问询的问题之一;
说明企业股改涉及的财税问题同样也是科创板上市审核机构重点关注问题,公司在此问题上要慎重对待,防止因此而影响上市安排。

以上就是企业上市股改时需关注的财税问题。股改是企业上市的第一步,只有在股份制公司的模式之下,企业才能上市。
企业股改涉及的内容是很多的,因此不仅需要企业自身的努力的,还需要一家专业靠谱的机构。