
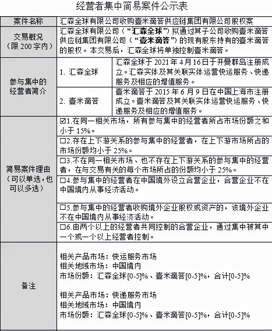
9月7日,根据国家市场监督管理总局信息显示,汇森全球收购壹米滴答股权案已获得总局“无条件”批准。
近期,快运龙头壹米滴答动作不断。月初,壹米滴答宣布将落地五大举措提升全网时效,其中包括自9月起新增300条直发线路和干线全面提速等措施。与此同时,旗下优速快递大包裹业务进行战略升级,全面覆盖5-300公斤产品区段。
快运行业正在迎来新一轮的洗牌变革,此前7月底,壹米滴答宣布与汇森速运正式达成战略投资合作,积极探索新经济形势下的智慧物流网络“出海”实践。目前,战略投资合作事宜在稳步推进, 双方品牌仍将保持独立运营和发展。
亿豹网认为,类似于快递市场,快运这块“大蛋糕”并没有那么容易分食。在这个机会众多的市场上,寡头还未形成,同时入局快运行业的企业也越来越多,包括顺丰百世中通韵达京东等快递企业在内, 预示着快运领域的竞争还会更加激烈。
| 01收购获批没有悬念
根据国家市场监管总局反垄断局的消息,汇森全球收购壹米滴答之后,在同一相关市场,所有参与集中的经营者所占市场份额之和小于15%,这一收购行动符合相关的反垄断规定。公示显示:“本交易后,汇森全球将单独控制壹米滴答。”

公示信息显示,汇森全球于2021年4月16日于开曼群岛注册成立,汇森实体及其关联实体运营快运服务、快递服务及相应的增值服务。壹米滴答于2015年6月9日在中国上海市注册成立。壹米滴答及其关联实体运营快运服务、快递服务及相应的增值服务。
此前双方表示,将通过深度的资源协同与优势互补,加速推动升级双方现有的物流网络,同时双方将联手重点布局智慧物流和全球化。业内普遍解读, 汇森的出资方指向极兔快递的关联股东,不过各方均没有正面回应。
时间回到2015年,6家具备省县直通能力的区域龙头企业(陕西卓昊、山东奔腾、湖北大道、东北金正、山西三毛、四川金桥)采用“合伙+加盟”的方式共同创建了壹米滴答。随后,由“区域小霸王”结合组成区域性网络,即B网;在核心区域(华东、华南、华北)自建全国性网络,即A网;2019年收购优速快递后,打造C网。至此,壹米滴答实现三张网融合互动。

亿豹网了解到,短短4年时间,壹米滴答从单一快运业务走上了快递、快运两开花的经营格局,而在这背后是资本的力量不可忽略, 目前已完成10轮融资,融资金额高达38亿元。
在运联智库发布的“中国零担货量top10”榜单上,2019年和2020年,壹米滴答连续两年在零担快运行业货量榜中位列行业第一位,2020年更是成为全国首家进入千万吨货量的企业。同时,壹米滴答上榜了《中国独角兽企业研究报告2021》,跻身251家2020年中国独角兽企业之一,估值约10亿美元。
| 02优质资源如何整合?
进入到2021年,上市、收购、业务拓宽、资源重组适配,拥挤的快运市场上不同来路的角色之间正在进行一场混战。 跨界挤压、同行“内卷”, 这一市场正经历新一轮洗牌变革。

而在快运市场,行业座次排名尚未稳定。头部快运企业上市进程也在提速,安能物流目前已申请赴港上市。百世快运曾公开表示正处于融资阶段,最快或于2022年完成上市。顺心捷达与中通快运,也在积极谋求上市。
面对不进则退的竞争格局,壹米与汇森,选择了抱团取暖,无疑将为快运市场的座次排名带来更多的变数。
亿豹网了解到,目前汇森速运位于广东省、福建省、山东省、湖南省以及江浙沪皖等地的网络较为成熟,全网的日货运量已达7000吨。有消息显示,经过不到2个月的融合, 汇森、汇霖、优速、壹米滴答四网日均货量已突破3.5万吨。
双方合作的一个关键点,提到了物流网络的“出海”实践,尽管收购方的股东身份较为隐秘,但有信息显示,此次合作背后隐现着极兔速递的身影。而极兔在东南亚以及国际市场的布局,将为快运企业走出海外提供前所未有的机遇。

为了抢夺更多的市场份额,壹米滴答在全面提速之前,于今年7月推出了“内陆-沿海大票派费降价”“沿海八省大票派费降价”“年中大促 华东2折起”三项优惠活动,其中前两项优惠活动将持续至年底,依靠价格优势吸引客户发货。
同时,优速快递在产品升级的基础上覆盖到了更全面的公斤段,能够充分利用网络存量,提高利用率和效能,并且提高网点的抗风险能力。德邦在快递与快运领域的两面开花, 让壹米滴答看到了双线业务同时发力的可行性, 伴随业务融合的同时,需求个性化、多元化、碎片化,可能会派生出新的或者是更高的物流服务要求。
对于壹米滴答而言,双方战略合作将有助于整合其干线、分拨、网点、市场等优质资源,当前最亟需证明的问题是,在旺季来临之际,面对竞争对手的咄咄逼人,如何尽快将这些资源利用效率最大化。