
作者:李凌
来源:经理人杂志
今天的安踏,营收规模是位居第二的李宁的2.3倍,近7年来稳居中国体育品牌市场第一,但与耐克等国际巨头相比却相距甚远,2018年营收不足其十分之一。
反观安踏的发展史,其壮大得益于三次“豪赌”——第一次,还是无名之辈的安踏倾尽当年的利润,请孔令辉代言、在央视做广告;第二次,以公司约4〜5年的利润积累为代价,收购连年亏损的FILA的中国区商标使用权和经营权;第三次是在2018年9月联合腾讯和几家私募机构组成财团,全盘收购国际顶尖体育器材管理集团亚玛芬体育的股权,将其拥有的13个高端品牌和全球市场收归囊中。前两次“豪赌”,安踏收获了品牌知名度和多品牌运营能力,并赶超国内一众竞争对手。第三次“豪赌”在丁世忠看来,“是创业以来最重要的一次决定”。若亚玛芬体育的整合如FILA般成功,安踏不仅将迈步“千亿级的世界级体育用品集团公司”,更将有能力在一些细分市场赶超国际巨头。

浑水做空失手,安踏需补短板
2019年7月开始,浑水连续5次发布安踏体育的沽空报告,而安踏顶住了这一波接一波的压力,股价依然坚挺。
7月7日,以*击狙**中概股而闻名的知名沽空机构浑水(Muddy Waters Research)引爆了一颗重磅“*弹炸**”,发布报告质疑安踏体育的财务状况严重不可信,认为其在大约46个一级分销商中,安踏体育暗中控制了超过40个自称是安踏子公司的分销商,并以此通过财务操纵的方式来“美化”业绩。受此影响,7月8日安踏体育股价从前一日收盘价55.3港元跳空低开后收于51.25港元,跌幅达7.32%,市值蒸发超过109亿港元。
安踏体育随即澄清表示,部分分销商自称是安踏子公司并不具备法律意义,而是分销商为了推广业务的便利,仅表明其为安踏品牌一份子的事实。
7月9日,浑水发出第二份做空安踏的报告,《ANTA Part Ⅱ:”Mens Rea”(犯罪心理)》,将矛头指向了公司大股东,认为安踏贱卖资产。称安踏体育在首次公开募股后不久进行了一系列交易,内部人士欺骗投资者,并以投资者为代价获取利益。2008年时,安踏体育以1.874亿元的价格出售上海锋线体育用品有限公司(以下简称上海锋线),其中1.814亿元被用于支付安踏对上海锋线的应收账款,即实际成交价格为600万元。这被浑水认为是安踏内部人士剥夺了公司的宝贵资产——国际品牌零售业务,并试图对外隐瞒这一事实。
安踏体育对该指控同样表示强烈否认,而公司股价并未受到很大影响,小幅震荡后缓慢上行,7月9日当日收盘微涨0.2%。
但浑水依旧不依不挠,又接连发布了3份沽空报告。第三份报告指控安踏在FILA门店的所有权问题上撒了谎,投资者不能依赖FILA的财务,安踏的财务完全不可靠;第四份沽空报告则是对此前的指控进行汇总,直指安踏体育“谎话连篇”;而在7月21日发布的第五份报告中,浑水认为“安踏将成本从其生产实体转移到该供应商身上”。
市场给出了与报告相反的反应。自2019年7月9日开始,安踏体育股价收盘价从51.35港元一路攀升至7月24日的60.45港元,期间涨幅17.72%。
*击狙**中概股屡屡得手的浑水,在做空安踏一案中暂时失手,但浑水做空的威力仍不容小觑。据称,浑水已经做空了14家中国公司,其中6家公司退市,1家公司停牌5年,2家被管理层溢价收购,2家公司股价下跌超90%。其中惨烈的案例之一,是2011年11月,浑水沽空彼时在纳斯达克上市的分众传媒,致使其股价暴跌40%,随后,浑水接连发出四篇沽空报告。最终,2013年5月,分众传媒完成私有化退市;而在2019年的6月23日,沽空机构Bonitas发布报告质疑波司登财务造假、虚假交易等问题,次日上午,公司股价一度下挫逾20%,创下了一小时蒸发60亿元的记录。
面对浑水的“硬手段”,安踏体育却是“沽空一次就涨一次”,凭什么?也许在浑水第五份报告的第二天,安踏体育的一则公告透漏出其底气所在。7月22日,安踏体育发布业绩公告,称安踏品牌及其他品牌产品销售持续强劲增长,预计上半年经营溢利(按综合基准)将同比增长不少于50%,股东应占溢利(按综合基准,经考虑分占合营公司亏损)将增长不少于25%。
随后,多家券商机构对安踏体育给出“买入”评级,大和证券7月23日发表研究报告称,相信安踏仍是在行业不明朗下为最受惠的公司,维持予其目标价63.6元及“买入”评级。同时,其他大行对股份给予正面评级,高盛上调其目标价1.8%至67.2元,评级维持“买入”;而摩根大通则由66元升至70.8元,评级维持“增持”。
在国内主流券商分析师看来,安踏体育始终坚持对终端零售的强管控,对分销商背景严格筛选,双方合作长久、关系清晰稳定,经销商独立经营且具备一定盈利能力。关于退出锋线一事,大多分析师认为这主要是由于锋线公司经营一直处于亏损,且与公司自营品牌的战略相悖,出售其股权为战略调整、聚焦主业的合理举措。
不论沽空机构会不会偃旗息鼓,安踏都需要尽快弥补经营上的各类漏洞和缺陷,在快速成长的同时快速纠错,以继续夯实其两次“豪赌”所带来的强劲发展动力:一是倾公司全力请代言和投入广告塑造品牌形象,二是收购FILA奠定多品牌和高端化的战略。
两场豪赌奠定安踏品牌和经营的核心基础
2018年,安踏体育(02020.HK)营业收入达到241亿元人民币,较2007年刚上市时的31.9亿元人民币增长了7.5倍,近五年更是稳坐国内体育服饰第一的宝座,2018年净利润约57亿元,较上年增长42.9%(图1)。

截至2018年底,安踏体育的店铺数量达到12188家,其中安踏品牌门店(包括安踏儿童独立店)10057家,较上年的9467家增长6.23%;经营扩张较快的是其旗下的FILA品牌,在中国、香港、澳门及新加坡共有门店1652家(包括FILA KIDS及FILAFUSION独立店),较上年的1086家增加566家,增长52.12%;而于中国的DESCENTE店数目达到117家,较上年的64家增加了53家(表1)。

根据安踏体育财报中的预计,截至2019年底,中国安踏店(包括安踏儿童独立店)的总数目将达到10100〜10200家。而中国内地、香港、澳门三地及新加坡FILA店(包括FILA KIDS和FILA FUSION独立店)的总数目将达到1800〜1900家。同时,DESCENTE将深入渗透一二线城市,着重于优越地段开设门店以提升品牌的市场地位,中国的门店数目有望达到130〜140家,KINGKOW预计会有90〜100家店铺,SPRANDI预计会有140〜150家店铺,而KOLON SPORT预计会有170〜180家店铺。
亮眼的数字背后,是安踏体育的品牌价值获得了市场的认可。根据咨询公司 Brand Finance 2019年4月发布的最新报告《Brand Finance Apparel 50 2019(2019年最有价值50大服饰品牌)》显示,Nike凭借324亿美元的品牌价值蝉联榜首,安踏跻身50强,位列第21位,成为唯一上榜的中国服装品牌。
从乡村小厂起家的安踏体育,1991年成立以后,经过20多年的经营,终于洗脚上岸,成为可与众多历史悠久的国际大品牌同台竞争的中国势力。
● 第一场豪赌:押上全年利润用于代言和广告树立打响品牌
安踏品牌的成长之路,与很多国际品牌异曲同工,主要都是通过赞助体育赛事以及签约体育明星代言,逐步积累品牌的市场影响力。而在这过程中,安踏体育董事会主席丁世忠敢拼敢干的魄力,让人印象深刻,也是推动安踏体育快速成长的重要因素。
1999年,安踏体育花80万元重金聘请当时中国乒乓球运动员孔令辉担任安踏品牌代言人。此举引起一片哗然,因为当年安踏的年利润才400万元左右,拿出全年利润的1/5来签约一名运动员,堪称“大手笔”。在此同时,丁世忠还赌上公司全年利润,在央视做广告。
幸运的是,丁世忠赢了。2000年悉尼奥运会,孔令辉夺得了乒乓球男子单打金牌,而安踏“我选择,我喜欢”这句广告词成了当时的流行语。“如果丁世忠输了,恐怕早就没有安踏这个品牌了。”国内体育营销专家李宜泽感慨。
尝到甜头的安踏体育,至今都一直将签约体育明星代言人作为一种常规的品牌营销手段,且手法日臻成熟。仅2018年,安踏体育就至少参与支持了八类体育赛事,包括冬季运动、拳击及跆拳道运动、体操运动、举重、摔跤、柔道和赛艇等,赞助了24支中国国家代表队。如2月首次赞助斯巴达勇士赛,10月赞助中国体操世锦赛等。同年,还邀请三届NBA冠军金州勇士队全明星球员克莱·汤普森参加一连串安踏相关营销活动,其中由克莱·汤普森作为安踏公益大使,参与“安踏梦想中心”揭幕仪式。
安踏体育还不断创新代言模式,并将代言、公益等有机结合。2018年10月,公司正式签约著名NBA球星戈登·海沃德,与克莱·汤普森、拉简·隆多和刘易斯·斯科拉一同成为安踏的篮球代言人。同月,安踏儿童与拥有百年历史的英超伯尔尼利足球俱乐部小区部签约,双方将围绕伯尔尼利足球俱乐部在中国各省份开展的“中国足球教练员培训”项目为核心,共同加快中国青少年足球的普及与发展,助推中国青少年足球教育体系建设。
2018年,安踏儿童邀请了知名模特儿张亮之子张悦轩(天天)成为首位品牌代言人,力图通过张悦轩时尚活力的形象、顽皮温暖的个性,使得消费者对安踏儿童产生了立体认知,构造出更丰富的品牌人格,并推出明星款提升了产品关注度,实现了品牌认知度和市场份额的双增长。
同年,安踏体育还力图使FILA重返欧洲市场,首次亮相米兰时装周,发布了2019年春夏ICONIC系列。显然,安踏管理层希望FILA既延续了其百年来运动挑战时尚的精神,又全新定义高级运动时装,突破传统运动品牌局限,糅合品牌的过去与未来,呈现意式经典与当代高级运动时尚的完美融合。同时,FILA正式发布其潮流运动品牌FILA FUSION,设立FILA独立店,并签约王源为全新代言人,标志着品牌全面进军20至30岁年轻人市场。
● 第二场豪赌:收购FILA确立国际化和多品牌之路
2007年上市后,安踏开启多品牌战略。2008年推出安踏儿童(ANTAKIDS)子品牌,定位于3〜14岁儿童运动服装市场。十年之后的2018年,安踏儿童直营及加盟店发展近3000家,在2018年双十一期间,其在中国市场的销量仅次于耐克童鞋。
2009年,安踏以6.5亿港元的代价从百丽国际手中收购FILA在中国地区的商标使用权和经营权,堪称为其发展史上里程碑的事件。此举也正式开启了公司的国际化、多品牌之路。
在外界看来,这无疑也是一次豪赌。不仅因为安踏付出的收购价超过上一年净利润9.31亿元三分之二,还由于彼时的FILA这个诞生于意大利的百年服装品牌,在2007年被FILA Korea完全接管,公司总部也迁到了首尔,市场重心逐渐远离欧洲,而且正经历连年亏损,其在中国的商标使用权在百丽国际手中也成为了烫手山芋。
经过一系列的品牌运营和渠道整合,安踏体育将FILA拉出亏损的泥淖,将其不仅打造成为安踏高端产品线的标志性品牌,而且自2015年开始成为安踏体育的重要营收和利润贡献者。2018年FILA收入同比增长超过80%,成为公司收入增长的重要引擎。
经过收购FILA的实验,安踏对整合及经营新品牌积累了丰富的经验,2015年后加快了收购步伐,以每年一家的频率将系列国际品牌收归囊中,逐步完善了多品牌的战略布局。2015年,安踏体育成功收购登山健步鞋品牌Sprandi。该品牌由一名印度商人于1990年在香港创立,旗下主要包括Sprandi、Earth Gear(户外与极限运动)和ACE(专供大卖场的入门级运动装备)三条产品线,是俄罗斯、波兰等市场排名靠前的体育用品生产商,2008〜2009财年在俄罗斯市场的销售总额约为1亿美元。而俄罗斯是安踏最大的出口地之一,有了Sprandi多年来在该市场积累的品牌地位和经销网络,对安踏未来的国际化战略大有裨益。
Sprandi品牌自身定位于中低端市场,有效帮助安踏体育填补了200元左右均价的低端市场,与原有的均价在700元左右的高端品牌FILA和均价在400元左右的中档品牌安踏,形成完整的高、中、低三档的品牌集群。因此,从这一收购案中不难看出,安踏希望Sprandi能够与特步、361°等同为晋*系江**的中低端体育用品品牌直面竞争。
2016年3月,安踏的国际化收购再下一城,斥资1.5亿元成立合资公司,以在中国(不包括中国香港、澳门及台湾)独家经营及从事带有“Descente”商标的所有类别产品的设计、销售及分销业务,拿到滑雪、综训、跑步品牌Descente(迪桑特)的中国商标使用权和经营权,抢滩滑雪市场。
紧接着,2017年10月,安踏以6000万港元收购香港中高端童装品牌小笑牛(Kingkow)业务100%权益及商标,截至2017年9月底,Kingkow在中国大陆、香港、台湾及美国共有81家门店。丁世忠在公告中表示,“中国政府宣布实施二孩政策后,外界普遍预期儿童鞋服市场的增长将会加速,所以,我们看好儿童服饰的发展潜力。”
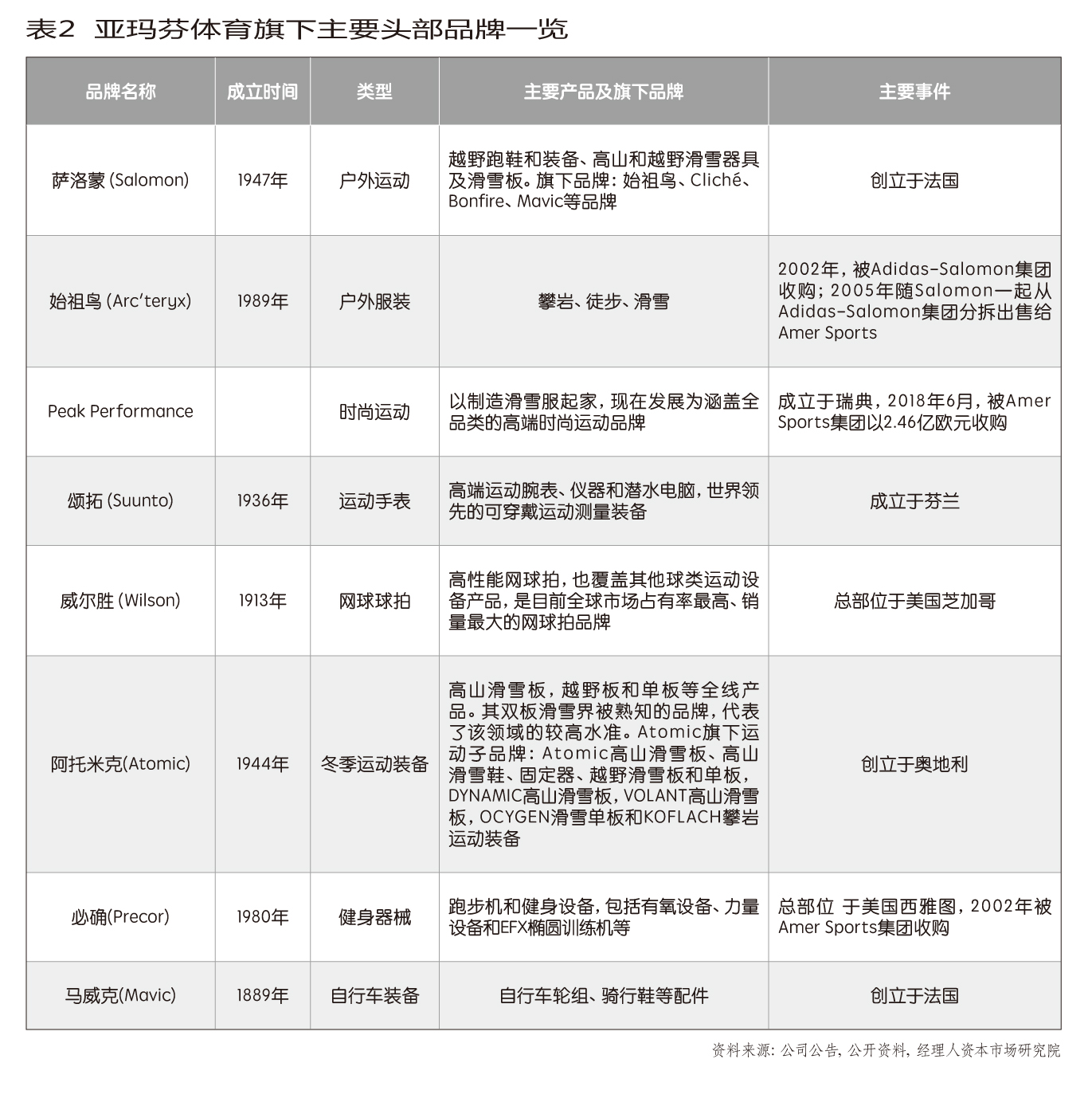
如果这几单收购看作是安踏体育完善自身的品牌矩阵的常规之作,那么收购世界顶级体育器材品牌管理公司AmerSports堪称“大手笔”。2018年12月7日,由安踏、方源资本以及腾讯等多家公司组成的投资者财团宣布,将成立新的子公司对亚玛芬体育(Amer sports)进行要约收购所有已发行以及发行在外的股份。Amer旗下有户外服装品牌始祖鸟(Arc’teryx)、网球品牌Wilson和越野登山品牌Salomon等(图2)。

此次收购完成以后,安踏体育的多品牌战略已趋成熟,旗下品牌基本覆盖了体育运动各细分子行业,包括主品牌安踏、安踏儿童,运动时尚服饰品牌FILA,儿童运动时尚服饰FILA KIDS,主打滑雪的高性能体育用品Descente,儿童时尚服装品牌KINGKOW,登山健步鞋品牌SPRANDI,户外体育用品KOLON SPORT,功能性休闲篮球体育用品NBA,以及亚玛芬体育(Amer Sports)旗下各品牌。从高端到大众,从休闲时尚到专业运动,从成人到儿童,安踏的多品牌战略覆盖了运动服饰的众多细分市场需求。
更重要的是,FILA的成功,成为安踏体育收购整合亚玛芬体育的底气和支撑。
底气:成功整合FILA带来的品牌运营能力
安踏在2009年收购FILA品牌代理权后,成功将FILA品牌重新定位,并且逐步扭亏为盈。经过5年的渠道整合和品牌再塑造,FILA的进入快速发展车道,并成为近年来安踏体育营收增长的重要驱动因素(图3)。

在2019年4月12日,安踏体育公布了2019年1季度营运表现并召开电话会,公司旗下非安踏品牌同比录得65〜70%的升幅(2018年4季度同比录得80〜85%的升幅),主要是由同店销售持续提升、去年下半年新增门店流水贡献,且零售终端折扣有所提升带动。其中,Fila Classic线下流水同比增长50%,Fila kids线下流水同比增长70%,Fila Fusion线下同比增长6倍,Fila线上销售翻倍增长。二季度,安踏体育继续保持了高速增长,非安踏品牌实现55〜60%增长,其中FILA流水增长接近60%,Classic系列线下增长45%以上,Fushion系列增长300%,kids系列增长70%,电商业务增长80%。
将FILA扭亏为盈,充分印证公司多品牌运营能力。2009年被安踏收购前,FILA在中国市场处于亏损的状态。收购FILA后,安踏对其进行了一系列的战略转型和升级。
在产品定位方面,回归运动时尚路线。被收购之前,FILA的产品专注于专业运动,主要定位于高尔夫、网球、健身、瑜伽、跑步和滑雪。但当时体育市场的国际潮流已经从功能性向时尚性转移,FILA的路线偏离了消费趋势。2011年,安踏对FILA的产品定位进行了调整,使其回归时尚运动的定位,与同等价位的耐克和阿迪达斯形成差异化竞争。
销售渠道和营销方面,主要发展FILA的直营模式。安踏收购FILA之后,用了约3年的时间将大部分FILA店铺从经销商手中收回,采用直营模式开店。同时公司对FILA店铺的装修和面积进行全面升级,以持续提升店效,每两年就会对店铺装修进行改造,打造高亮度的整体设计,以提升视觉冲击。
产品设计方面,FILA的服装设计顺应亚洲人的身材特点,同时追随时尚界的合作款风潮,推出一系列高级运动时装。研发方面,公司严格管理产品的研发设计,要求FILA每季度创新面料大于50%,进口材料不少于40%。
同时,安踏体育还在研发设计和供应链管理上不断投入和优化,最终推动FILA进入快速发展轨道,并成为安踏体育的重要业务板块。
财报数据显示,在过去五年内,FILA的营业收入快速增长,占安踏总营收的比例也逐年提高。2018年,FILA的销售收入占比已经达到集团营业收入的35%左右。2017年,FILA的整体发展速度超过50%,尤其是当年第四季度成长速度达到85〜90%,业务占比也超过20%。
而且,与同档次的国际运动品牌相比,FILA品牌的渠道数量仍然有相当可观的渠道成长空间。一方面,FILA的终端店铺数量仍少于同档次国际运动品牌。截至2018年年底,FILA在中国大陆、香港、澳门三地和新加坡的门店数为1652家(含FILA KIDS和FILA FUSION)。其中仅在2018年下半年,FILA店铺数量就净增加404家。下半年其门店数量增加较多,主要得益于FILA KIDS和FILA FUSION两大子系列的增速较快所致。但是与同档次的国际运动品牌相比,FILA仍然有相当可观的渠道拓展空间(图4)。

截至2018年,美国运动休闲品牌斯凯奇在国内的门店数量约为3000家,国际知名跑鞋品牌新百伦在国内的门店数量也已经超过2500家。而两大龙头体育品牌耐克和阿迪在国内的门店数量均已超过1万家。
另一方面,中国一二线城市的商业综合体数量仍然在不断增加,也为FILA品牌开店带来了空间。因此我们认为FILA品牌在2019〜2020年的高增长仍然将继续。按公司年报预计,2019年FILA门店数会增加到1800〜1900家。但从安踏体育2018年预计的FILA店总数是1300〜1400家,但实际达到1652家来看,2019年FILA门店数大概率可能会超过2000家。
在券商分析师看来,在整合和重新塑造FILA的过程中,安踏体育实现了产品打造与品牌调性的全面升级,在运营方面建立起深厚的壁垒,体现出较强的终端零售管理能力和供应链把控能力。而这些也给安踏体育带来了正向的推进力,最近两三年,安踏的产品和品牌都迎来显著改善和提升,一是功能性和外观设计都在提升,搭载核心科技的高性价比产品频现,如2017年的A live-foam、KT3老爹鞋,2018年的KT4篮球鞋,A-FLASHFOAM、A-live zone等新科技收获赞誉;二是产品推出的速度、深度、广度三方面皆在强化,围绕篮球、综训、跑步、生活、足球等系列,实现“月月有新”,目前每年服饰类SKU超过3000,鞋子超过2000,同时价格段更宽,匹配日益扩张的全新门店和区域;三是从斯科拉到加内特,再到汤普森和海沃德,代言人不断升级,衍生活动和产品愈加丰富。

安踏体育经历数年积淀,已成为本土运动鞋服绝对龙头,已经成功构建了从终端零售到供应链、产品打造的能力,建立起了一定的行业壁垒。而且从方*论法**、人才体系、组织框架上已经具备在中国市场运作中高端多品牌的能力,这也成为收购亚玛芬体育的重要基础。
第三场豪赌:收购亚玛芬体育跻身国际一流体育用品公司
2018年9月20日,安踏体育董事会通过决议,将同FV Fund、Anamered Investments组成投资者财团,对亚玛芬体育发起要约收购。同时在后续的收购细节披露中,基本确定其要约收购价为每股40欧元,对应市值为46亿欧元(总计约361亿元人民币)。其中安踏体育通过Anta SPV间接投资了15.43亿欧元。上述多方成立的子公司为JVco间接全资持有,各家将向JVco注资以完成对亚玛芬体育的收购。预计在收购完成后,安踏将持有57.95%的股份,Anamered Investments将持有20.65%股份,方源资本持有15.77%股份,而腾讯则持有5.63%股份(图5)。

亚玛芬体育位于荷兰,1977年在赫尔辛基证交所上市。旗下有Salomon(萨洛蒙)、Arc’teryx(始祖鸟)、Wilson(威尔胜)等13个自有品牌,其中萨洛蒙以生产滑雪产品闻名世界,受到多位奥运冠军青睐;始祖鸟品牌被外界称为户外品牌中的爱马仕,威尔胜则是全美最受欢迎的网球装备生产商。由于亚玛芬体育在国内并没有线上商城,国人认识度不高。成功收购亚玛芬体育,就意味着将如此多的品牌收归囊中,不仅能够大大丰富安踏体育的产品线,而且这些品牌都可借助公司的渠道运作能力,在中国市场获得强劲的增长空间。
安踏体育对此次收购也势在必得。据称,这次收购安踏体育给出的价格比Amer市值高出四成,同时早在一年半之前就在上交所发行了37亿元债券用于收购。
对于这一大手笔,丁世忠在2018年年报中描述为,“我做了从创业至今份量最重的一次决定:签署了安踏体育携手其他投资方组成的财团正式向芬兰体育用品集团亚玛芬发出的收购要约”。在丁世忠看来,这是安踏体育在国际化之路上迈出的重要一步,“我们有能力、有信心为全球的消费者创造更多的价值。我也坚信,让旗下品牌走向世界的梦想,正在一步一步得以实现。”
2019年一季报透露,以安踏为首的收购财团所收购股份已超98%,并成立了亚玛芬体育新董事会,安踏在7个席位中占4席,将对其未来5年业务进行规划,加强始祖鸟、所罗门等核心品牌在中国市场的发展,并计划在2019二季度并表。据券商分析预计,安踏体育利润短期或受一次性的收购费用的影响,和将受亚玛芬体育二季度的季节性亏损的拖累,并表示公司2019上半年净利润同比增长20%,如果不考虑并表因素,则预计安踏体育净利润同比增长40%。
与以往拿下FILA、Descente的中国区销售权不同,安踏体育收购的是亚玛芬体育的控股权,进而接手其全球业务。实际上,安踏从2012年超过李宁之后,已经是中国体育用品市场份额仅次于耐克和阿迪达斯,位列第三的公司。2014年到现在,安踏体育营业收入的年增长速度均超过20%。2017年,安踏体育在中国运动鞋市场占有率达到6.88%,稳居第一,李宁以4.04%排行第二。该项收购完成之后,安踏体育和亚玛芬体育在中国的市场份额合计将达到5〜10%。
亚玛芬体育2018年营业收入同比增长7%至26.78亿欧元,息税前利润为2.31亿欧元,高于去年同期的2.14亿欧元。其旗下户外、球类和健身部门三类业务均有不俗表现,户外部门销售额同比增长10%至16.61亿欧元,亚太地区的增长动力主要来源于中国和日本。其中,服装销售5.86亿欧元,增幅高达25%,鞋履下跌4%,运动器材增长14%。此外,球类运动部门销售额为6.38亿欧元,同比增长1%。健身部门销售额则增长4%,达到3.79亿欧元(图6)。

但从2014〜2018年的经营情况看,亚玛芬体育面临内部发展动力不足,整体业务增长较为缓慢的困境,在亚洲地区表现尤为一般。中信证券纺织首席分析师冯重光认为,其主要存在四大问题:一是公司战略比较保守,机制和动力不足;二是组织架构不足,重点品牌没有重点突出;三是终端零售采取批发模式,与公司中高端品牌定位不匹配,店铺的费用率高;四是对亚洲地区重视不足,投入力度不够。从2017年的数据上,与众多国际大牌相比,亚玛芬体育在中国地区市场的占比仅为4%,远远低于耐克等同行(图7)。

对于安踏体育来说,收购拥有众多头部品牌的亚玛芬体育,“是帮助公司实现弯道超车的关键一步,一是让安踏进一步切入专业和小众市场,快速提升规模,同时进一步提升安踏主品牌综合竞争力,向耐克、阿迪达斯进一步靠拢;二是帮助公司未来开启全球化,打开新的成长空间,最终成为一家具备全球影响力的运动品牌集团。”冯重光表示。
无独有偶,在2004年转型聚焦体育用品市场后,亚玛芬体育至少经历了6次大型并购,才将众多高端体育品牌收归囊中,登上全球顶尖体育器材管理集团宝座。亚玛芬体育旗下的许多品牌在其细分的户外子行业里都是排名前列的头部品牌,在户外爱好者中享有出色的口碑,且这些品牌的行业地位和知名度要高于安踏此前收购的其他海外品牌。
FILA的成功转型和再塑造,充分证明了安踏在国内市场的品牌运作能力,因此通过收购获得这些头部品牌资源,使得安踏能够通过这些品牌打开众多户外细分子行业的市场(表2)。

在这些品牌中,始祖鸟是1989年创立于加拿大温哥华的顶级户外服装品牌,追求工艺和技术的细节以及耐用性。2018年其品牌销售额增长11%,带动亚玛芬体育软商品类产品净销售额同比增长10%,达到11亿欧元。Peak Performance是集团2018年6月收购的瑞典时尚运动品牌,以制造滑雪服起家,现在发展为涵盖全品类的高端时尚运动品牌。其产品设计融入强烈的街头风,更加注重运动时尚,与其他服装类品牌如始祖鸟和Salomon形成互补。据2018年年报,Peak Performance的EBIT(扣除利息及税项前盈利)约为1650万欧元,收购后在2018年6月至12月期间为亚玛芬体育增加了8400万欧元的销售额。
颂拓的运动腕表兼顾美学和功能,2017年更是改变战略,推出了价格更便宜,也兼具功能性的系列产品,同时与多个国家的电商巨头合作,在2018年实现了双位数增长。 而威尔胜、阿托米克、必确、马威克等品牌,都是细分行业中的佼佼者。
在亚玛芬体育旗下的13个体育品牌中,定位于顶尖户外运动的萨洛蒙是最有价值和最大的品牌,其品牌影响力主要集中在“滑雪运动”和“户外运动”,纵观其整个成长史,品牌影响力扩张和产品线创新是相辅相成的两个重要驱动力,其中值得一提的是其旗下的S-LAB(萨洛蒙实验室),汇集了全球顶尖的滑雪、越野跑运动员及研发人员,拥有多项专利。所以S-lab作为Salomon旗下最为专业化的产品序列,其平均研发周期为2.5年,成为推动品牌销售增长最大动力。2010〜2017年间,Salomon的销售额从4亿欧元增长到9亿欧元。
显然,花费巨大代价收购年收入近200亿元的亚玛芬体育,对安踏体育来说,不仅能够快速实现国际化布局,还能加速缩小与耐克、阿迪之间的差距。
收购亚玛芬体育:从优秀到卓越的起点
回顾安踏体育的发展史,我们看到其销售收入、品牌影响力,都是一“赌”一个大台阶。但同时,安踏体育目前主要依赖于中国市场,其全球化之路才刚刚开始。收购亚玛芬体育,安踏就可以借由其全球化的终端零售布局和能力,更快更好地实现旗下各品牌全球化发展。
冯重光认为,“收购亚玛芬体育给安踏带来全球品牌运营和渠道管理经验,为主品牌全球化运营积累宝贵经验”。而且在供应链和品牌营销资源上,都可以发挥“1+1大于2”的协同效应。亚玛芬体育设计研发产品能力突出,与全球合作顶级供应商有着良好的合作关系,安踏可借此打磨和提高产品设计研发能力,进一步提高主品牌品质。
与此同时,亚玛芬体育与各细分运动领域内具备重大影响力的国际赛事和运动队,以及形象亲民且受欢迎程度高的体育明星保持良好的赞助合作关系,这些营销资源有望与安踏协同共享。
2019年二季度,伴随着收购落地,安踏体育的组织管理架构完成全新的调整改革,顺利转变成集团化公司,同时在集团层面成立两个平台——供应链平台和零售平台,支持集团的三个品牌群(专业运动品牌群:Anta、sprandi等;时尚运动群:FILA、Kingkow等;户外运动群:Salomon、Arc'teryx、Kolon、Descente等)。

“短期将重点攻克中国市场,海外保留原有团队。”冯重光分析认为,亚玛芬体育旗下各品牌相对独立稳定,均已搭建经验丰富且稳定的管理团队。此次收购完成后,安踏将继续保留原有的管理层架构和核心团队,保证其海外业务维持稳定发展。“安踏会将主要精力放在中国业务的调整与改革中,基于其在国内市场运营高端品牌的强大能力,从产品、供应链、零售等维度助力亚玛芬体育旗下核心品牌在中国市场的快速落地和成长。如果叠加考虑未来专业运动品牌的广阔发展前景,并结合FILA发展历程的分析,我们预测未来5〜7年亚玛芬体育中国业务收入规模将实现6〜8倍增长。”
收购亚玛芬体育后的整合能否如FILA般顺利和有效,目前尚未有定论,但作为国内唯一拥有多品牌运营能力的运动服饰上市公司,“从成立至今,安踏的身份从一个‘追赶者’成为如今中国体育用品行业的‘领跑者’。接下来,安踏将坚持做好每一双鞋,每一件衣服,肩负中国民族品牌代表的重任,向受人尊敬的千亿级的世界级体育用品集团公司迈进。”丁世忠在年报中的表述,可能正好可以阐释安踏管理层的战略目标。
附文:
背景资料
亚玛芬体育前身为Amer ToBacco Oy,于1950年在芬兰成立,最初主营业务为*草烟**,业务线主要集中在*草烟**、造纸、出版印刷等,是一个多元化的集团公司。1978年,公司收购 Koho 体育用品公司,进一步扩张在欧洲的体育用品业务;1979 年,收购芬兰纸张贸易加工公司 Hyppölä,并成立集团纸张部门;1984 年,公司在伦敦证券交易所上市;1985年,公司收购芬兰设计纺织公司 Marimekko 的多数股权。
其后公司经过多轮的收购及资产剥离,在上世纪90年代以后逐步确立了体育用品战略,并于2004年彻底退出*草烟**业务,正式更名为Amer Sport,并开始大肆收购体育用品品牌。同年,Precor相继收购 FPI(Fitness Product International)与ClubCom两家公司,以强化其健身设备全品类供应商的行业地位 International)与 ClubCom 两家公司,以强化其健身设备全 品类供应商的行业地位。2005年,成功收购Salomen,同时将该公司拥有的始祖鸟、Cliché、Bonfire、Mavic等品牌收归旗下。2011年,收购女性滑板运动服装品牌Nikita,2015年收购美国棒球品牌Louisville Slugger、数字运动应用Sports Tracker以及功能训练系统供应商Queenax;2016年,收购高端轮组品牌ENVE,棒垒球护具领先品牌 EvoShield;2017年,收购美国标志性滑雪品牌Amada;2018年,收购标志性瑞士户外街头品牌Peak Performance。
截至2017年12月,亚玛芬体育的销售渠道遍布34个国家,并雇佣了近8600名员工。集团的业务职能涵盖了产品研发、产品采购、生产及境外物流等,生产设施主要位于保加利亚、奥地利、法国、芬兰、加拿大及美国。同时,其在东欧设有主要工厂,由分包商所有。最重要的配送中心位于德国、奥地利、美国及法国。同时具备自有生产能力,但大部分由外包完成,质量控制由集团内部质量控制人员进行测试及检查程序予以处理。