众所周知,孕妈妈在孕期尽量不要用药,但是整个孕期能保持不用药的人还是少数。有统计显示,每位孕妇整个孕期平均大约要用3-5种药物。

听说孕期啥药都不能吃,很多准妈妈们生病了,却只能硬扛,理由只有一个
▽

怀孕时到底能不能用药?
肯定是可以的。
和谣言相反,孕期用药正是为了保护孕妇以及胎儿健康,因为很多病症并不是硬抗就能解决的。
但孕期用药也会存在一定风险,所以准确均衡用药好处以及评估风险,才是孕期用药的正确态度。

孕期吃药有哪些注意事项?
01每一对夫妇生出有出生缺陷的孩子的风险是3%-5%,
就是说,就算不用药也会有出生缺陷风险。产妇的一些疾病,比如癫痫或抑郁症,若不进行治疗,则会增加出生缺陷的风险。

02孕期用药的时间很关键,不是每个时期用药都会产生出生缺陷。
使用任何药物(包括非处方药)前,均应咨询医师或药师,切勿自行购买服用。能不用药就不用,如非用不可,尽量避免在受精后3~8周(停经约5~12周间)使用。

那感冒吃了一粒小药丸会致畸吗?要想更加准确地理解孕期用药原则,还得从药物对不同时期胚胎及胎儿发育的影响了解起~

受精后2周内
受精后2周内(月经周期28天者停经28天内,周期35天者停经35天内,以此类推),受精卵未着床,用药对宝宝的影响是“全”或“无”。“全”表现为胚胎早期死亡导致自然流产,“无”表现为胚胎继续发育,不出现异常。
受精后3~8周
受精后3~8周是胚胎器官分化发育阶段,胚胎开始定向分化发育,受到有害药物作用后,可能产生形态上的异常而出现畸形。但是,在这段时间内,每个器官发育的时间均不相同,对药物影响的判断也不相同。

如肢体和眼睛于受精后24~46日(停经约6~9周)发育,如果这段时间内使用的药物属于不会对胎儿肢体(如骨骼、软骨)和眼睛发育有影响的,那么对胎儿造成影响的几率很小。具体情况需要咨询医师或药师进行评估,以及在接下来的产检中进一步确认,药物是否对胎儿造成了不利影响。
受精后9周~足月
受精后9周~足月是胎儿生长、器官发育、功能完善阶段,仅有神经系统、生殖器和牙齿仍在继续分化,特别是神经系统分化、发育和增生是在妊娠晚期和新生儿期达到高峰,需避免使用对这些部位有影响的药物。由于胎儿肝酶未发育完全导致药物代谢慢、血脑屏障通透性高,此时若使用不当药物,容易在胎儿体内(尤其是脑、心等血流丰富的器官)造成蓄积,使胎儿受损,可表现为胎儿生长受限、低出生体重和功能行为异常。
03一个会引起出生缺陷的药物,必须要满足:
- 在服用此药物的孕妇中,有3%-5%的胎儿出现了出生缺陷;
- 有一定的致畸模式;
- 要给予足够的剂量;
- 在胎儿器官发育时期服药。一旦器官发育完成,这些药物对于胎儿的影响与儿童或是成人就没有什么区别了。

大多数药品不会对胎儿造成直接的不良影响,因药品导致胎儿畸形或引发其他并发症的实例几乎是微乎其微。
换句话说,很少有因在孕期服用药品,而对孕妇与胎儿造成致命性影响的实例,但这并非保证药品就是百分之百安全。
孕期药物怎么吃才安全?
美国食药监管理局对孕期用药做了几种分类,可以作为孕期用药的指南。

一般药品大多属于C类。在孕期如有需要接受治疗时,建议孕妇服用B类、C类药品。
但是,像罹患癫痫疾病的孕妇吃了癫痫药时,虽然有可能生出畸形儿,但若不服用,万一疾病发作时,对胎儿更加危险,因此建议服用最微量的药剂。

服用这些药品后,并不一定就会生出畸形儿,反倒是有些疾病不治疗的话,情况会更危险。因此,怀孕期间罹患各种疾病时,需到妇产科医院接受主治医师的诊疗。
孕期用药原则

- 能不用尽量不用。
- 一定要用的话,尽量避免在停经5-12周使用。
- 选择对胎儿影响最小的药物。
- 选择最低的有效剂量和最短疗程。
- 孕期用药的目标是控制症状,而不是根治疾病。
其中,这几类人要注意:
01有基础疾病的产妇
- 在第一次产检时要及时地告知建册的医生,遵医嘱服用药物,避免自行停药的行为。
02未怀孕但打算要宝宝的
- 要尽量将服药的窗口前移,在孕前进行科学地产前咨询和备孕。
03服药后才得知意外怀孕的
- 不要过度紧张,根据胎儿发育的情况,遵循医嘱选择是否继续妊娠。
孕妈妈的常用药
但是,怀孕十月谁没个不舒服的时候?孕期常见症这样处理,更科学~
1、妊娠呕吐
妊娠早期出现恶心呕吐可给予维生素B6 10-20mg/次,每日3次口服。如呕吐严重,需要及时就医。
2、孕期贫血
妊娠后半期对铁的需求量增多,仅靠饮食补充明显不足,应在医师指导下补充铁剂。
铁片也是医生经常开的处方,因为大约有1/3的准妈妈会有不同程度的贫血。对于明确的临床贫血,医生一般不建议食补,因为食补太慢,另外吃太多的红肉和内脏是可以纠正贫血,但是蛋白质的量往往会超标,会增加肾脏和肝脏的代谢负担。
医生一般只推荐铁蛋白缺乏和轻度贫血的准妈妈食补。
3、肌肉痉挛
下肢肌肉痉挛可能是缺钙表现,可补充钙剂,每日600-1500mg。
中国人的饮食结构里奶和奶制品经常是不够的,所以对于这些钙摄入不足的准妈妈,每天一次500-600mg的钙片还是有道理的。当然,如果你饮食中钙的摄入足够,是不需要补钙片的。
4、孕期便秘
多吃纤维素含量高的蔬菜水果,必要时使用乳果糖,慎用开塞露、甘油栓,禁用硫酸镁,不应灌肠,以免引起流产或早产。
即使用开塞露的话,也不要用太多。

05、痔疮
可以考虑肛门塞药,建议使用对胎儿没有不良影响的复方角菜酸酯栓。
06、孕期感染:抗生素
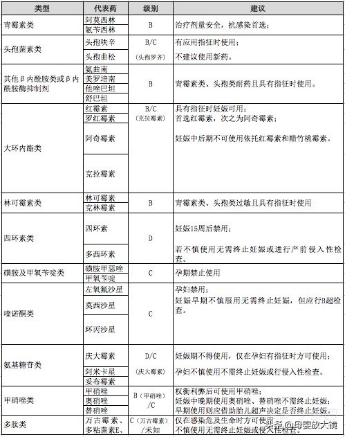
医生最常用抗生素有三种:
青霉素类如阿莫西林,头孢类和阿奇霉素,这几种抗生素对胎儿没有不良影响,临床效果也不错。
孕期应避免使用的抗生素:四环素类、多西环素、克拉霉素、依托红霉素、喹诺酮类(如环丙沙星)、氨基糖苷类(如阿米卡星)。
不过一般的感冒医生不会给准妈妈开抗生素,因为大多数的感冒是病毒性的,用了抗生素也没有用。但是如果是上呼吸道的细菌感染,是可以考虑以上三种抗生素的。其他器官和系统的细菌感染,也可以首先考虑这三种抗生素。
另外,医生在孕期经常会给有阴道真菌感染的准妈妈开抗真菌药物克霉唑,这是很安全的药物,可以放心地阴道用药。

07、退烧药物
感冒发烧如果达到38.5度,特别是达到或超过39度的话,最好还是用解热镇痛药物,因为持续的高热会导致出生缺陷的风险增加,最常用的对胎儿安全的解热镇痛药物是对乙酰氨基酚。


08、皮肤瘙痒、过敏
可以考虑使用含有低浓度糖皮质激素类软膏,例如丁酸氢化可的松,糠酸莫米松。
如果皮肤科医生不肯给你开这些药膏,你可以尝试一下炉甘石洗剂。
09.孕期补牙的主要风险是什么?
补牙时需要拍X线片,这是风险之一;补牙的过程中也需要使用药物,这是风险之二;补牙有可能造成感染,这可能是对胎儿造成风险之三。因此,孕期补牙需要权衡利弊。
10.孕期用鼻炎激素类喷雾对胎儿有影响吗?
孕期鼻炎首选色甘酸钠滴鼻剂,如不能缓解,选用激素类喷雾,一般首选布地奈德。如果孕前一直使用其他鼻炎激素类喷雾的话,也可以继续使用,并非必须换为布地奈德。
激素喷雾剂这类药是孕期B类或C类的药物,也是鼻炎患者孕期最常使用的药物,对胎儿影响不大。
过敏性鼻炎孕期可以服用抗组胺过敏药,其中扑尔敏、苯海拉明都属于临床使用时间比较长的B类药物,孕期相对安全。
哪些是真正意义上的“禁用药”?

化疗药甲氨蝶呤:治疗作用广泛,除肿瘤外尚可用于系统性红斑狼疮、银屑病、类风湿关节炎。
抗病毒药利巴韦林:目前依然被广泛误用于治疗上呼吸道感染,利巴韦林停药至少6月,才可以备孕。
异维A酸:无论口服外用,都是对抗痘痘的有利*器武**,停药至少3月后才可以开始备孕
还有,雌激素药己烯雌酚、抗疟药奎宁、曾用于缓解孕期呕吐的沙利度胺......这些药物在过去的FDA妊娠期用药等级中被评为X级,有相当明确的致畸作用,禁用于孕妇。
用药期间需要严格避孕,避免不必要的麻烦。停药一段时间(因药品种类而异,需遵医嘱)后,再开始备孕。
最后,附上孕期常见病用药指南:
▽

来源:
冀连梅药师、 卓正诊所Distinct Clinic
汤海荣, 郭秋兰. 药物的致畸作用与孕妇用药[J]. 中国医药导报, 2006, 3(15):150-151.
孟微, 姚瑶瑶, 王毅. 国内外患病孕妇用药依从性研究现状[J]. 中国妇幼保健, 2014, 29(26):4356-4358.